当前位置: 首页 > news >正文

抑制高电压浪涌芯片LT4356

特点

抑制高电压浪涌
可调输出箝位电压
过流保护
宽工作电压范围:4V 至 80V
反向输入保护至 -60V
低停机电流:7μA (LT4356-1)
可调故障定时器
控制 N 沟道 MOSFET
停机引脚可承受 -60V 至 100V
故障输出指示

产品详情

LT4356 浪涌抑制器可保护负载免遭高压瞬变的损坏。在输入和输出之间串入NMOS,LT4356 会控制此NMOS的开关。当输入发生过压,就关闭NMOS,防止高压到达输出端,输出被限制在一个安全的数值上。

LT4356-1 还监视 VCC 和 SNS 引脚之间的压降,以防止遭受过流故障的影响。

可以采用背对背 FET 来代替肖特基二极管以提供反向输入保护,从而减少压降和功率损失。对于 LT4356-1,一个停机引脚将其停机期间的静态电流减小至 7uA 以下。而 LT4356-2 则与 LT4356-1 的做法不同,它在停机期间将静态电流减小至 60uA,并使辅助放大器处于运行状态,以供诸如欠压闭锁功能电路或始终保持接通的稳压器之用。

保护示意图如下:当输入高达80V的高压,LT4356 能把电压限制在设定的27V上。防止高压到达输出端。
在这里插入图片描述

引脚

在这里插入图片描述

  • AOUT(仅 DFN 和 SO 封装):放大器输出端。辅助放大器的开漏输出端,可从 80V 电压下吸收高达 2mA 的电流。放大器的反相输入端内部连接至 1.25V 基准电压。
  • IN+(仅 DFN 和 SO 封装):辅助放大器同相输入端。该放大器可用作带外部滞回的电平检测比较器,或用作控制外部 PNP 晶体管的线性稳压器。该引脚内部钳位电压为 7V;若不使用,可连接至地。
  • EN:开漏使能输出端。当 OUT 引脚电压高于 VCC - 0.7V 时,EN 引脚呈高阻态,表明外部 MOSFET 完全导通。该引脚状态会保持锁存,直至 OUT 引脚电压降至 0.5V 以下,随后又回升至 2V 以上才会解除锁存。内部 NPN 晶体管可从 80V 电压下吸收高达 3mA 的电流,用于驱动 LED(发光二极管)或光耦合器。
  • 暴露焊盘(仅 DFN 封装):暴露焊盘可悬空,也可连接至器件地(GND)。
  • FB:稳压器反馈输入端。将该引脚连接至 OUT 引脚与地之间的输出电阻分压器的中心抽头。在过压情况下,GATE 引脚会通过伺服作用,使 FB 引脚电压维持在 1.25V 的阈值。该引脚内部钳位电压为 7V;若要禁用过压钳位功能,可将其连接至地。
  • FLT:开漏故障输出端。当 TMR 引脚电压达到 1.25V 的故障阈值时,该引脚会拉低,表明调整管即将关闭,原因可能是电源电压长时间处于高电平(电压故障),或器件处于过流状态(电流故障)。内部 NPN 晶体管可从 80V 电压下吸收高达 3mA 的电流,用于驱动 LED 或光耦合器。
  • GATE:N 沟道 MOSFET 栅极驱动输出端。GATE 引脚由内部电荷泵电流源拉高,并钳位在比 OUT 引脚高 14V 的电压。电压放大器和电流放大器共同控制 GATE 引脚,以稳定输出电压并限制 MOSFET 的电流。
    GND:器件地。
  • OUT:输出电压检测输入端。该引脚检测 N 沟道 MOSFET 源极的电压,并设定故障计时器电流。当 OUT 引脚电压与 VCC 的差值达到 0.7V 时,EN 引脚呈高阻态。
  • SHDN:关断控制输入端。将 SHDN 引脚拉低,可使器件进入低电流关断模式。对于 LT4356-1,所有功能均会关闭;对于 LT4356-2,内部基准电压和辅助放大器仍保持工作。SHDN 输入阈值与 TTL(晶体管 - 晶体管逻辑)输入类似:若 SHDN 电压降至 2.1V 以下,需将其降至 0.4V 以下并保持 100μs,才能使器件正常关断;若要重新开启器件,SHDN 电压需从 0.4V 以下上升至 2.1V 以上,且压摆率需大于 10V/ms。内部设有 4μA 电流源,用于将 SHDN 引脚拉高;若流向地的漏电流可能超过 1μA,应使用外部上拉器件。SHDN 引脚可拉高至 100V,或拉低至地以下 60V,且不会损坏器件。
  • SNS:电流检测输入端。将该引脚连接至电流检测电阻的输出端。限流电路通过控制 GATE 引脚,将 VCC 与 SNS 引脚之间的检测电压限制在 50mV。同时,检测放大器还会启动一个电流源,为 TMR 引脚充电。该引脚可拉低至地以下 60V,但与 VCC 引脚的电压差不得超过 30V;若不使用,可连接至 VCC。
  • TMR:故障计时器输入端。在该引脚与地之间连接一个电容,用于设定预警、故障和冷却周期的时长。故障状态下为该引脚充电的电流,取决于 VCC 与 OUT 引脚之间的电压差。当 TMR 引脚电压(VTMR)达到 1.25V 时,FLT 引脚拉低,表明检测到故障;若故障状态持续,当 VTMR 达到 1.35V 阈值时,调整管关闭。故障状态一旦消失,拉电流便会停止,同时启动一个 2μA 的灌电流,使 TMR 引脚放电;当 VTMR 降至 0.5V 的重试阈值时,GATE 引脚拉高,调整管重新开启。为实现环路补偿,需至少连接一个 10nF 的电容;建议 TMR 电容(CTMR)选用额定电压为 10V 的 X7R 规格电容。
  • VCC:正电源电压输入端。正常工作时,正电源输入电压范围为 4V 至 80V;在反向电池状态下,该引脚可拉低至地以下 60V,且不会损坏器件。所有功能模块关闭时,电源电流可降至 7μA。

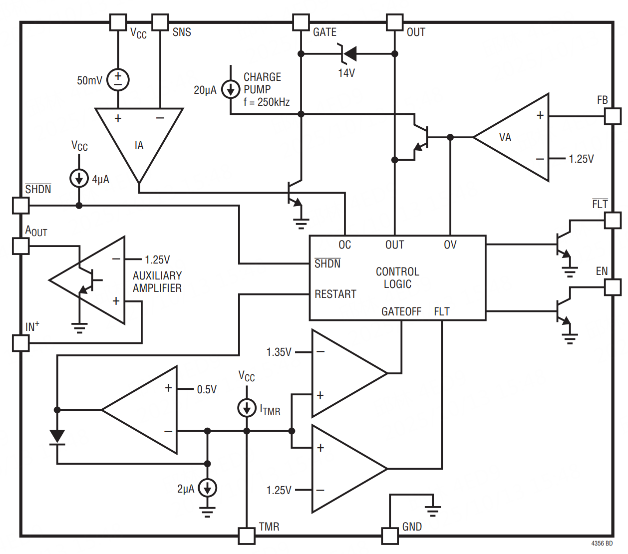
框图

在这里插入图片描述

典型电路

在这里插入图片描述

http://www.dtcms.com/a/503658.html

相关文章:

  • LLMs之RAG之Benchmark:面向真实场景的检索嵌入基准(RTEB)—理论、设计与实践指南
  • 从网址怎么看网站的域名有模板怎么做网站
  • 做建网站的公司wordpress点播主题
  • ES6 箭头函数
  • [FIH][GMS] 2025-04 Google announcement Part1
  • 建站论坛北京有什么网上推广的网站吗
  • mbedtls(not finished)
  • 算法之贪心(简)
  • Linux小课堂: 软件安装机制深度解析之以 CentOS 为例的 RPM 包管理与 YUM 工具详解
  • Spring Boot 3零基础教程,WEB 开发 请求路径匹配规则 笔记32
  • 深入理解HTML文本标签:构建网页内容的基础
  • WebP、J2k、Ico、Gif、Cur、Png图片批量转换软件
  • 手机wap网站 源码网站开发报价 福州
  • 网站建设营销推广优秀网站建设模板
  • 【计算机算法与分析】基于比较的排序算法
  • 排序算法(1)--- 插入排序
  • css总结
  • WPS Office 11.8.2.12085 Portable_Win中文_办公软件_便携版安装教程
  • 广州网站建设 易企建站公司网页制作软件序列号
  • 斯坦福大学 | CS336 | 从零开始构建语言模型 | Spring 2025 | 笔记 | Lecture 5: GPUs
  • 做淘宝需要的网站手机网站建设平台
  • 密码学和分布式账本
  • Web后端登录认证(会话技术)
  • 网络安全 | SSL/TLS 证书文件格式详解:PEM、CRT、CER、DER、PKI、PKCS12
  • uploads-labs靶场通关(2)
  • wordpress 企业建站小程序模板源码免费
  • Linux中页表缓存初始化pgtable_cache_init函数的实现
  • 量子计算机会普及个人使用吗?
  • 嵌入式入门:APP+BSP+HAL 三层分级架构浅析
  • 使用 Python 语言 从 0 到 1 搭建完整 Web UI自动化测试学习系列 19--测试框架Pytest基础 3--前后置操作应用