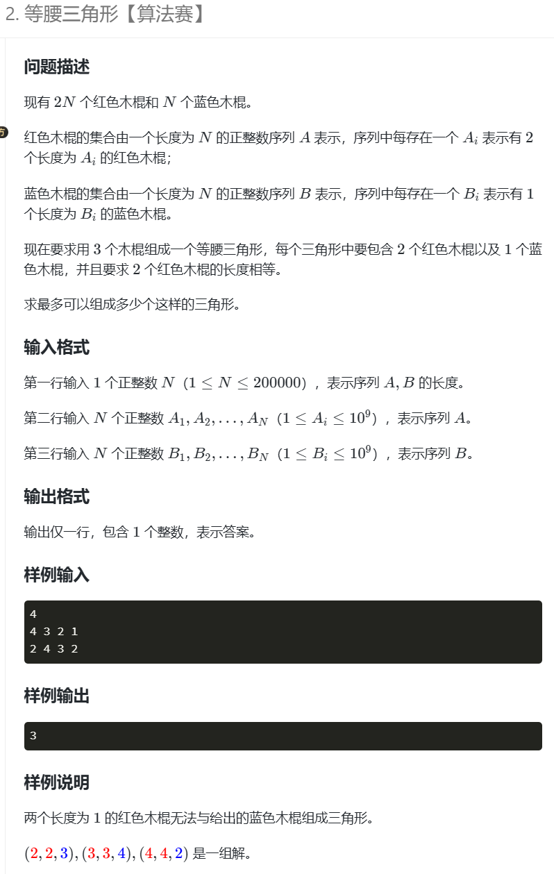
16981等腰三角形
16981等腰三角形
⭐️难度:中等
🌟考点:双指针、贪心
📖

📚
import java.util.Arrays;
import java.util.Scanner;
public class Main {
public static void main(String[] args) {
Scanner in = new Scanner(System.in);
int n=in.nextInt();
int a[]=new int[n],b[]=new int[n];
for(int i=0;i<n;i++) a[i]=in.nextInt();
for(int i=0;i<n;i++)b[i]=in.nextInt();
Arrays.sort(a);
Arrays.sort(b);
int ans=0;
for(int i=0,j=0;i<n;i++){
if(2*a[i]>b[j]){
ans++;
j++;
}
}
System.out.println(ans);
}
}
利用贪心思想,把两个数组排序(短的跟短的配,长的跟长的配),利用双指针,验证两个指针所指的长度能否拼成一个三角形(三角形两边之和大于第三边),可以的话就两个指针都前进,不能的话指向等腰边的指针前进。
验证是否构成三角形时,不用验证一条等腰边与另一条边之和是否大于另一条等腰边,因为一定是大于的,所以只需要验证两条等腰边是否比另一条边长。
