当前位置: 首页 > news >正文

Spring Boot自动配置:原理、利弊与实践指南

在Java开发领域,Spring Boot凭借“约定优于配置”的核心思想,彻底改变了传统Spring应用繁琐的配置模式。其底层的“自动配置”机制,既是SpringBoot简化开发的关键,也是理解框架设计哲学的核心。

代码地址

一、自动配置的核心思想:约定优于配置

SpringBoot自动配置的本质,是框架通过一套“合理约定”,替代开发者完成重复性的基础设施配置。它的核心逻辑可以概括为“三步法”:

  1. 检查环境: 启动时扫描项目的Classpath(类路径)与配置文件(如application.properties),判断引入的依赖库、用户配置参数;
  2. 推断需求: 根据环境信息推断开发者的需求——例如引入spring-boot-starter-web依赖,就推断用户需要开发Web应用;
  3. 自动配置: 基于推断结果,自动注册所需的核心Bean与组件。如Web应用场景下,自动配置Tomcat内嵌服务器、DispatcherServlet、Spring MVC处理器等。

这种模式的核心价值在于:让开发者从“配置基础设施”中解放出来,专注于业务逻辑实现。无需手动编写XML或Java配置类,只需遵循简单约定,就能快速搭建一个功能完备的应用。

二、自动配置的底层原理:三大核心支柱

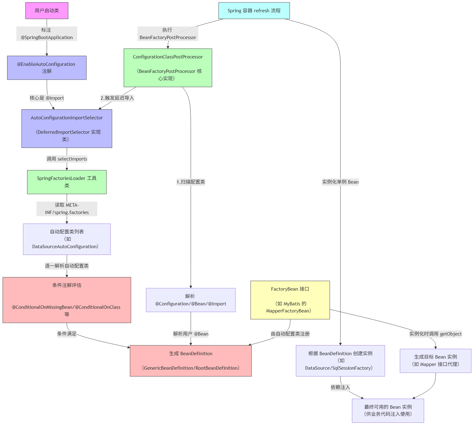
Spring Boot自动配置并非“魔法”,而是由三个相互协同的核心机制支撑,从“入口触发”到“配置发现”,再到“条件筛选”,形成一套精密的闭环流程。

1. 入口触发器:@EnableAutoConfiguration注解

自动配置的“总开关”是@EnableAutoConfiguration注解,它通常通过@SpringBootApplication间接引入(@SpringBootApplication@EnableAutoConfiguration@ComponentScan@Configuration的组合注解)。

其核心作用是通过@Import导入AutoConfigurationImportSelector类,代码简化如下:

@Target(ElementType.TYPE)
@Retention(RetentionPolicy.RUNTIME)
@AutoConfigurationPackage // 注册Bean扫描的基础包
@Import(AutoConfigurationImportSelector.class) // 关键: 导入配置选择器
public @interface EnableAutoConfiguration {// 排除不需要自动配置的类Class<?>[] exclude() default {};
}

这里的AutoConfigurationImportSelectorDeferredImportSelector接口的实现类——相比普通ImportSelector,它的selectImports()方法会延迟执行: 直到用户自定义的@Configuration类、@Bean方法都加载完成后,才开始处理自动配置。

这种“延迟执行”是实现“用户配置优先”的关键: 确保自动配置在判断是否生效时,能感知到用户已定义的Bean,避免框架默认配置覆盖用户自定义配置。

2. 配置发现引擎:SpringFactoriesLoader机制

AutoConfigurationImportSelector的核心任务,是找到所有“候选自动配置类”。这一过程依赖Spring提供的SpringFactoriesLoader工具类,其工作原理如下:

(1) 约定的配置文件: META-INF/spring.factories

Spring Boot规定: 所有自动配置类的全限定名,需在JAR包的META-INF/spring.factories文件中声明。该文件是标准的Properties格式,键为org.springframework.boot.autoconfigure.EnableAutoConfiguration,值为多个自动配置类的全限定名(用逗号分隔),示例如下:

META-INF/spring.factories
org.springframework.boot.autoconfigure.EnableAutoConfiguration=\
org.springframework.boot.autoconfigure.jdbc.DataSourceAutoConfiguration,\
org.springframework.boot.autoconfigure.web.servlet.WebMvcAutoConfiguration,\
org.mybatis.spring.boot.autoconfigure.MybatisAutoConfiguration

(2) 扫描与加载流程

SpringFactoriesLoader会扫描项目Classpath下所有JAR包的META-INF/spring.factories文件,按上述键读取所有自动配置类名,最终返回一个“候选自动配置类列表”。

这种设计的优势在于解耦: 第三方库(如MyBatis、Redis)只需在自身JAR中提供spring.factories,就能让SpringBoot自动发现并加载其配置,无需开发者手动导入。

3. 配置筛选器:@Conditional条件注解

通过SpringFactoriesLoader加载的候选自动配置类可能有上百个,但实际应用中只需激活其中一部分。@Conditional系列注解就是“筛选器”,根据环境条件判断是否激活某个配置。

常用条件注解与作用

注解作用描述
@ConditionalOnClass当Classpath中存在指定类时生效
@ConditionalOnMissingClass当Classpath中不存在指定类时生效
@ConditionalOnBean当Spring容器中存在指定Bean时生效
@ConditionalOnMissingBean当Spring容器中不存在指定Bean时生效
@ConditionalOnProperty当配置参数满足指定条件时生效
@ConditionalOnWebApplication当应用是Web应用时生效
@ConditionalOnNotWebApplication当应用不是Web应用时生效
@ConditionalOnResource当存在指定资源文件时生效

示例: DataSourceAutoConfiguration的条件筛选

以数据源自动配置类DataSourceAutoConfiguration为例,其条件注解的使用清晰体现了筛选逻辑:

@Configuration
// 1. 仅当Classpath中有DataSource和EmbeddedDatabaseType类时,才考虑该配置
@ConditionalOnClass({ DataSource.class, EmbeddedDatabaseType.class })
// 2. 绑定配置文件中spring.datasource前缀的属性到DataSourceProperties
@EnableConfigurationProperties(DataSourceProperties.class)
public class DataSourceAutoConfiguration {// 子配置1: 嵌入式数据库场景(如H2)@Configuration@Conditional(EmbeddedDatabaseCondition.class)protected static class EmbeddedDatabaseConfiguration {// 配置嵌入式数据源Bean}// 子配置2: 连接池场景(如HikariCP)@Configuration@Conditional(PooledDataSourceCondition.class)// 3. 仅当用户未自定义DataSource时,才激活该配置@ConditionalOnMissingBean(DataSource.class)protected static class PooledDataSourceConfiguration {// 配置连接池数据源Bean}
}

通过多层条件筛选,DataSourceAutoConfiguration能根据实际环境(嵌入式数据库/连接池、用户是否自定义数据源),动态激活对应的子配置,确保配置的灵活性与正确性。

4. 自动配置的完整流程

将上述三大支柱串联,SpringBoot自动配置的完整流程如下:

  1. 启动触发: 应用启动,@SpringBootApplication激活@EnableAutoConfiguration;
  2. 导入选择器: @EnableAutoConfiguration导入AutoConfigurationImportSelector;
  3. 发现候选配置: AutoConfigurationImportSelector通过SpringFactoriesLoader加载META-INF/spring.factories中的候选自动配置类;
  4. 条件筛选: ConfigurationClassPostProcessor解析候选配置类,根据@Conditional注解筛选出满足条件的配置;
  5. 排序与注册: 按@AutoConfigureAfter/@AutoConfigureBefore排序(如先配置数据源,再配置JdbcTemplate),将满足条件的配置类与@Bean注册为BeanDefinition;
  6. 实例化Bean: Spring容器根据BeanDefinition实例化单例Bean,完成自动配置。

三、自动配置的优缺点:客观分析与权衡

自动配置是Spring Boot的核心优势,但并非“完美解决方案”。了解其优缺点,才能在实际开发中扬长避短。

1. 优点:提升效率、降低门槛

(1) 开发效率革命性提升

  • 开箱即用: 引入starter依赖后,无需任何额外配置即可使用核心功能(如spring-boot-starter-web自动提供Web环境);
  • 简化依赖管理: starter依赖已包含功能所需的所有库,并确保版本兼容性,避免“JAR冲突”问题;
  • 减少重复配置: 框架自动完成数据源、事务、Web服务器等基础设施配置,开发者无需编写重复性代码。

(2) 降低Spring学习与使用门槛

  • 屏蔽底层复杂性: 无需理解DataSource、PlatformTransactionManager等底层组件的配置细节,新手也能快速上手;
  • 标准化生态: 第三方库通过统一的自动配置机制集成,开发者无需学习不同库的特殊配置方式(如MyBatis、Redis均通过starter快速集成)。

(3) 灵活性与可扩展性

  • 用户配置优先: 通过@ConditionalOnMissingBean等注解,用户自定义的@Bean或配置文件参数会覆盖框架默认配置;
  • 可定制化: 支持通过application.properties调整自动配置参数(如server.port=8081修改端口),或通过@EnableAutoConfiguration(exclude=...)排除不需要的配置。

2. 缺点:透明度低、排查难度大

(1) “黑箱效应”: 配置透明度低

  • Bean来源不可见: 自动配置的Bean(如Tomcat、DispatcherServlet)未在代码中显式定义,开发者难以直观感知Bean的创建与组装逻辑;
  • 问题排查困难: 当自动配置失效或出现冲突时(如多个数据源配置冲突),需深入理解底层原理才能定位问题,新手排查成本高。

(2) 潜在的配置冲突与资源浪费

  • “幽灵Bean”: 某些starter依赖可能引入未被感知的Bean,导致非预期行为(如引入spring-boot-starter-security后自动开启登录验证);
  • 过度配置: 自动配置可能创建无需使用的Bean(如引入spring-boot-starter-data-jpa后自动配置EntityManagerFactory),造成内存与启动时间的浪费。

(3) 对约定的强依赖

  • 打破约定易出错: 若不遵循Spring Boot约定(如启动类未放在根包下),可能导致自动配置失效(如@ComponentScan无法扫描到Bean);
  • 传统项目迁移成本高: 传统Spring项目迁移到SpringBoot时,需重构代码以适应自动配置约定,部分非标准配置需重新设计。

3. 权衡建议:场景化选择

四、实践指南:如何高效使用自动配置

结合自动配置的特性,给出以下实践建议,帮助开发者更好地应用这一机制。

1. 善用工具:分析自动配置状态

  • Actuator端点: 引入spring-boot-starter-actuator依赖,通过/actuator/beans查看所有Bean的定义信息,通过/actuator/conditions查看自动配置的条件匹配结果(哪些配置生效、哪些被排除);
  • 调试日志: 启动时添加日志参数--debug,控制台会输出自动配置的详细日志,包括候选配置类、条件匹配结果等(如Debugger enabled: showing all auto-configuration logs)。

2. 避免过度依赖:必要时手动干预

  • 排除不需要的配置: 通过@EnableAutoConfiguration(exclude = DataSourceAutoConfiguration.class)排除无需自动配置的类;
  • 自定义核心Bean: 当自动配置无法满足需求时,直接在@Configuration类中定义@Bean(如自定义DataSource以支持多数据源);
  • 调整配置参数: 通过application.propertiesapplication.yml覆盖自动配置的默认参数(如spring.datasource.hikari.maximum-pool-size=20调整连接池大小)。

3. 遵循约定:减少配置冲突

  • 启动类位置: 将启动类放在根包下(如com.example),确保@ComponentScan能扫描到所有子包的Bean;
  • 依赖管理: 优先使用官方starter依赖,避免手动引入与starter冲突的库版本;
  • 配置参数规范: 使用框架约定的配置参数前缀(如spring.datasource.server.),避免自定义非标准参数导致自动配置无法识别。

五、总结

SpringBoot自动配置是“约定优于配置”思想的极致体现,通过@EnableAutoConfigurationSpringFactoriesLoader@Conditional三大核心机制,实现了基础设施配置的自动化。它的优势在于提升开发效率、降低学习门槛,缺点则集中在透明度与排查难度上。

对于大多数业务场景,自动配置是高效且可靠的选择——开发者只需遵循简单约定,就能快速搭建功能完备的应用;而在需要深度定制的场景,也可通过“用户配置优先”的机制或手动干预,灵活调整配置。理解自动配置的原理与特性,不仅能提升开发效率,更能帮助我们在复杂场景下快速定位问题,真正掌握Spring Boot的设计哲学。

自动配置底层关键组件关系图(含核心职责)
ConfigurationClassPostProcessor 处理 @Bean 方法的完整步骤
MyBatis MapperFactoryBean 实例化与代理创建的完整步骤

http://www.dtcms.com/a/465240.html

相关文章:

  • HTTPS原理:从证书到加密的完整解析
  • CNN与ANN差异对比
  • 小迪web自用笔记61
  • Docker 公有仓库使用、Docker 私有仓库(Registry)使用总结
  • Comodo HTTPS 在工程中的部署与排查实战(证书链、兼容性与真机抓包策略)
  • 推广网站怎么做能增加咨询免费域名申请与解析
  • ES6开发实案例
  • 使用大模型技术构建机票分销领域人工智能客服助手
  • R语言 读取tsv的三种方法 ,带有注释的tsv文件
  • 淘宝数据网站开发查邮箱注册的网站
  • H200服务器维修服务体系构建:捷智算的全链条保障方案
  • Windows安装RabbitMQ保姆级教程
  • 申请网站服务器网络营销的特点和作用
  • Java-Spring入门指南(二十二)SSM整合前置基础
  • vim 中设置高亮
  • 记一次病毒分析
  • 岳阳网站开发收费亚马逊网站
  • JPA读取数据库离谱问题-No property ‘selectClassByName‘ found-Not a managed type
  • C++ 类与对象(上)笔记(整理与补充)
  • 基于Python 实现企业搜索系统(信息检索)
  • 学习爬虫第四天:多任务爬虫
  • 专注大连网站建设长沙网站设计咨询电话
  • 网站备案编号查询做网站的语言版本
  • 预训练基础模型简介
  • 【笔记】WPF中如何的动态设置DataGridTextColumn是否显示
  • 告别手动复制,API助您完成电商数据获取数据分析店铺搬家
  • 软件工程的核心原理与实践
  • LeetCode 394. 字符串解码(Decode String)
  • Spring Bean耗时分析工具
  • 济南可信网站网站开发命名规范