当前位置: 首页 > news >正文

符号主义对自然语言处理深层语义分析的影响与启示

摘要

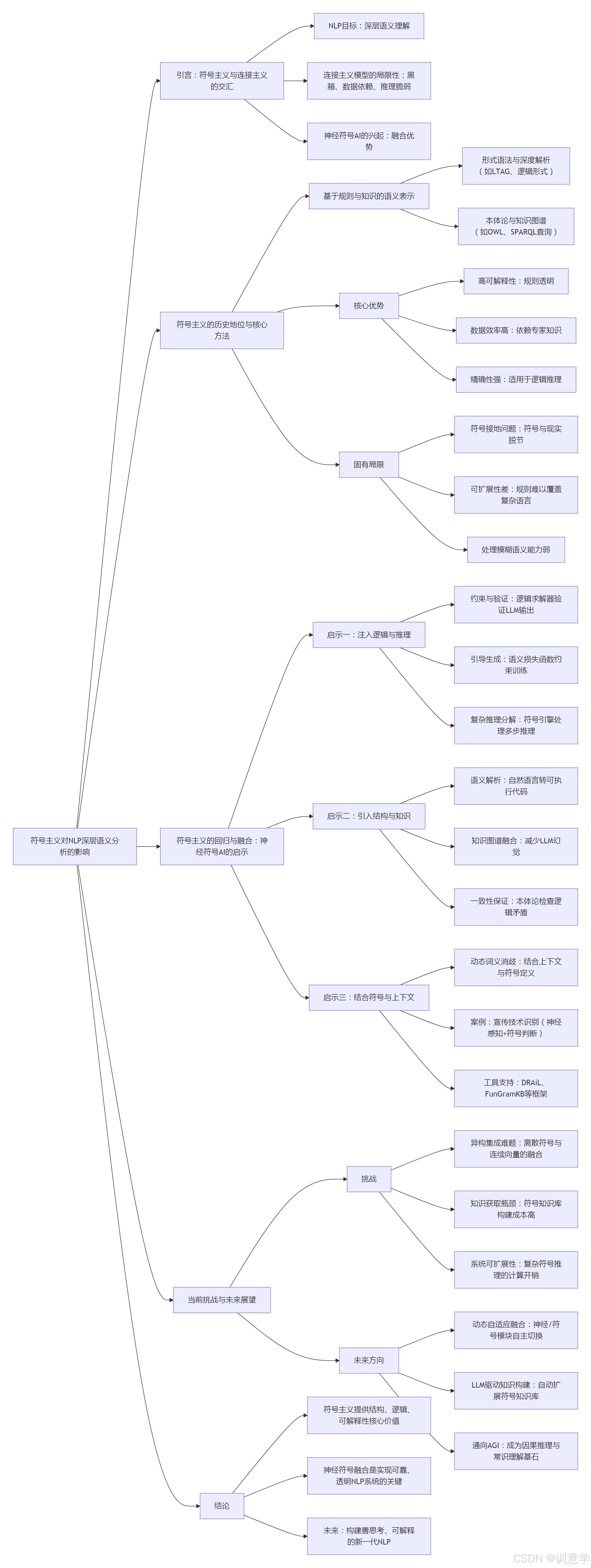
在人工智能(AI)的发展历程中,符号主义(Symbolicism)与连接主义(Connectionism)是两条核心的技术路线。随着深度学习的浪潮,以大型语言模型(LLM)为代表的连接主义方法在自然语言处理(NLP)领域取得了主导地位。然而,这些模型在深层语义理解、逻辑推理、可解释性和可靠性方面仍面临瓶颈。在此背景下,符号主义的核心思想正在以一种新的融合形式回归,即神经符号AI(Neuro-Symbolic AI),为攻克NLP深层语义分析的难题提供了关键的影响和深刻的启示。本报告旨在深入探讨符号主义的历史地位、核心方法、局限性,并重点分析其如何在现代NLP研究中,通过与连接主义模型融合,推动深层语义分析能力的边界。


1. 引言:符号主义与深层语义分析的交汇

自然语言处理的终极目标之一是实现对人类语言的深层语义理解,这不仅要求机器能够识别词汇和句法结构,更需要其掌握语言背后的逻辑关系、上下文依赖、常识知识和意图。在AI的早期阶段,符号主义是实现这一目标的主流范式。它主张智能源于对符号的操作和推理,通过构建明确的规则、逻辑体系和知识库来模拟人类的认知过程 。

然而,符号主义方法因其在处理语言的模糊性、复杂性和可扩展性方面的挑战,逐渐被数据驱动的统计方法和深度学习模型所取代 。尽管以BERT和GPT系列为代表的现代NLP模型在诸多任务上表现卓越,但它们固有的“黑箱”特性、对海量数据的依赖以及在复杂推理任务上的脆弱性,暴露了纯连接主义方法的局限性 。

正是在这一背景下,学术界和工业界重新审视符号主义的价值。研究表明,符号主义并非过时的技术,其蕴含的结构化知识、逻辑推理和可解释性思想,对于弥补当前深度学习模型的短板至关重要。本报告将系统性地梳理符号主义对NLP深层语义分析的历史影响,并着重论述其在神经符号主义浪潮下,为现代NLP模型带来的核心启示与未来发展方向。


2. 符号主义在NLP深层语义分析中的历史地位与核心方法

在深度学习兴起之前,符号主义为NLP的语义分析奠定了理论和实践基础,其核心方法至今仍具参考价值。

2.1 基于规则与知识的语义表示

早期的NLP系统严重依赖于语言学家和领域专家手工构建的资源。这些方法试图将自然语言句子精确地映射到一种形式化的、无歧义的符号表示中。

  • 形式语法与深度解析 (Formal Grammar & Deep Parsing): 研究人员利用词汇化树邻接语法(LTAG)等形式语法工具对句子进行深度句法分析,并在此基础上构建概念图(Conceptual Graph)或逻辑形式(Logical Forms)来表示语义 。这种方法能够精确地处理句子中的逻辑连接词(如“和”、“或”、“非”)和量词(如“所有”、“存在”) 。一个典型的案例是,有研究利用纯符号资源(如TAG语法和OWL本体论)构建对话系统,在无需昂贵标注语料库的情况下,实现了接近统计方法的语义理解性能 。
  • 本体论与知识图谱 (Ontology & Knowledge Graphs): 本体论(如OWL)通过明确定义概念、属性及其相互关系,为机器提供了一个结构化的世界知识框架。基于这些知识库,系统可以通过符号推理来消解歧义、进行常识推理和回答问题 。例如,通过将自然语言问题解析为针对知识图谱的查询语言(如SPARQL),可以实现精准的问答 。
2.2 符号主义的核心优势与固有局限

符号主义方法的特点决定了其独特的优势和难以克服的瓶颈。

核心优势:

  1. 高度的可解释性 (High Interpretability): 系统的决策过程基于明确的规则和逻辑链条,每一步推理都有迹可循,这使得模型的行为易于理解、调试和信任 。
  2. 数据效率高 (Data Efficiency): 与需要海量标注数据的深度学习模型不同,符号系统可以基于专家知识构建,在特定领域或低资源场景下具有优势 。
  3. 精确性与可靠性 (Precision & Reliability): 在处理结构化和逻辑性强的任务时(如数据库查询、数学推理),符号方法能够保证结果的精确性和一致性 。

固有局限:

  1. 符号接地问题 (Symbol Grounding Problem): 符号主义面临一个根本性的哲学难题,即系统中的抽象符号如何与现实世界中的感知经验和具体实体建立联系 。符号本身并不携带意义,其意义来源于整个符号系统,这使其难以处理与物理世界交互的任务。
  2. 可扩展性与鲁棒性差 (Poor Scalability & Robustness): 手工编写规则和知识库的成本极高,且难以覆盖自然语言中无穷无尽的复杂现象和歧义。系统非常“脆弱”,对于规则之外的输入或稍有变化的表达方式,其性能会急剧下降 。
  3. 对模糊和连续语义的处理能力弱 (Weak Handling of Ambiguous & Continuous Semantics): 自然语言的词义往往是连续、模糊且高度依赖上下文的。符号主义将词义视为离散的符号,难以表示和处理词汇间的细微语义差异和隐喻等复杂现象 。

3. 符号主义的回归与融合:神经符号AI对深层语义分析的启示

连接主义模型的成功及其暴露的缺陷,共同催生了符号主义的“复兴”,但这种复兴并非简单的回归,而是以“神经符号AI”的形式与深度学习深度融合。这种融合旨在将神经网络强大的感知和模式识别能力与符号系统卓越的推理和抽象能力相结合 为NLP深层语义分析带来了三大核心启示。

启示一:注入逻辑与推理,提升模型的思维链条

当前的大型语言模型虽然能生成看似连贯的文本,但其推理过程往往是基于统计关联而非严谨的逻辑。符号主义为此提供了强大的外部“脚手架”。

  • 影响与应用案例:
    • 约束与验证: 将语言模型视为一个“模糊的推理引擎”,而将符号逻辑系统(如定理证明器、逻辑求解器)作为其“验证器”。例如,Logic-LM 框架将大型语言模型与符号求解器结合,显著提升了模型解决逻辑问题的能力 。Explanation-Refiner 框架则利用定理证明器来验证和迭代优化LLM生成的自然语言解释,确保其逻辑一致性 。
    • 引导生成过程: 通过在模型训练或推理过程中引入符号约束,可以引导模型生成更符合逻辑和事实的内容。例如,在训练中引入 语义损失函数(Semantic Loss)‍ ,利用符号知识惩罚那些不符合逻辑规则的输出,从而将先验知识“蒸馏”到神经网络中 。
    • 复杂推理分解: 在处理多步推理任务(如数学应用题、法律文书分析)时,神经符号方法可以将问题分解。神经网络负责将自然语言解析成符号化的中间步骤或表达式,而符号推理引擎则负责对这些符号表达式进行精确求解 。Meta-Reasoning 范式就致力于将问题中的语义信息分解为通用的符号表示,以增强LLM的推理能力 。
启示二:引入结构与知识,增强模型的可解释性与可靠性

“黑箱”问题是制约LLM在金融、医疗、法律等高风险领域应用的关键障碍。符号主义提供了将模型内部状态映射到人类可理解符号结构的途径。

  • 影响与应用案例:
    • 语义解析 (Semantic Parsing): 这是神经符号方法在NLP中的经典应用。模型学习将自然语言句子(如“查询北京去年的人口”)直接翻译成可执行的逻辑形式或查询语言(如SQL、SPARQL) 。这个过程的输出是结构化、无歧义的符号表示,不仅可以直接执行,其本身也构成了对模型理解结果的一种清晰解释。
    • 知识图谱融合 (Knowledge Graph Integration): 外部的知识图谱为LLM提供了事实的“锚点”。当LLM进行事实性陈述时,可以通过查询知识图谱来验证其准确性,从而有效减少“幻觉”现象 。DomiKnowS 等框架允许开发者以符号方式定义领域知识图谱和逻辑约束,并将其无缝集成到深度学习架构中,提升模型在特定领域的表现和可靠性 。
    • 一致性与可靠性保证: 通过将符号本体论推理与LLM集成,可以检查模型输出之间是否存在逻辑矛盾,从而增强其生成内容的一致性和可靠性 。例如,在医疗报告生成中,可以利用医学本体论检查生成的诊断和建议是否符合既定的医学知识。
启示三:结合符号与上下文,实现更深层次的语义消歧

自然语言的歧义性是语义分析的核心挑战。纯连接主义模型通过上下文向量来捕捉词义,而符号主义则提供了基于显式知识的消歧框架。

  • 影响与应用案例:
    • 动态词义消歧: 2024年发表在IJCNN等会议上的研究展示了神经符号方法在情感分析和词义消歧中的应用 。这类方法可以结合LLM强大的上下文理解能力和符号知识库中对词义的明确定义,动态地为多义词选择最合适的语义解释。
    • 宣传技术识别: 在SemEval-2024的一项任务中,研究者提出了神经符号方法用于识别网络迷因(Memes)中的宣传技巧 。该方法结合了基于BERT的文本转换器来理解图像中的文本内容,并利用逻辑规则来判断其是否符合某种宣传技巧的定义,展示了神经模块(感知)和符号模块(判断)的协同作用。
    • 框架与工具: 诸如DRAiL这样的深度关系学习框架,明确地将符号方法的推理能力和神经网络的表达能力结合起来,用于解决复杂的NLP任务 。FunGramKB 这样的语义知识库,则旨在为词汇单元提供“深层含义”的符号表示,并服务于文本的分析与生成 。

4. 当前挑战与未来展望

尽管神经符号AI为NLP深层语义分析带来了巨大的希望,但其发展仍面临诸多挑战。

  • 当前挑战:
  1. 异构集成难题: 如何在数学上优雅且计算上高效地集成离散的符号结构与连续的向量空间,是该领域的核心技术难题 。
    2. 知识获取瓶颈: 高质量、大规模符号知识库的构建和维护依然是劳动密集型工作,如何自动化地从非结构化文本中学习符号知识本身就是一个开放性问题。
    3. 系统可扩展性: 复杂的符号推理过程可能会带来巨大的计算开销,如何平衡推理的深度和系统的整体效率是实际应用中必须考虑的问题 。
  • 未来展望:
    1. 动态与自适应的融合: 未来的神经符号系统将更加动态,模型可以根据任务的需要自主决定何时依赖神经网络的直觉,何时调用符号推理的严谨逻辑。
    2. 语言模型驱动的知识构建: 大型语言模型本身强大的文本理解和生成能力,可以被反向用于辅助构建和扩展符号知识库,形成一个“神经”与“符号”相互促进的良性循环。
    3. 面向通用人工智能的基石: 深度语义理解是通向通用人工智能(AGI)的关键一步。符号主义所代表的抽象、推理和因果理解能力,与连接主义的感知和学习能力相结合,被广泛认为是构建更鲁棒、更通用AI系统的必由之路。2024年及之后的研究趋势显示,神经符号方法在逻辑推理、程序合成、可解释性等方面的研究持续升温,预示着这一领域将是未来AI发展的核心前沿 。

5. 结论

符号主义对NLP深层语义分析的影响是深远且不断演进的。它从早期NLP的奠基范式,到在深度学习浪潮中暂时沉寂,再到如今以神经符号融合的形式强势回归,其核心价值——结构、逻辑、知识与可解释性——始终是实现真正机器智能不可或缺的元素。

对现代NLP研究而言,符号主义的启示并非要求我们回归纯粹的规则系统,而是告诫我们:在数据驱动的道路上,不能忽视知识和推理的根本重要性。 通过将符号主义的思想和方法创造性地集成到现代深度学习模型中,我们能够构建出不仅“能说会道”,而且“善于思考”、行为可靠、决策透明的新一代NLP系统。这正是符号主义为我们迈向更深层次自然语言理解所提供的最宝贵的智慧。

http://www.dtcms.com/a/456572.html

相关文章:

  • 高要区住房和城乡建设局网站西安建设市场信息平台
  • 新手可以做网站营运吗成都手机模板建站
  • 成都市做网站的公司网站开发客户端
  • 农业机械网站模板网站建设图片像素是多大的
  • 素材网站php程序源码公司简介介绍
  • 网站规划的一般步骤建设企业网站包含什么
  • 奉贤做网站建设wordpress访问很慢吗?
  • 大学生网站建设开题报告免费交流网站建设
  • 邢台做网站优化哪儿好怎样建网站
  • 企业网站 asp php修改wordpress邮件
  • 宠物网站开发背景怎样自己制作效果图
  • 适合企业做外贸的几个网站商会网站模板
  • 遂溪网站开发公司建设网站需要哪些材料
  • 手机 网站开发软件ui培训班有用吗
  • php网站开发需求分析海南乐秀同城群软件下载
  • 佛山顺德网站设计公司关键词排名优化报价
  • 自己做网站怎么做的浙江网站建设公司名单
  • 网络推广什么做seo1短视频网页入口营销
  • 东莞公司网站搭建多少钱深圳品牌床垫有哪些
  • 网站广告动态图怎么做本机做网站如何访问
  • 万网买的网站备案淘宝刷单网站开发
  • 睢宁建设局网站网址英文
  • 网站开发 招聘 龙岩找人做app网站吗
  • 企业seo网站优化设计网站开发毕业设计论文
  • 连云港网站设计企业建设网站的
  • 手机网站怎么提高关键词东莞建外贸企业网站
  • 用哪个程序做网站收录好牌具网站广告怎么做
  • 建设局网站安全自查情况报告wordpress 网站域名
  • 怎样免费建设免费网站区块链开源平台
  • 广告设计制作属于什么行业白杨seo博客