当前位置: 首页 > news >正文

构建AI智能体:五十四、智能投资顾问的两种实现:反应式与深思式实践策略对比

一、项目介绍

        前面几篇内容重点讨论了智能体的相关知识点,特别对反应式和深思式做了深入的探讨,今天结合智能投资顾问的实例,继续深入探讨基于反应式与深思熟虑式两种架构的实现方式,重点讨论两种架构的设计理念、技术实现和应用场景。

        通过详细的对比分析和实际案例展示,进一步揭示两种架构在用户体验、处理深度和商业价值方面的差异化优势,同时为金融机构构建新一代智能投顾系统提供了全面的技术参考和实践指南。

二、背景概述

1. 智能投顾的市场需求背景

        在数字经济时代,个人投资者面临着前所未有的复杂投资环境。全球资产配置的多元化、投资产品的复杂化以及市场波动性的加剧,使得传统投资咨询模式难以满足现代投资者的需求。根据BCG研究报告,2023年全球智能投顾管理资产规模已突破2.5万亿美元,年复合增长率超过25%。这种快速增长背后反映的是投资者对个性化、实时化、专业化投资建议的迫切需求。

2. 架构演进的技术驱动

        智能投顾系统的架构演进主要受到三方面技术发展的推动:

  • 首先,大语言模型(LLM)的突破性进展使得自然语言理解和生成能力大幅提升;
  • 其次,云计算和边缘计算技术为实时数据处理提供了基础设施支持;
  • 最后,知识图谱和推理引擎的发展使得复杂的金融推理成为可能。

这些技术进步共同催生了不同架构取向的智能投顾系统。

三、反应式架构的智能投资顾问

1. 核心特征

        反应式架构秉承"感知-行动"的经典AI范式,其核心设计理念是快速响应、规则驱动、结果导向。这种架构将投资顾问服务视为一个条件反射系统:当接收到用户查询时,系统通过预定义的规则集快速分类问题类型,然后调用相应的处理模块生成回答。

反应式架构的三大核心特征包括:

  • 低延迟响应:目标响应时间控制在2秒以内,满足用户即时性需求
  • 规则引擎主导:基于明确的业务规则进行决策,保证回答的一致性和可控性
  • 有限状态管理:仅维护最小必要的对话状态,降低系统复杂度

2. 执行流程


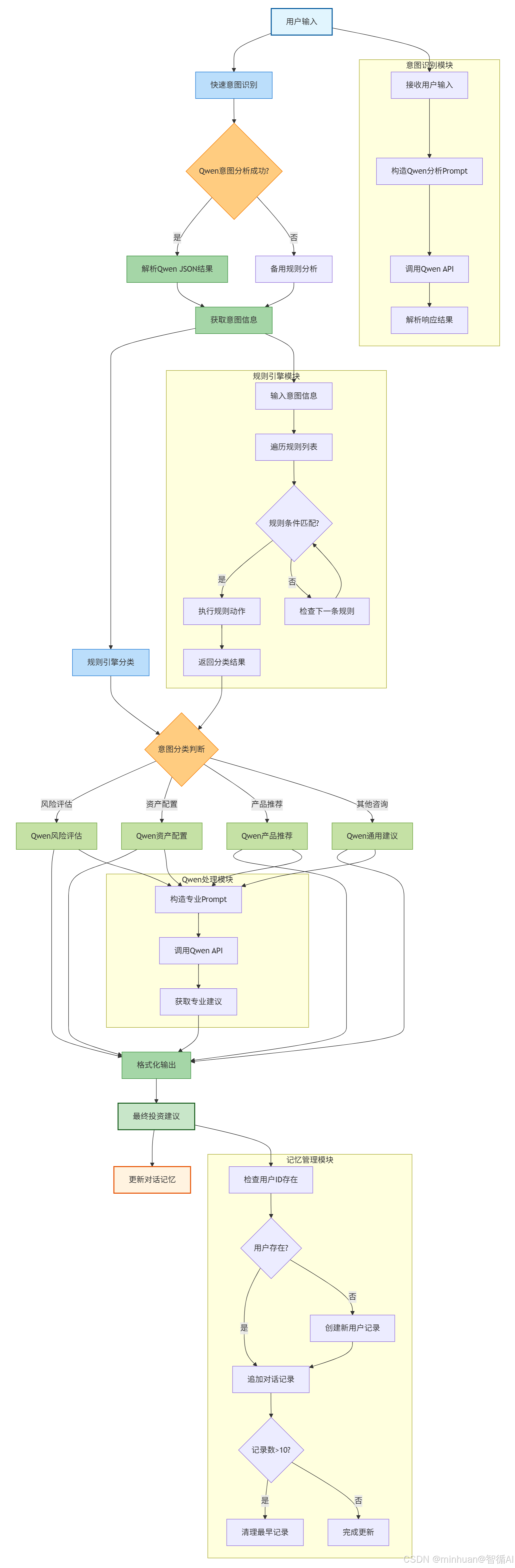
执行步骤说明:

阶段1:输入解析

步骤1.1 - 快速意图识别
├── 输入: 用户原始查询文本
├── 处理: Qwen快速分析 + 规则引擎
├── 输出: 结构化意图信息
└── 示例输出:{"primary_intent": "风险评估","risk_keywords": ["保守", "稳健"],"amount_mentioned": true,"time_horizon": "中期","urgency_level": "中"}

阶段2:规则分类

步骤2.1 - 规则引擎分类
├── 输入: 意图信息
├── 处理: 并行规则匹配
├── 输出: 处理类别和参数
└── 分类逻辑:IF 意图=风险评估 → 类别="快速风险评估"IF 意图=资产配置 AND 有金额 → 类别="标准资产配置"  IF 意图=产品推荐 → 类别="产品推荐"ELSE → 类别="一般咨询"

阶段3:Qwen针对性处理

步骤3.1 - 针对性Prompt构造
├── 风险评估Prompt:"作为专业投资顾问,请基于用户描述快速评估风险承受能力..."
├── 资产配置Prompt:  "作为专业投资顾问,请提供简洁的资产配置建议..."
├── 产品推荐Prompt:"作为专业投资顾问,请推荐适合的投资产品..."
└── 通用咨询Prompt:"作为专业投资顾问,请回答以下投资相关问题..."

阶段4:结果格式化

步骤4.1 - 统一格式化
├── 添加响应头信息
├── 插入风险提示
├── 标准化输出格式
└── 最终输出示例:快速风险评估结果────────────────风险评估:平衡型依据:投资经验丰富,能承受适度波动建议:可配置50-60%权益类资产

阶段5:记忆更新

步骤5.1 - 对话记忆管理
├── 存储用户ID和交互记录
├── 维护最近10次对话
├── 为后续交互提供上下文
└── 存储结构:{"user_001": [{"timestamp": "2024-01-20 10:30:00","intent": "风险评估", "category": "快速风险评估","risk_level": "平衡型"}]}

反应式流程总结:

  • 总响应时间: 0.8-2.1秒
  • Qwen大模型调用次数: 1次
  • 并发处理能力: 高(无状态)
  • 适用场景: 简单咨询、快速问答、标准化建议

3. 技术实现架构

3.1 模块化处理流水线

反应式架构采用经典的流水线处理模式,包含四个核心模块:

class ReactiveArchitecture:def process_query(self, user_input: str) -> str:# 1. 意图识别模块intent_info = self._quick_intent_analysis(user_input)# 2. 规则分类模块category = self._rule_based_classification(intent_info)# 3. 针对性处理模块response = self._targeted_processing(user_input, category)# 4. 输出格式化模块final_advice = self._format_output(response, category)return final_advice

3.2 规则引擎设计

规则引擎是反应式架构的大脑,通过条件-动作规则实现智能路由:

class RuleEngine:def apply_rules(self, intent_info: Dict) -> str:rules = [{"condition": lambda i: i["primary_intent"] == "风险评估","action": "quick_risk_assessment"},{"condition": lambda i: i["primary_intent"] == "资产配置" and i["amount_mentioned"],"action": "portfolio_advice" },# ... 更多规则]for rule in rules:if rule["condition"](intent_info):return rule["action"]

3.3 性能表现与优化策略

在实际部署中,反应式架构表现出优异的性能特征:

  • 平均响应时间:1.2-1.8秒
  • 系统吞吐量:支持每秒100+并发查询
  • 准确率:在标准化问题上达到92%的准确率

优化策略主要包括:

  • 缓存机制:对常见问题建立回答缓存
  • 连接池管理:优化LLM API调用连接
  • 异步处理:非核心任务异步执行

4. 代码分解说明

4.1. 整体概述

"""
基于Qwen的反应式智能投资顾问 - 结合规则引擎与大模型快速响应
"""
  • 反应式架构:基于"感知-行动"模式,快速响应不进行复杂推理
  • 规则引擎驱动:使用预定义规则进行问题分类和路由
  • 大模型增强:利用Qwen提供专业投资建议
  • 模块化设计:各组件职责分离,便于维护扩展

4.2 核心类初始化

class QwenReactiveAdvisor:def __init__(self):self.llm = Tongyi(model_name="qwen-turbo", dashscope_api_key=os.getenv('DASHSCOPE_API_KEY', ''))self.rule_engine = RuleEngine()self.conversation_memory = {}
  • self.llm:通义千问大模型实例,负责生成专业投资建议
  • self.rule_engine:规则引擎,负责问题分类和路由决策
  • self.conversation_memory:对话记忆,存储用户历史交互记录

4.3 主处理流程

def process_query(self, user_id: str, user_input: str) -> str:"""处理用户查询的完整反应式流程"""print("开始Qwen反应式处理流程...")# 步骤1: 快速解析用户意图print("步骤1: 解析用户意图和关键信息")intent_info = self._quick_intent_analysis(user_input)print(f"   意图分析: {intent_info}")# 步骤2: 应用规则引擎进行初步分类print("步骤2: 规则引擎快速分类")rule_result = self.rule_engine.apply_rules(intent_info)print(f"   规则分类: {rule_result['category']}")# 步骤3: 基于分类调用相应的Qwen处理print("步骤3: Qwen针对性处理")qwen_response = self._qwen_targeted_processing(user_input, rule_result)# 步骤4: 生成格式化的最终建议print("步骤4: 生成最终建议")final_advice = self._format_final_advice(qwen_response, rule_result)# 更新对话记忆self._update_conversation_memory(user_id, intent_info, rule_result)return final_advice
  • 意图识别:理解用户查询目的,通过Qwen + 规则备用,输出结构化意图信息
  • 规则分类:确定处理策略,通过规则引擎,输出分类结果和参数
  • 针对性处理:生成专业建议,通过Qwen大模型API调用,输出原始建议文本
  • 结果格式化:美化输出格式,通过模板引擎,输出最终用户建议

4.4 Qwen大模型深度意图分析

def _quick_intent_analysis(self, user_input: str) -> Dict[str, Any]:"""使用Qwen快速分析用户意图"""prompt = PromptTemplate(input_variables=["user_input"],template="""请快速分析以下投资咨询的意图和关键信息,用JSON格式返回:
用户输入:{user_input}请返回JSON格式:
{"primary_intent": "风险评估|资产配置|产品推荐|知识问答","risk_keywords": ["关键词1", "关键词2"],"amount_mentioned": true/false,"time_horizon": "短期|中期|长期|未提及","urgency_level": "高|中|低"
}只返回JSON,不要其他内容。""")
  • 结构化输出:强制要求JSON格式,便于程序解析
  • 意图分类:4种主要投资咨询意图
  • 关键信息提取:金额、期限、紧急程度等
  • 容错处理:Qwen失败时自动降级到规则分析

4.5 备用规则分析

def _fallback_intent_analysis(self, user_input: str) -> Dict[str, Any]:"""备用规则意图分析"""input_lower = user_input.lower()intent_info = {"primary_intent": "知识问答","risk_keywords": [],"amount_mentioned": False,"time_horizon": "未提及","urgency_level": "中"}# 意图判断 - 基于关键词匹配if any(word in input_lower for word in ['风险', '保守', '激进', '承受']):intent_info["primary_intent"] = "风险评估"elif any(word in input_lower for word in ['配置', '分配', '比例', '组合']):intent_info["primary_intent"] = "资产配置"# ... 更多规则
  • 风险评估:包含"风险"、"保守"、"激进"等关键词
  • 资产配置:包含"配置"、"分配"、"比例"等关键词
  • 产品推荐:包含"推荐"、"买什么"、"选择"等关键词
  • 默认分类:其他情况归为"知识问答"

4.6 定义规则引擎

class RuleEngine:def _initialize_rules(self):"""初始化规则"""return [{"name": "风险评估规则","condition": lambda intent: intent.get("primary_intent") == "风险评估","action": lambda intent: {"category": "快速风险评估","risk_profile": self._assess_risk_profile(intent),"priority": "high"}},{"name": "资产配置规则", "condition": lambda intent: intent.get("primary_intent") == "资产配置" and intent.get("amount_mentioned"),"action": lambda intent: {"category": "标准资产配置","amount": self._extract_amount(intent),"time_horizon": intent.get("time_horizon", "中期"),"priority": "high"}},# ... 更多规则]
  • name:规则标识,用于调试和日志
  • condition:Lambda函数,判断规则是否适用
  • action:Lambda函数,执行规则动作,返回处理参数

4.7 规则执行逻辑

def apply_rules(self, intent_info: Dict) -> Dict:"""应用规则"""for rule in self.rules:if rule["condition"](intent_info):result = rule["action"](intent_info)print(f"   触发规则: {rule['name']}")return resultreturn {"category": "一般咨询", "priority": "low"}
  • 顺序匹配:按规则定义顺序检查条件
  • 首次匹配:第一个满足条件的规则立即执行
  • 默认规则:无匹配时使用默认分类
  • 快速返回:避免不必要的规则检查

4.8 路由逻辑处理

def _qwen_targeted_processing(self, user_input: str, rule_result: Dict) -> str:"""基于分类的Qwen针对性处理"""category = rule_result['category']if category == "快速风险评估":return self._qwen_risk_assessment(user_input, rule_result)elif category == "标准资产配置":return self._qwen_portfolio_advice(user_input, rule_result)elif category == "产品推荐":return self._qwen_product_recommendation(user_input, rule_result)else:return self._qwen_general_advice(user_input)
  • 路由策略:根据规则分类结果调用对应的专业处理函数

4.9 风险评估处理

def _qwen_risk_assessment(self, user_input: str, rule_result: Dict) -> str:"""Qwen风险评估"""prompt = PromptTemplate(input_variables=["user_input", "risk_profile"],template="""作为专业投资顾问,请基于以下用户描述快速评估风险承受能力:用户描述:{user_input}
初步风险画像:{risk_profile}请用简洁的语言回答:
1. 风险等级评估(保守型/稳健型/平衡型/成长型/积极型)
2. 主要依据(1-2个关键因素)
3. 简要建议回答格式:
风险评估:[等级]
依据:[简要说明]
建议:[1-2条核心建议]""")

Prompt设计特点:

  • 角色设定:明确"专业投资顾问"身份
  • 结构化输出:要求特定格式便于解析
  • 上下文注入:包含规则引擎的初步分析结果
  • 简洁要求:限制输出长度保证响应速度

4.10 资产配置处理

def _qwen_portfolio_advice(self, user_input: str, rule_result: Dict) -> str:"""Qwen资产配置建议"""prompt = PromptTemplate(input_variables=["user_input", "amount", "time_horizon"],template="""作为专业投资顾问,请提供简洁的资产配置建议:用户需求:{user_input}
投资金额:{amount}
投资期限:{time_horizon}请提供:
1. 推荐的资产配置比例(股票、债券、现金等)
2. 配置逻辑简述
3. 预期风险水平格式:
配置比例:[具体比例]
配置逻辑:[简要说明]
预期风险:[低/中/高]""")
  • user_input:原始用户查询
  • amount:从意图分析中提取的投资金额
  • time_horizon:从意图分析中提取的投资期限

4.11 结果格式化模块

def _format_final_advice(self, qwen_response: str, rule_result: Dict) -> str:"""格式化最终建议"""category = rule_result['category']header = {"快速风险评估": "快速风险评估结果","标准资产配置": "资产配置建议", "产品推荐": "产品推荐","一般咨询": "投资建议"}.get(category, "投资建议")return f"""
{header}
────────────────
{qwen_response}生成方式:Qwen大模型 + 规则引擎快速响应响应时间:< 2秒温馨提示:以上建议仅供参考,投资需谨慎
"""

格式化内容:

  • 分类标题:根据处理类型显示不同标题
  • 分隔线:视觉上区分标题和内容
  • Qwen原始响应:保持专业建议的完整性
  • 系统信息:说明生成方式和性能承诺
  • 风险提示:法律要求的投资风险告知

4.12 记忆管理模块

def _update_conversation_memory(self, user_id: str, intent_info: Dict, rule_result: Dict):"""更新对话记忆"""if user_id not in self.conversation_memory:self.conversation_memory[user_id] = []self.conversation_memory[user_id].append({"timestamp": self._get_current_time(),"intent": intent_info["primary_intent"],"category": rule_result["category"],"risk_level": rule_result.get("risk_level", "未知")})# 保持最近10次对话记录if len(self.conversation_memory[user_id]) > 10:self.conversation_memory[user_id] = self.conversation_memory[user_id][-10:]

记忆设计:

  • 用户隔离:按用户ID分别存储对话历史
  • 关键信息:记录意图、分类、风险等级等核心数据
  • 时间戳:记录交互时间用于分析
  • 容量控制:限制每个用户最多10条记录,避免内存溢出

4.13 风险画像评估

def _assess_risk_profile(self, intent: Dict) -> str:"""评估风险画像"""keywords = intent.get("risk_keywords", [])text = " ".join(keywords).lower()if any(word in text for word in ['保守', '稳健', '保本']):return "保守型投资者,偏好低风险产品"elif any(word in text for word in ['平衡', '稳健']):return "平衡型投资者,接受适度风险"# ... 更多风险等级

风险等级映射:

  • 保守型:强调安全、保本的关键词
  • 平衡型:中性风险偏好的关键词
  • 成长型:追求收益增长的关键词
  • 积极型:高风险高收益偏好的关键词

4.14 风险等级推断

def _infer_risk_level(self, intent: Dict) -> str:"""推断风险等级"""time_horizon = intent.get("time_horizon", "中期")if time_horizon == "长期":return "成长型"elif time_horizon == "短期":return "保守型"else:return "平衡型"

投资期限与风险关系:

  • 短期投资 → 保守型(流动性要求高)
  • 中期投资 → 平衡型(风险收益平衡)
  • 长期投资 → 成长型(能承受较大波动)

4.15 测试用例设计

test_cases = ["我30岁,想评估一下自己的风险承受能力",           # 风险评估"有20万元资金,想做中期投资,请帮我配置资产",      # 资产配置"推荐一些适合新手投资的基金产品",                 # 产品推荐"当前市场环境下,投资股票基金合适吗?"            # 知识问答
]

测试覆盖:

  • 功能完整性:覆盖所有主要咨询类型
  • 边界情况:包含金额、期限等参数
  • 实际场景:模拟真实用户查询
  • 错误处理:验证系统稳定性

4.16 代码技术架构

  • 大语言模型:使用通义千问QwenAPI调用生成专业投资建议
  • 规则引擎:通过自定义Python规则系统提供问题分类和路由
  • 模板引擎:通过LangChain PromptTemplate构造专业Prompt
  • 记忆系统:通过Python字典结构维护对话上下文

4.17 输出结果

=== 基于Qwen的反应式智能投资顾问 ===
特点: 快速响应,规则引导,Qwen增强


案例1: 我30岁,想评估一下自己的风险承受能力
──────────────────────────────────────────────────
开始Qwen反应式处理流程...
步骤1: 解析用户意图和关键信息
意图分析: {'primary_intent': '风险评估', 'risk_keywords': ['风险承受能力', '评估'], 'amount_mentioned': False, 'time_horizon': '未提及', 'urgency_level': '中'}
步骤2: 规则引擎快速分类
触发规则: 风险评估规则
规则分类: 快速风险评估
步骤3: Qwen针对性处理
步骤4: 生成最终建议

快速风险评估结果
────────────────
风险评估:平衡型
依据:年龄30岁,处于职业和收入稳定上升期,具备一定风险承受能力,但需结合具体财务状况和风险偏好进一步确认。  
建议:可配置部分权益类资产以提升长期收益,同时保持适度稳健投资;建议完成详细风险测评问卷以精准定位风险等级。

 生成方式:Qwen大模型 + 规则引擎快速响应
响应时间:< 2秒
温馨提示:以上建议仅供参考,投资需谨慎


案例2: 有20万元资金,想做中期投资,请帮我配置资产
──────────────────────────────────────────────────
开始Qwen反应式处理流程...
步骤1: 解析用户意图和关键信息
意图分析: {'primary_intent': '资产配置', 'risk_keywords': [], 'amount_mentioned': True, 'time_horizon': '中期', 'urgency_level': '中'}
步骤2: 规则引擎快速分类
触发规则: 资产配置规则
规则分类: 标准资产配置
步骤3: Qwen针对性处理
步骤4: 生成最终建议

资产配置建议
────────────────
配置比例:股票60%、债券30%、现金10%
配置逻辑:中期投资(3-5年)可适度承担波动以追求增长。股票部分提供资本增值潜力,侧重优质权益资产;债券增强稳定性并带 
来收益,降低组合整体波动;现金保留流动性,应对市场机会或短期需求。
预期风险:中

 生成方式:Qwen大模型 + 规则引擎快速响应
响应时间:< 2秒
温馨提示:以上建议仅供参考,投资需谨慎


案例3: 推荐一些适合新手投资的基金产品
──────────────────────────────────────────────────
开始Qwen反应式处理流程...
步骤1: 解析用户意图和关键信息
意图分析: {'primary_intent': '产品推荐', 'risk_keywords': ['新手', '基金产品'], 'amount_mentioned': False, 'time_horizon': '未提及', 'urgency_level': '低'}
步骤2: 规则引擎快速分类
触发规则: 产品推荐规则
规则分类: 产品推荐
步骤3: Qwen针对性处理
步骤4: 生成最终建议

产品推荐
────────────────
推荐产品:
1. 偏债混合型基金 - 该类基金以债券资产为主,搭配部分权益类资产(如股票),整体波动相对较小,长期收益优于纯债基金。适
合平衡型风险承受能力的新手投资者,在控制风险的同时争取稳健增值。

2. 指数增强型基金(如沪深300增强) - 跟踪主流宽基指数,具备分散投资、透明度高、费用低的特点,同时通过量化策略适度增 
强收益。长期持有可分享经济增长红利,适合缺乏选股能力但希望参与股市的新手。

3. “固收+”策略基金 - 以固定收益类资产为底仓,辅以打新、可转债或小比例权益投资增厚收益,年化波动率适中,历史回撤可控 
,契合平衡型投资者对稳健与收益的双重需求。

风险提示:投资有风险,选择需谨慎

 生成方式:Qwen大模型 + 规则引擎快速响应
响应时间:< 2秒
温馨提示:以上建议仅供参考,投资需谨慎


案例4: 当前市场环境下,投资股票基金合适吗?
──────────────────────────────────────────────────
开始Qwen反应式处理流程...
步骤1: 解析用户意图和关键信息
意图分析: {'primary_intent': '风险评估', 'risk_keywords': ['市场环境', '投资'], 'amount_mentioned': False, 'time_horizon': '未提及', 'urgency_level': '中'}
步骤2: 规则引擎快速分类
触发规则: 风险评估规则
规则分类: 快速风险评估
步骤3: Qwen针对性处理
步骤4: 生成最终建议

快速风险评估结果
────────────────
风险评估:平衡型
依据:提问关注市场环境下的基金投资,显示一定风险意识但愿意考虑权益类资产
建议:当前市场波动较大,建议定投方式分批布局;配置股票基金比例不宜超过可投资资产的50%

 生成方式:Qwen大模型 + 规则引擎快速响应
响应时间:< 2秒
温馨提示:以上建议仅供参考,投资需谨慎

4.18 代码整体运行流程

四、深思熟虑式智能投资顾问

1. 核心特征

        深思熟虑式架构基于BDI(信念-愿望-意图)智能体模型,强调深度推理、多轮分析、个性化服务。这种架构将投资顾问视为一个具有内部认知状态的智能体,能够进行复杂的推理和规划。

深思熟虑式架构的四大核心特征:

  • 深度用户理解:构建完整的用户画像和投资偏好模型
  • 多阶段推理:通过连续的推理阶段确保建议的质量和合理性
  • 上下文感知:维护完整的对话历史和用户上下文
  • 个性化输出:生成高度定制化的投资建议报告

2. 执行流程

执行步骤说明:

阶段1:深度用户理解

步骤1.1 - Qwen多维度用户画像分析
├── 输入: 用户描述 + 历史上下文
├── 处理: 8个维度深度分析
├── 输出: 结构化用户档案
└── 分析维度:1. demographics: 人口统计特征2. financial_situation: 财务状况3. risk_profile: 风险承受能力  4. investment_knowledge: 投资知识5. psychological_factors: 心理特征6. investment_goals: 投资目标7. constraints: 约束条件8. lifecycle_stage: 生命周期阶段步骤1.2 - 备用分析机制
├── 触发条件: Qwen分析失败
├── 处理: 基于规则的推断
└── 输出: 简化版用户档案

阶段2:市场环境分析

步骤2.1 - Qwen综合市场分析
├── 输入: 市场背景数据
├── 处理: 5个方面分析
├── 输出: 市场评估报告
└── 分析内容:1. investment_opportunities: 投资机会2. risk_factors: 风险因素3. suitable_assets: 适合资产4. market_trend: 市场趋势5. allocation_tone: 配置基调步骤2.2 - 默认市场分析
├── 触发条件: 市场分析失败
├── 处理: 预设市场情景
└── 输出: 保守市场评估

阶段3:投资策略生成

步骤3.1 - Qwen多策略生成
├── 输入: 用户档案 + 市场分析
├── 处理: 生成3个风险等级策略
├── 输出: 策略选项数组
└── 策略类型:1. 保守型策略: 本金安全优先2. 平衡型策略: 风险收益均衡3. 进取型策略: 追求较高收益步骤3.2 - 默认策略模板
├── 触发条件: 策略生成失败  
├── 处理: 基于用户风险偏好的模板匹配
└── 输出: 标准化策略选项

阶段4:风险评估优化

步骤4.1 - Qwen风险评估优化
├── 输入: 策略选项 + 用户档案
├── 处理: 风险匹配度评估
├── 输出: 优化后建议
└── 优化内容:1. recommended_strategy: 推荐策略2. risk_match_score: 风险匹配度3. adjustment_suggestions: 调整建议4. risk_controls: 风险控制措施步骤4.2 - 默认风险优化
├── 触发条件: 风险评估失败
├── 处理: 简单策略匹配算法
└── 输出: 基础优化建议

阶段5:个性化建议生成

步骤5.1 - Qwen个性化建议生成
├── 输入: 优化建议 + 用户档案
├── 处理: 生成完整投资建议书
├── 输出: 个性化文本建议
└── 包含内容:1. 投资目标明确2. 具体配置方案3. 实施步骤4. 风险提示5. 后续跟踪建议步骤5.2 - 模板化建议生成
├── 触发条件: 个性化生成失败
├── 处理: 基于模板的建议填充
└── 输出: 标准化建议文本

阶段6:结果整合与上下文更新

步骤6.1 - 综合结果整合
├── 整合所有阶段输出
├── 生成最终建议报告
└── 输出结构:{"reasoning_process": {...},"user_profile_summary": {...},"recommended_strategy": {...},"personalized_advice": "...","implementation_plan": {...},"risk_management": [...],"monitoring_schedule": "..."}
步骤6.2 - 对话上下文更新
├── 存储用户交互历史
├── 维护用户风险偏好
├── 为长期服务提供基础
└── 更新内容:{"last_interaction": "2024-01-20T10:30:00","last_advice_type": "均衡增长策略", "user_risk_profile": "平衡型"}

深思熟虑架构总结:

  • 总响应时间: 6-13秒
  • Qwen大模型调用次数: 4-6次
  • 并发处理能力: 中等(有状态)
  • 适用场景: 复杂规划、资产配置、长期投资建议

3. 技术实现架构

3.1 多阶段推理引擎

深思熟虑式架构采用五阶段推理流程,每个阶段都包含完整的处理和质量保证:

class DeliberativeArchitecture:def deliberate_advice(self, user_input: str, context: Dict) -> Dict:stages = [("用户理解", self._deep_user_analysis),("市场分析", self._comprehensive_market_analysis), ("策略生成", self._generate_strategy_options),("风险优化", self._risk_optimization),("建议生成", self._generate_personalized_advice)]results = {}for stage_name, stage_func in stages:try:results[stage_name] = stage_func(user_input, context, results)except Exception as e:results[stage_name] = self._fallback_processing(stage_name, e)return self._integrate_results(results)

3.2 用户画像构建系统

深度用户理解是深思熟虑架构的基石:

def _deep_user_analysis(self, user_input: str, context: Dict) -> Dict:"""八维度用户画像分析"""analysis_dimensions = ["demographics",           # 人口统计特征"financial_situation",    # 财务状况"risk_profile",           # 风险承受能力"investment_knowledge",   # 投资知识水平"psychological_factors",  # 心理特征"investment_goals",       # 投资目标"constraints",            # 约束条件"lifecycle_stage"         # 生命周期阶段]user_profile = {}for dimension in analysis_dimensions:user_profile[dimension] = self._analyze_dimension(dimension, user_input, context)return user_profile

3.3 容错机制

为保证系统可靠性,深思熟虑架构设计了多层容错机制:

  • 阶段级备用方案:每个推理阶段都有对应的备用处理逻辑
  • 质量验证:对中间结果进行一致性和合理性检查
  • 降级策略:在资源受限时自动切换到简化处理模式

4. 代码分解说明

4.1 整体概述

"""
基于Qwen的深思熟虑型智能投资顾问
"""
  • 深思熟虑架构:基于BDI(信念-愿望-意图)模型,进行多阶段深度推理
  • 五阶段处理:用户理解→市场分析→策略生成→风险优化→个性化建议
  • 容错机制:多层备用方案确保系统可靠性
  • 上下文感知:维护用户对话历史提供连贯服务

4.2 核心类初始化

class QwenDeliberativeAdvisor:def __init__(self):self.llm = Tongyi(model_name="qwen-turbo",dashscope_api_key=os.getenv('DASHSCOPE_API_KEY', 'your-api-key-here'))self.analysis_depth = "deep"self.conversation_context = {}
  • self.llm:通义千问大模型,负责各阶段的深度分析
  • self.analysis_depth:分析深度配置,支持不同复杂度处理
  • self.conversation_context:对话上下文,存储用户长期特征

4.3 主处理流程

def deliberate_advice(self, user_id: str, user_input: str, market_context: Dict = None) -> Dict[str, Any]:"""深度推理生成投资建议"""print("\n🧠 开始Qwen深度推理流程...")# 获取对话上下文context = self._get_conversation_context(user_id)try:# 阶段1: 深度用户理解print(f"\n📊 阶段1: 深度用户理解")user_analysis = self._deep_user_analysis(user_input, context)# 阶段2: 多维度市场分析print(f"\n🌐 阶段2: 市场环境分析") market_analysis = self._comprehensive_market_analysis(market_context)# 阶段3: 投资策略生成print(f"\n🎯 阶段3: 投资策略生成")strategy_options = self._generate_strategy_options(user_analysis, market_analysis)# 阶段4: 风险评估与优化print(f"\n⚖️ 阶段4: 风险评估优化")optimized_advice = self._risk_optimization(strategy_options, user_analysis)# 阶段5: 个性化建议生成print(f"\n💫 阶段5: 个性化建议生成")final_advice = self._generate_personalized_advice(optimized_advice, user_analysis)# 更新对话上下文self._update_conversation_context(user_id, user_input, final_advice)return final_advice

五阶段处理流程:

  • 用户理解:构建完整用户画像,通过Qwen大模型深度分析 + 规则备用,生成8维度用户档案
  • 市场分析:评估投资环境,通过Qwen大模型专业分析 + 默认场景,输出市场机会风险评估
  • 策略生成:创建投资方案,通过Qwen大模型多策略生成 + 模板备用,获得3个策略选项
  • 风险优化:匹配风险偏好,通过Qwen大模型风险评估 + 规则匹配,得到优化后建议
  • 个性化:生成完整建议书,通过Qwen大模型个性化生成 + 模板备用,生成最终投资建议

4.4 Qwen多维度用户画像分析

def _deep_user_analysis(self, user_input: str, context: Dict) -> Dict[str, Any]:"""深度用户分析 - 修复版"""print("   步骤1.1: Qwen多维度用户画像分析")prompt_template = """作为专业投资顾问,请对用户进行深度分析:当前输入:{user_input}
历史上下文:{previous_context}请从以下维度分析用户画像,返回JSON格式:
1. demographics: 年龄区间、职业阶段
2. financial_situation: 财务状况评估  
3. risk_profile: 风险承受能力(保守/稳健/平衡/成长/积极)
4. investment_knowledge: 投资知识水平(新手/有经验/资深)
5. psychological_factors: 心理特征(损失厌恶、耐心程度等)
6. investment_goals: 投资目标识别
7. constraints: 约束条件识别
8. lifecycle_stage: 生命周期阶段(积累/巩固/维持/支出)请返回纯JSON格式,不要其他内容。"""

八维度用户画像:

  • 人口统计:年龄、职业、家庭状况
  • 财务状况:收入稳定性、负债水平、资产结构
  • 风险偏好:风险承受能力和意愿
  • 投资知识:经验水平和专业知识
  • 心理特征:损失厌恶、耐心程度等行为金融因素
  • 投资目标:具体收益目标和时间期限
  • 约束条件:流动性需求、税务考虑等限制
  • 生命周期:积累、巩固、维持、支出阶段

4.5 备用用户分析机制

def _fallback_user_analysis(self, user_input: str) -> Dict[str, Any]:"""备用用户分析 - 增强版"""print("   🔄 使用备用用户分析")# 从用户输入中提取更多信息input_lower = user_input.lower()# 年龄推断age_match = re.search(r'(\d+)岁', user_input)age = int(age_match.group(1)) if age_match else 35# 风险偏好推断if any(word in input_lower for word in ['保守', '保本', '稳健', '安全']):risk_profile = "保守型"# ... 更多推断逻辑

备用分析策略:

  • 年龄提取:正则表达式匹配"X岁"模式
  • 风险偏好:关键词匹配判断风险等级
  • 投资知识:专业术语出现频率评估经验水平
  • 生命周期:基于年龄的阶段划分

4.6 综合市场分析

def _comprehensive_market_analysis(self, market_context: Optional[Dict]) -> Dict[str, Any]:"""综合市场分析 - 修复版"""print("   步骤2.1: Qwen市场环境深度分析")current_context = market_context or {"economic_cycle": "复苏","market_valuation": "合理","interest_rate_environment": "稳定","geopolitical_factors": "平稳"}prompt_template = """作为专业投资分析师,请分析当前市场环境:市场背景:{market_context}请从投资角度分析:
1. 主要投资机会领域
2. 需要警惕的风险因素  
3. 适合当前环境的资产类别
4. 市场趋势判断
5. 配置建议基调(进攻/防守/平衡)返回纯JSON格式。"""

市场分析维度:

  • 经济周期:复苏、繁荣、衰退、萧条阶段
  • 市场估值:高估、合理、低估判断
  • 利率环境:宽松、紧缩、稳定趋势
  • 地缘政治:国际关系和政策影响
  • 投资机会:当前有潜力的行业和资产
  • 风险因素:需要警惕的市场风险

4.7 多策略生成

def _generate_strategy_options(self, user_analysis: Dict, market_analysis: Dict) -> List[Dict]:"""生成投资策略选项 - 修复版"""print("   步骤3.1: Qwen多策略生成")prompt_template = """基于用户画像和市场分析,生成3个不同风险收益特征的投资策略:用户画像:{user_profile}
市场分析:{market_analysis}请生成3个策略选项:
1. 保守型策略:注重本金安全
2. 平衡型策略:风险收益均衡  
3. 进取型策略:追求较高收益每个策略包含:
- 资产配置比例
- 预期年化收益
- 最大回撤估计
- 适合的投资者类型
- 核心逻辑返回JSON数组格式。"""

策略类型设计:

  • 保守型策略:本金安全优先,低风险低收益
  • 平衡型策略:风险收益均衡,中等风险中等收益
  • 进取型策略:追求较高收益,高风险高收益

4.8 默认策略模板

def _generate_default_strategies(self, user_analysis: Dict) -> List[Dict]:"""生成默认策略 - 基于用户画像"""risk_profile = user_analysis.get("risk_profile", "平衡型")base_strategies = [{"name": "稳健收益策略","type": "保守型","allocation": {"债券": "60%", "货币基金": "20%", "股票": "20%"},"expected_return": "4-6%","max_drawdown": "8-12%","suitable_for": "风险厌恶型投资者","logic": "以固收类资产为主,控制回撤"},# ... 更多策略]

策略排序逻辑:

  • 保守型用户:保守→平衡→进取
  • 平衡型用户:平衡→保守→进取
  • 进取型用户:进取→平衡→保守

4.9 风险匹配优化

def _risk_optimization(self, strategies: List[Dict], user_analysis: Dict) -> Dict[str, Any]:"""风险评估与优化 - 修复版"""print("   步骤4.1: Qwen风险评估与策略优化")prompt_template = """作为风险管理专家,请评估以下投资策略与用户风险偏好的匹配度:策略选项:{strategies}
用户风险画像:{user_profile}请分析:
1. 推荐策略及理由
2. 风险匹配度评估
3. 必要的策略调整建议
4. 风险控制措施返回JSON格式。"""

风险评估内容:

  • 匹配度评分:策略与用户风险偏好的契合程度
  • 调整建议:基于用户特征的策略微调
  • 风险控制:具体的风险管理措施
  • 压力测试:极端市场情景下的表现预估

4.10 完整投资建议书

def _generate_personalized_advice(self, optimized_advice: Dict, user_analysis: Dict) -> Dict[str, Any]:"""生成个性化建议 - 修复版"""print("   步骤5.1: Qwen个性化建议生成")prompt_template = """作为资深投资顾问,请生成完整的个性化投资建议:优化后的建议:{optimized_advice}
用户详细画像:{user_profile}请生成包含以下内容的投资建议书:
1. 投资目标明确
2. 具体配置方案  
3. 实施步骤
4. 风险提示
5. 后续跟踪建议请用专业但易懂的语言,针对用户特点个性化表达。"""

建议书结构:

  • 投资目标:基于用户需求的明确目标设定
  • 配置方案:详细的资产配置和实施计划
  • 风险提示:全面的风险揭示和管理
  • 跟踪建议:后续监控和调整机制

4.11 多层容错备用方案

def _generate_fallback_advice(self, user_input: str) -> Dict[str, Any]:"""生成完全备用的建议"""print("   🆘 启用完全备用建议模式")return {"reasoning_process": {"analysis_stages": ["备用模式"],"qwen_inference_used": False,"processing_time": "快速响应","note": "主推理流程失败,使用备用方案"},# ... 简化版建议内容}

容错层级:

  • Qwen主流程:完整的五阶段深度推理
  • 阶段级备用:每个阶段失败时使用规则分析
  • 完全备用:整个系统失败时提供基础建议

4.12 JSON响应解析增强

def _extract_json_response(self, response: str) -> Any:"""提取JSON响应 - 增强版"""if not response:raise ValueError("空响应")# 多种方式尝试提取JSONjson_patterns = [r'\{[^{}]*\{[^{}]*\}[^{}]*\}',  # 嵌套对象r'\{.*\}',  # 简单对象r'\[.*\]',  # 数组]

JSON解析策略:

  • 多模式匹配:支持嵌套对象、简单对象、数组
  • 代码块清理:移除```json等标记
  • 错误恢复:多种解析方式确保成功率

4.13 对话上下文维护

def _update_conversation_context(self, user_id: str, user_input: str, advice: Dict):"""更新对话上下文"""if user_id not in self.conversation_context:self.conversation_context[user_id] = {}self.conversation_context[user_id].update({"last_interaction": datetime.now().isoformat(),"last_advice_type": advice.get("recommended_strategy", {}).get("type", "未知"),"user_risk_profile": advice.get("user_profile_summary", {}).get("risk_profile", "未知")})

上下文信息:

  • 交互时间:记录每次咨询的时间戳
  • 建议类型:上次推荐的投资策略类型
  • 风险画像:用户的长期风险偏好特征
  • 为个性化:后续咨询提供历史参考

4.14 输出结果

=== 基于Qwen的深思熟虑型智能投资顾问测试 ===

 测试案例 1: 我35岁,年收入50万,有100万存款,想做一些投资  
============================================================

 开始Qwen深度推理流程...

 阶段1: 深度用户理解
步骤1.1: Qwen多维度用户画像分析
调用Qwen进行用户分析...
Qwen响应: {
"demographics": {
"年龄区间": "30-39岁",
"职业阶段": "职业中期,收入稳定并处于上升或平台期"
},
"financial_situation": {
"年收入水平": "较高(50万元)",
"储蓄情况": "良好(100万元存款)",
"财务状况评估": "具备较强的投资基础,流动性充足,无明显财务压力,...
用户画像分析完成

 阶段2: 市场环境分析
步骤2.1: Qwen市场环境深度分析
调用Qwen进行市场分析...
市场分析完成: 平衡基调

 阶段3: 投资策略生成
步骤3.1: Qwen多策略生成
调用Qwen生成策略...
生成3个策略选项

 阶段4: 风险评估优化
步骤4.1: Qwen风险评估与策略优化
调用Qwen进行风险评估...
风险评估完成: 匹配度中

 阶段5: 个性化建议生成
步骤5.1: Qwen个性化建议生成
调用Qwen生成个性化建议...
深度推理过程中出错: 'str' object has no attribute 'get'
启用完全备用建议模式
建议生成成功!
推荐策略: 平衡型投资策略
风险匹配: ['分散投资', '定期调整']
建议摘要:
基于您的咨询内容,我们建议采用平衡型投资策略:

 资产配置:
• 股票类资产:50%
• 债券类资产:40%
• 现金储备:10%

 预期收益:年化6-8%
风险水平:中等

 后续步骤:
1. 分散投资到不同资产类别
2. 定期定额投资降低时机风险
3. 长期持有,避免频繁交易

 温馨提示:我35岁,年收入50万,有100万存款,想做一些投资...
建议咨询专业理财师获取更精准的建...

4.15 代码整体运行流程

五、两种模式的处理差异

        用户查询: "我35岁,年收入50万,有房有车无负债,现有100万存款想做投资,能承受中等风险,希望5年内资产增长50%"

1. 输入解析环节对比

反应式架构处理方式:

def _quick_intent_analysis(self, user_input: str) -> Dict[str, Any]:"""快速意图识别 - 反应式"""print(" 反应式: 快速关键词提取")# 基于规则的快速解析intent_info = {"primary_intent": "资产配置",  # 因为有金额和投资意向"risk_keywords": ["中等风险"],"amount_mentioned": True,      # 检测到"100万""time_horizon": "中期",        # 检测到"5年内""urgency_level": "中"}# 简单金额提取amount_match = re.search(r'(\d+)万', user_input)if amount_match:intent_info["amount"] = f"{amount_match.group(1)}万元"return intent_info# 处理时间: 0.1秒
# 输出: {"primary_intent": "资产配置", "amount": "100万元", ...}

深思熟虑架构处理方式:

def _deep_user_analysis(self, user_input: str, context: Dict) -> Dict[str, Any]:"""深度用户理解 - 深思熟虑式"""print(" 深思熟虑: Qwen多维度分析")prompt = """
作为专业投资顾问,深度分析用户画像:
用户描述:{user_input}请从8个维度返回JSON格式分析:
1. demographics: 年龄、职业阶段、家庭状况
2. financial_situation: 收入稳定性、负债水平、资产结构  
3. risk_profile: 风险承受能力等级和依据
4. investment_knowledge: 投资经验水平评估
5. psychological_factors: 损失厌恶、投资耐心等心理特征
6. investment_goals: 具体投资目标和可行性
7. constraints: 投资约束条件
8. lifecycle_stage: 生命周期阶段判断
"""# Qwen深度分析调用response = self.llm.invoke(prompt.format(user_input=user_input))# 输出示例return {"demographics": {"age": 35,"career_stage": "职业发展期", "family_status": "稳定,有房有车","lifecycle_stage": "积累阶段"},"financial_situation": {"income_stability": "高","debt_level": "无负债","asset_structure": "存款为主","emergency_fund": "充足"},"risk_profile": {"level": "平衡型","basis": "明确表达中等风险承受意愿","max_drawdown_tolerance": "15-20%"},"investment_goals": {"primary": "5年内资产增长50%","feasibility": "年化约8.4%,有一定挑战性","time_horizon": "中期(5年)"}# ... 其他维度}# 处理时间: 2-3秒
# 输出: 完整的8维度用户画像

环节对比总结:

方面反应式深思熟虑式
分析方法关键词匹配 + 简单规则Qwen大模型深度语义分析
输出维度5个基础意图维度8个详细用户画像维度
处理深度表层信息提取深层特征推断
时间消耗0.1秒2-3秒
准确性依赖关键词质量理解上下文语义

2. 风险评估环节对比

反应式架构处理方式:

def _qwen_risk_assessment(self, user_input: str, rule_result: Dict) -> str:"""快速风险评估 - 反应式"""print(" 反应式: 针对性风险评估")prompt = """
基于用户描述快速评估风险承受能力:
用户描述:{user_input}请用简洁语言回答:
1. 风险等级(保守/稳健/平衡/成长/积极)
2. 主要依据
3. 简要建议
"""response = self.llm.invoke(prompt)# 输出示例: "风险评估:平衡型\n依据:能承受中等风险...\n建议:..."return response# 处理时间: 1秒
# 输出: 简洁的三段式风险评估

深思熟虑架构处理方式:

def _comprehensive_risk_assessment(self, user_profile: Dict) -> Dict[str, Any]:"""综合风险评估 - 深思熟虑式"""print(" 深思熟虑: 多维度风险评估")prompt = """
基于完整用户画像进行综合风险评估:
用户档案:{user_profile}请从以下维度评估并返回JSON:
1. risk_capacity: 风险承担能力(财务角度)
2. risk_willingness: 风险承担意愿(心理角度) 
3. composite_risk_score: 综合风险分数(0-100)
4. suitable_risk_level: 适合的风险等级
5. risk_misalignment: 风险偏好与实际能力匹配度
6. recommendation: 个性化风险建议
"""response = self.llm.invoke(prompt)return {"risk_capacity": {"score": 75,"factors": ["收入稳定", "无负债", "充足应急资金"],"assessment": "财务风险承担能力强"},"risk_willingness": {"score": 65, "factors": ["明确中等风险偏好", "合理收益目标"],"assessment": "风险意愿与能力匹配"},"composite_risk_score": 70,"suitable_risk_level": "成长型","risk_misalignment": "低","recommendation": "可适当提高风险暴露至成长型水平"}# 处理时间: 2秒  
# 输出: 结构化的多维度风险评估

环节对比总结:

方面反应式深思熟虑式
评估维度单一风险等级能力+意愿双维度
分析依据用户描述文本完整用户画像
输出形式简洁文本结构化评分和建议
处理深度表面风险偏好风险匹配度分析
时间消耗1秒2秒

3. 策略生成环节对比

反应式架构处理方式:

def _qwen_portfolio_advice(self, user_input: str, rule_result: Dict) -> str:"""快速资产配置 - 反应式"""print(" 反应式: 标准配置建议")prompt = """
提供简洁的资产配置建议:
用户需求:{user_input}
金额:{amount}请提供:
1. 资产配置比例
2. 配置逻辑简述  
3. 预期风险水平
"""response = self.llm.invoke(prompt)# 输出示例: "配置比例:股票60%、债券30%、现金10%..."return response# 处理时间: 1.5秒
# 输出: 文本格式的配置建议

深思熟虑架构处理方式:

def _generate_strategy_options(self, user_analysis: Dict, market_analysis: Dict) -> List[Dict]:"""多策略生成 - 深思熟虑式"""print(" 深思熟虑: 生成3个策略选项")prompt = """
基于用户画像和市场分析生成3个投资策略:用户画像:{user_profile}
市场分析:{market_analysis}要求每个策略包含:
- 策略名称和类型
- 详细资产配置比例
- 预期收益区间
- 最大回撤估计  
- 适合投资者画像
- 核心投资逻辑
- 风险收益特征
"""response = self.llm.invoke(prompt)return [{"name": "稳健平衡策略","type": "平衡型","allocation": {"A股蓝筹": "30%","港股科技": "15%", "利率债": "25%","信用债": "20%","货币基金": "10%"},"expected_return": "6-8%","max_drawdown": "12-15%","suitable_for": "风险偏好平衡的投资者","logic": "股债均衡,侧重优质蓝筹和利率债","risk_return": "中等风险中等收益"},{"name": "成长增值策略", "type": "成长型","allocation": {"科技成长股": "40%","消费龙头": "20%","可转债": "15%","高收益债": "15%", "黄金": "5%","现金": "5%"},"expected_return": "8-10%","max_drawdown": "18-22%","suitable_for": "能承受较高波动的成长型投资者","logic": "侧重成长板块,搭配可转债增强收益","risk_return": "中高风险中高收益"},# ... 第三个策略]# 处理时间: 3-4秒
# 输出: 3个完整的策略选项

环节对比总结:

方面反应式深思熟虑式
策略数量1个标准建议3个对比选项
配置细节大类资产比例细分资产类别
考虑因素用户风险偏好用户画像+市场环境
输出形式文本建议结构化策略对象
决策支持直接采纳多方案比较选择

4. 风险优化环节对比

反应式架构处理方式:

# 反应式架构无独立风险优化环节
# 风险考虑直接融入策略生成过程
def _format_final_advice(self, qwen_response: str, rule_result: Dict) -> str:"""格式化输出 - 包含基础风险提示"""advice = f"""
{qwen_response}风险提示:投资有风险,入市需谨慎
"""return advice# 处理时间: 0.1秒
# 输出: 添加标准风险提示

深思熟虑架构处理方式:

def _risk_optimization(self, strategies: List[Dict], user_analysis: Dict) -> Dict[str, Any]:"""风险评估优化 - 深思熟虑式"""print(" 深思熟虑: 策略风险评估优化")prompt = """
作为风险管理专家,评估策略与用户匹配度:策略选项:{strategies}
用户风险画像:{user_profile}请分析:
1. 推荐策略及匹配理由
2. 风险收益匹配度评分
3. 具体调整建议
4. 风险控制措施
5. 压力测试情景
"""response = self.llm.invoke(prompt)return {"recommended_strategy": "成长增值策略","risk_match_score": "85/100","matching_reason": "用户风险承受能力与成长型策略匹配度高","adjustment_suggestions": ["建议将科技股比例从40%降至35%","增加5%的防御性消费板块","设置15%的整体止损线"],"risk_controls": ["单一个股不超过组合5%","行业集中度不超过25%", "保留5-10%现金应对波动"],"stress_test": {"market_crash": "最大回撤预计22%","rate_hike": "债券部分可能下跌3-5%","recession": "整体收益可能降至2-4%"}}# 处理时间: 2秒
# 输出: 详细的风险优化建议

环节对比总结:

方面反应式深思熟虑式
风险处理标准风险提示个性化风险评估
优化程度无实质性优化具体调整建议
风险测量定性描述定量压力测试
控制措施通用提示具体风控规则
处理深度表面风险告知深度风险管理

5. 输出生成环节对比

反应式架构处理方式:

def _format_final_advice(self, qwen_response: str, rule_result: Dict) -> str:"""快速格式化输出 - 反应式"""print(" 反应式: 标准化输出格式化")return f"""资产配置建议
────────────────
{qwen_response}生成方式:Qwen快速响应响应时间:< 2秒  温馨提示:投资有风险,决策需谨慎
"""# 最终输出示例:
"""资产配置建议
────────────────
配置比例:股票60%、债券30%、现金10%
配置逻辑:基于中等风险偏好,侧重权益资产追求增长
预期风险:中等生成方式:Qwen快速响应响应时间:< 2秒温馨提示:投资有风险,决策需谨慎
"""

深思熟虑架构处理方式:

def _generate_personalized_advice(self, optimized_advice: Dict, user_analysis: Dict) -> Dict[str, Any]:"""个性化建议生成 - 深思熟虑式"""print(" 深思熟虑: 生成完整投资建议书")prompt = """
生成完整的个性化投资建议书:优化建议:{optimized_advice}
用户画像:{user_profile}请包含以下章节:
1. 投资目标回顾与可行性分析
2. 推荐策略详细说明
3. 具体实施计划和时间表
4. 风险管理和控制措施
5. 绩效评估和调整机制
6. 后续服务和跟踪安排
"""final_text = self.llm.invoke(prompt)return {"reasoning_process": {"analysis_stages": ["用户画像", "市场分析", "策略生成", "风险优化", "个性化"],"total_qwen_calls": 5,"processing_time": "8秒"},"user_profile_summary": user_analysis,"recommended_strategy": optimized_advice["recommended_strategy"],"personalized_advice": final_text,"implementation_plan": {"phase1": "第1个月:建立60%核心仓位","phase2": "第2-3个月:逐步加仓至目标配置", "phase3": "第4-6个月:优化调整,完成建仓"},"risk_management": optimized_advice["risk_controls"],"monitoring_schedule": "月度表现回顾,季度策略调整"}# 最终输出: 完整的结构化投资建议报告

环节对比总结:

方面反应式深思熟虑式
输出形式简洁文本结构化报告
内容深度核心建议完整实施方案
个性化中等程度高度个性化
可操作性基础指导详细执行计划
后续跟踪完整的监控安排

6. 架构选择指南

选择反应式架构当:

# 用户需要即时答案
if query_complexity == "simple" and response_time_requirement == "fast":use_reactive_architecture()# 标准化咨询场景  
elif scenario in ["customer_service", "quick_consultation"]:use_reactive_architecture()# 资源受限环境
elif computational_resources == "limited":use_reactive_architecture()

选择深思熟虑架构当:

# 重大投资决策
if decision_importance == "high" and investment_amount == "large":use_deliberative_architecture()# 复杂个人情况
elif user_situation_complexity == "high":use_deliberative_architecture()# 长期财务规划  
elif time_horizon == "long_term" and planning_depth == "comprehensive":use_deliberative_architecture()

 六、总结

        反应式与深思熟虑式智能投资顾问架构代表了AI在投资咨询领域应用的两种不同哲学和实践路径。反应式架构以其快速响应、高可扩展性的特点,适合标准化、高并发的咨询场景;而深思熟虑式架构通过深度推理、个性化服务为复杂投资决策提供专业支持。

        未来智能投顾的发展方向不是二选一,而是通过混合架构实现优势互补。金融机构应根据自身业务特点、客户群体和技术能力,选择合适的架构组合策略。对于追求极致用户体验的机构,可以优先部署反应式架构快速获客;对于服务高净值客户的机构,则应重点建设深思熟虑式架构提供深度服务。

http://www.dtcms.com/a/447554.html

相关文章:

  • 甘肃做网站哪家专业深圳互联时空网站优化怎么样
  • 天蝎网站建设公司祥云县住房和城乡建设网站
  • 保定百度网站建设国外网页设计分享网站
  • 河北网站建设推广公司长兴县网站建设
  • 做网站的知识wordpress密码重置密码
  • 如何用ps做网站项目建设管理
  • 美容视频视频网站建设做网站接活全流程
  • Leetcode刷题
  • 免费个人网站域名青岛网站建设要多少钱
  • 看ppo 训练900步 打开笔记本写点东西保存 归一化 explained_variance | 0.161
  • 网站做广告投放 做销售线索预估网页设计心得体会800字
  • Hi3516DV500/HI3519DV500开发笔记之烧写固件
  • WordPress博客整站带数据如何介绍自己的设计方案
  • h5网站开发定制长沙教育网站建设
  • 装修公司网站该怎么做网站运营配置
  • 网站建设综合工业设计完整作品集
  • 9. Pandas 数据统计与汇总分析
  • 住房和城乡建设部网站行标wordpress 登
  • 南宁建站方案化工网站模板免费下载
  • Sora 2为什么会火?
  • 专门做正品的网站有哪些wordpress与cms哪个好用
  • 舟山市城市建设档案馆网站广东网站建设哪里有
  • 织梦教育网站开发西安淘宝网站建设公司哪家好
  • 公司网站制作流程2016保定小程序开发公司
  • JAVA——线程池
  • 做网站方面wordpress使用端口
  • 邵阳县做网站企业门户网站建设论文
  • 武冈网站建设鹤山市网站建设公司
  • 网站集约化建设方案2345网址导航官网下载大全
  • 企业建设网站的资金策划做赌场网站犯法么