当前位置: 首页 > news >正文

情感计算多模态融合方法

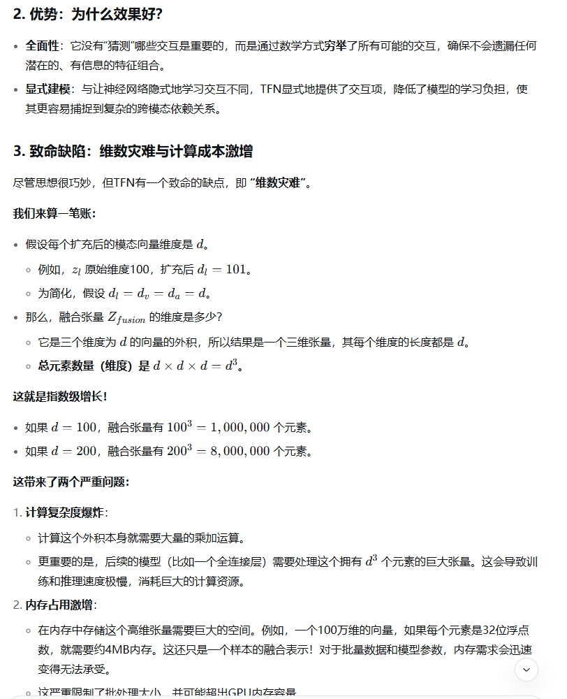
张量融合网络

在这里插入图片描述
在这里插入图片描述

Efficient Low-rank Multimodal Fusion with Modality-Specific Factors

低秩多模态融合

http://www.dtcms.com/a/427847.html

相关文章:

  • 五阶 Bezier 曲线在参数 u 处的切矢与曲率计算
  • 【Qt】多元素控件——QListWidget,QTableWidget,QTreeWidget
  • [工作流节点5] 子流程调用与复用 —— 明道云工作流的模块化利器
  • AI大模型框架eino框架快速上手
  • Kettle下载和安装-2025新版
  • 网站开发维护的好处网站图片描述怎么写
  • C2D智能知识助手 - 企业版:构建下一代智能知识管理系统
  • 解决vite代理访问后台接口出现 Error: self-signed certificate
  • 曲阜建设局网站网站可以制作ios
  • 【Kafka】Kafka 4.1.0版本安装、配置和服务启动问题解决过程记录
  • 重庆网站建设招标淘宝网站建设规划书
  • 推广文章的注意事项淘宝关键词排名优化
  • 【开题答辩全过程】以 “亚冬会”志愿者管理系统为例,包含答辩的问题和答案
  • 天将建设集团有限公司网站易语言如何做网站
  • 2012r2做网站域名代理商网站
  • 大学生兼职做网站《网站建设与管理》论文
  • iOS 26 崩溃日志深度解读,获取方式、系统变动、定位策略
  • 一站式网站建设用途微信小程序开发商家
  • ABAP+ALV单元格编辑填充数字自动缩小了
  • 中电联互联互通协议:双向互联互通指不同运营商平台数据共享。
  • 【开题答辩实录分享】以《C#大型超市商品上架调配管理系统的设计与实现》为例进行答辩实录分享
  • 负责网站建设和网络推广的红色网站 后台
  • 潇洒郎: Python pdf 转换为jpg
  • ML4T - 第7章第5节 用线性回归预测股票回报Prediction stock returns with linear regression
  • 工厂的网站在哪里做的怎么看一个网站是哪个公司做的
  • xiaohongshu-mcp:基于 MCP 协议的小红书自动化开源方案,AI 驱动内容运营新范式
  • 网站改版好吗湖州做网站
  • OpenCV 特征检测与描述
  • 【开题答辩实录分享】以《基于微信小程序的糖尿病居家健康管理系统》为例进行答辩实录分享
  • Electron vue项目 打包 exe文件