当前位置: 首页 > news >正文

Windows-内核

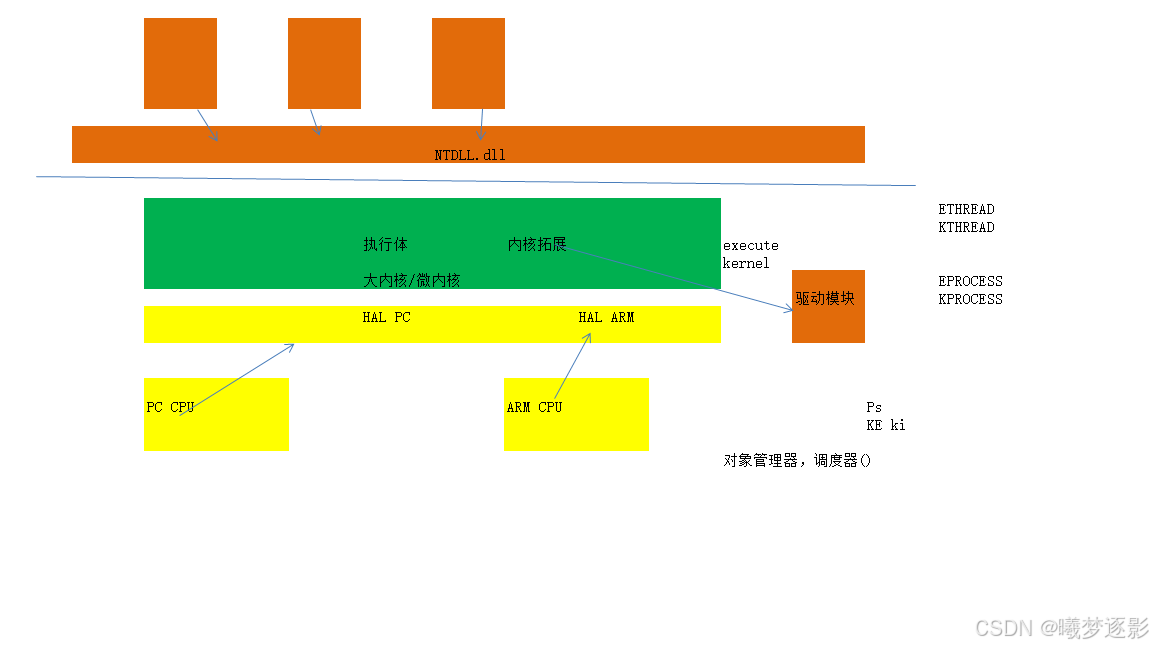
Windows系统分为用户态、0环内核态,用户态可调用的API,关键实现在其内核态。这里只贴出一些简略图,Windows系统只是一个超大型Software而已,超级全面的Software,仅此而已

Windows 简略启动图:

中断图:

分页图:

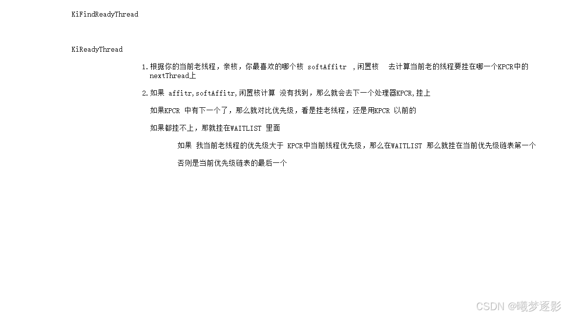
任务切换图:

进程线程图:

线程时钟切换图:

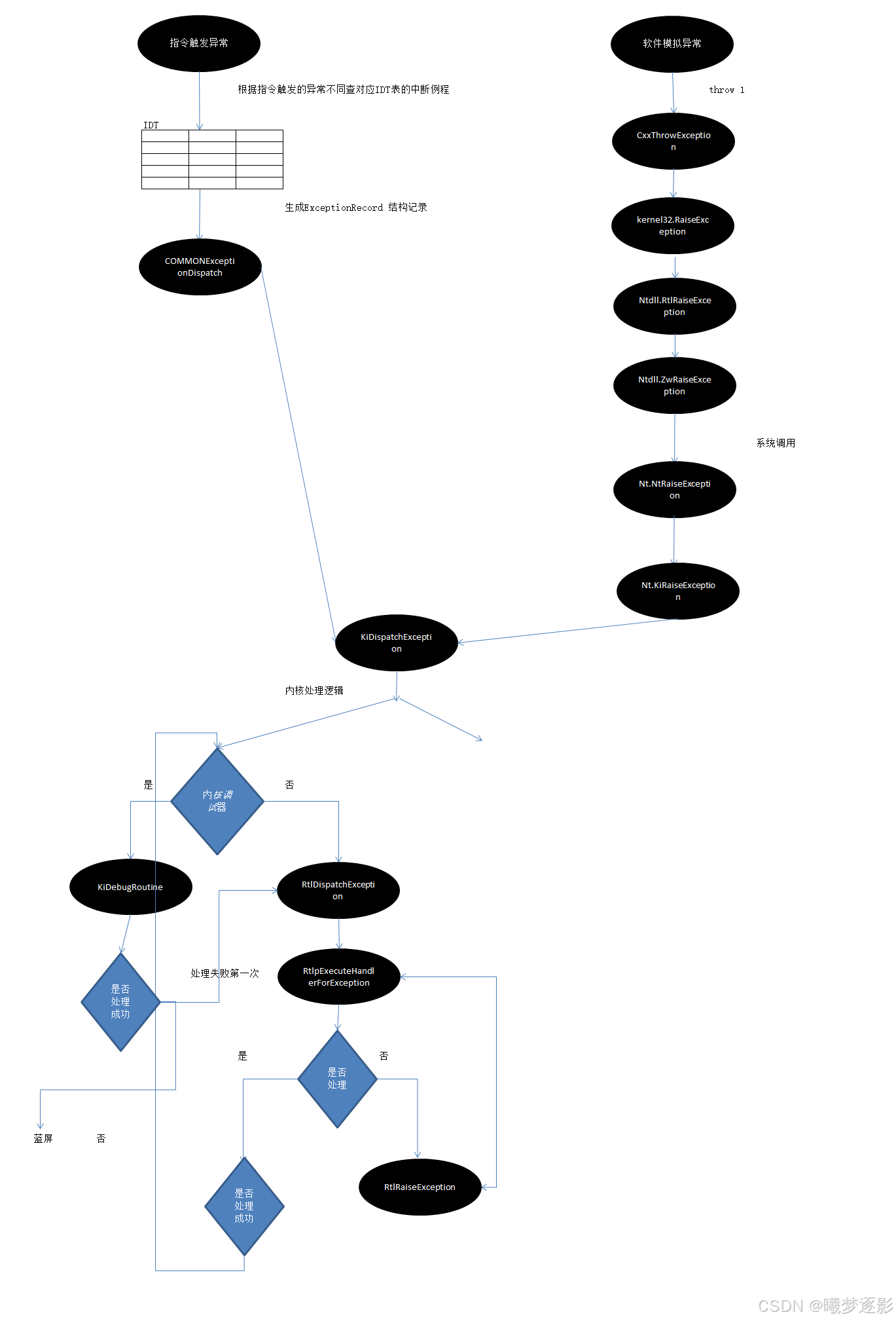
软件模拟异常图:

内核异常处理图:

内核态、用户态异常总图:

调试图:

http://www.dtcms.com/a/39276.html

相关文章:

  • 解决免费 PDF 发票打印痛点的实用工具
  • 回调函数的用法
  • AI大模型-提示工程学习笔记19-自我反思
  • HBuilder X安装教程(2025版)
  • C++ ⾼性能内存池
  • Spring 创建对象的流程
  • Rk3568驱动开发_点亮led灯(手动挡)_5
  • 文件上传漏洞学习笔记
  • 【SRC实战】搜索功能泄露订单号+用户定位
  • 自学c++之类、对象、封装
  • 【语法】C++的string
  • 解决应用程序 0xc00000142 错误:完整修复指南
  • 记录Liunx安装Jenkins时的Package ‘jenkins‘ has no installation candidate
  • 全星QMS软件系统:制造业质量管理的全面优化与创新研究
  • 开源基准测试模拟器:BlueROV2 水下机器人的控制(更改Z方向控制器)
  • JAVA面试常见题_基础部分_Dubbo面试题(上)
  • 2025/2/25,字节跳动后端开发一面面经
  • 深入理解Tomcat与Web应用部署:C/S与B/S架构下的实践指南
  • 冒泡排序(Bubble Sort)
  • 第13周:LSTM实现糖尿病探索与预测
  • UE 播放图像序列
  • 学习记录:初次学习使用transformers进行大模型微调
  • Docker镜像面试题及参考答案
  • 计算机毕业设计 ——jspssm513Springboot 的小区物业管理系统
  • HTML+CSS
  • 什么是数据治理?如何从数据治理中获得价值?
  • 【新人系列】Python 入门专栏合集
  • 【网络】TCP vs UDP详解( 含python代码实现)
  • AI如何通过大数据分析提升制造效率和决策智能化
  • hot100-栈 二分