微服务难题?Nacos服务发现来救场

 
文章目录
- 前言
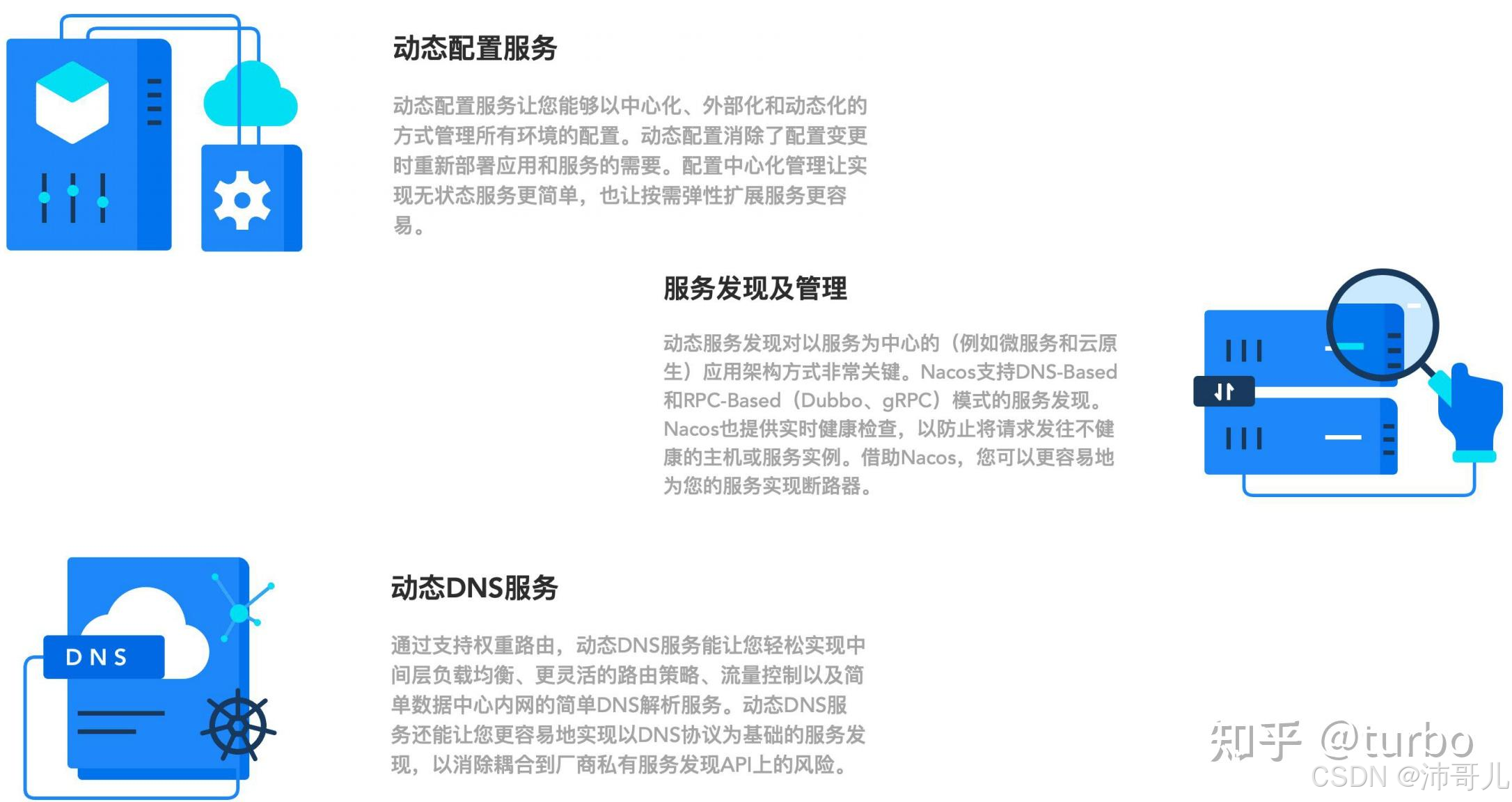
- 1.什么是服务发现
- 2.Nacos 闪亮登场
- 2.1 服务注册
- 2.2 服务发现
 
- 3.Nacos 的优势
- 3.1 简单易用
- 3.2 高可用
- 3.3 动态配置
 
- 4.实战演练
- 4.1安装 Nacos
- 4.2 服务注册与发现示例代码(以 Spring Boot 为例)
 
- 总结
前言
大家好,我是沛哥儿。今天咱们深入聊聊服务发现领域里基于 Nacos 的服务注册与发现机制。这玩意儿在咱们技术架构里那可是相当重要,要是你还没搞懂,那可就有点跟不上节奏咯。

1.什么是服务发现
在微服务架构大行其道的今天,服务发现变得愈发关键。想象一下,一个大型的分布式系统里有无数个服务,这些服务就像是城市里的各个建筑物,彼此之间需要相互通信、协作。但是呢,如果没有一个有效的机制来告诉它们“对方在哪里”,那可就乱套了。这时候,服务发现就登场了。它的主要作用就是让各个服务能够动态地发现彼此的位置,从而实现顺畅的通信。
传统的服务发现方式,比如手动配置服务地址,在小型系统里可能还行得通,但在复杂的分布式环境下,简直就是噩梦。一旦服务的地址发生变化,你就得手动去修改每一个调用它的服务的配置,这不仅效率低下,还容易出错。

2.Nacos 闪亮登场
Nacos 作为阿里巴巴开源的一个更易于构建云原生应用的动态服务发现、配置管理和服务管理平台,在服务发现领域可以说是大放异彩。它就像是分布式系统中的“智能导航”,能够让服务快速、准确地找到彼此。
2.1 服务注册
基于 Nacos 的服务注册过程相当巧妙。当一个服务启动时,它会向 Nacos 服务器发送一个注册请求,就像是一个新来的居民到社区管理中心登记自己的住址一样。在这个请求中,服务会携带自己的一些关键信息,比如服务名称、IP 地址、端口号等。Nacos 服务器接收到这些信息后,会将其存储在自己的注册表中。这样,其他需要调用该服务的服务就可以通过 Nacos 来查询到它的具体位置。
举个例子,假如有一个电商系统,其中有商品服务和订单服务。商品服务启动时,会向 Nacos 注册自己的信息。当订单服务需要获取商品信息时,它就可以从 Nacos 那里查询到商品服务的地址,然后进行调用。

2.2 服务发现
服务发现是基于 Nacos 的服务注册与发现机制的另一个重要环节。当一个服务需要调用其他服务时,它会向 Nacos 发送一个查询请求。Nacos 会根据请求中的服务名称,在注册表中查找对应的服务实例信息,并将结果返回给请求的服务。而且,Nacos 还支持多种负载均衡算法,比如随机、轮询等,它会根据配置的算法来选择一个合适的服务实例返回给调用方。
比如在上述电商系统中,订单服务向 Nacos 查询商品服务的实例信息,Nacos 可能会根据轮询算法,依次将不同的商品服务实例地址返回给订单服务,从而实现负载均衡,提高系统的性能和可靠性。

3.Nacos 的优势
3.1 简单易用
Nacos 的 API 设计非常简洁,开发人员可以很轻松地进行集成。无论是服务的注册还是发现,都只需要几行代码就能搞定。这大大降低了开发成本和学习成本,让开发人员能够更专注于业务逻辑的实现。
3.2 高可用
Nacos 支持集群化部署,通过多节点的方式来保证系统的高可用性。即使某个节点出现故障,其他节点依然可以正常工作,不会影响整个服务发现的过程。
3.3 动态配置
除了服务发现功能,Nacos 还提供了动态配置管理的能力。这意味着你可以在不重启服务的情况下,实时修改服务的配置参数。比如,你可以动态调整服务的访问阈值、超时时间等,让系统更加灵活和可控。
 
4.实战演练
为了让大家更好地理解基于 Nacos 的服务注册与发现机制,这里简单介绍一下如何进行实战操作。
4.1安装 Nacos
首先,你需要从 Nacos 的官方 GitHub 仓库下载安装包,然后解压并启动 Nacos 服务器。启动成功后,你可以通过浏览器访问 Nacos 的控制台,进行一些基本的配置和管理。
官网地址:https://nacos.io/
4.2 服务注册与发现示例代码(以 Spring Boot 为例)
- 添加依赖
 在pom.xml文件中添加 Nacos 的相关依赖:
<dependency><groupId>com.alibaba.cloud</groupId><artifactId>spring-cloud-starter-alibaba-nacos-discovery</artifactId>
</dependency>
- 配置服务
 在application.properties文件中配置 Nacos 服务器的地址:
spring.cloud.nacos.discovery.server-addr=127.0.0.1:8848
- 启动服务注册
 在 Spring Boot 主类上添加@EnableDiscoveryClient注解,开启服务注册功能:
import org.springframework.boot.SpringApplication;
import org.springframework.boot.autoconfigure.SpringBootApplication;
import org.springframework.cloud.client.discovery.EnableDiscoveryClient;@SpringBootApplication
@EnableDiscoveryClient
public class YourServiceApplication {public static void main(String[] args) {SpringApplication.run(YourServiceApplication.class, args);}
}
- 服务发现与调用
 使用 Spring Cloud 的RestTemplate或WebClient来进行服务的发现与调用:
import org.springframework.beans.factory.annotation.Autowired;
import org.springframework.cloud.client.ServiceInstance;
import org.springframework.cloud.client.discovery.DiscoveryClient;
import org.springframework.web.bind.annotation.GetMapping;
import org.springframework.web.bind.annotation.RestController;
import org.springframework.web.client.RestTemplate;import java.util.List;@RestController
public class YourController {@Autowiredprivate DiscoveryClient discoveryClient;@Autowiredprivate RestTemplate restTemplate;@GetMapping("/call-service")public String callService() {List<ServiceInstance> instances = discoveryClient.getInstances("your-service-name");if (!instances.isEmpty()) {ServiceInstance instance = instances.get(0);String url = instance.getUri() + "/your-api";return restTemplate.getForObject(url, String.class);}return "Service not found";}
}

总结
基于 Nacos 的服务注册与发现机制为分布式系统的服务通信提供了强大而可靠的支持。它的简单易用、高可用和动态配置等特性,让开发人员能够更加轻松地构建和管理复杂的微服务架构。如果你还在为服务发现的问题而烦恼,不妨试试 Nacos,相信它会给你带来意想不到的惊喜!
各位技术小伙伴们,你们在使用 Nacos 进行服务注册与发现的过程中遇到过哪些有趣的问题呢?欢迎在评论区留言分享,咱们一起交流探讨!
#技术类 #架构 #Nacos #服务发现
图片来源为网络
