Netty学习专栏(三):Netty重要组件详解(Future、ByteBuf、Bootstrap)
文章目录
- 前言
- 一、Future & Promise:异步编程的救星
- 1.1 传统NIO的问题
- 1.2 Netty的解决方案
- 1.3 代码示例:链式异步操作
 
- 二、ByteBuf:重新定义数据缓冲区
- 2.1 传统NIO ByteBuffer的缺陷
- 2.2 Netty ByteBuf的解决方案
- 2.3 代码示例:零拷贝实践
 
- 三、Bootstrap:优雅的启动器
- 3.1 传统NIO的启动痛点
- 3.2 Netty的Bootstrap设计
- 3.3 代码示例:客户端配置
 
- 四、对比及代码实践
- 总结
前言
在前两篇中,我们深入探讨了Netty的EventLoop、Channel和ChannelPipeline。本篇将聚焦于Netty的另外三个核心组件:Future/Promise(异步结果处理)、ByteBuf(高效内存管理)和Bootstrap(优雅的启动配置),解析它们如何解决传统NIO的痛点。
一、Future & Promise:异步编程的救星
Future/Promise 异步机制原理:
 Netty的Future/Promise机制通过状态机+监听器模式实现异步操作管理:当发起I/O操作时立即返回一个ChannelFuture,此时状态为"未完成";I/O线程异步执行实际操作,完成后通过Promise标记成功/失败状态(状态变更不可逆),自动触发注册的所有监听器。该机制通过双向分离设计(Future只读视图/Promise可写控制端)保证线程安全,利用事件通知链取代回调嵌套,使开发者能通过**addListener()链式处理异步结果,同时支持sync()**同步等待,完美解决了传统NIO需要手动轮询状态、回调难以组合的问题。
 
1.1 传统NIO的问题
- 回调地狱:异步操作结果需要通过回调层层嵌套处理。
- 状态管理困难:无法方便地判断异步操作是否完成或失败。
- 结果传递复杂:多个异步操作之间难以传递数据。
代码举例:
// 传统NIO异步连接示例(伪代码)
SocketChannel channel = SocketChannel.open();
channel.configureBlocking(false);
channel.connect(new InetSocketAddress("127.0.0.1", 8080));// 需要手动轮询检查连接状态
while (!channel.finishConnect()) {Thread.yield(); 
}// 异步写入需要处理未完成状态
ByteBuffer buffer = ByteBuffer.wrap("data".getBytes());
while (buffer.hasRemaining()) {channel.write(buffer); // 可能只写入部分数据
}// 没有统一的结果通知机制,需自行实现回调
1.2 Netty的解决方案
1. 解决回调地狱:
 传统问题:异步操作需要多层嵌套回调,代码可读性差。
 Netty 方案:通过 Future 的链式调用和监听器机制,实现扁平化异步编程。
ChannelFuture connectFuture = channel.connect("127.0.0.1", 8080);connectFuture.addListener(f -> {  // 连接成功回调if (f.isSuccess()) {return channel.writeAndFlush("请求数据");}}).addListener(f -> {  // 写入成功回调if (f.isSuccess()) {System.out.println("操作完成");}});
2. 统一状态管理:
 传统问题:需手动轮询检查操作状态。
 Netty 方案:提供统一的状态判断 API。
ChannelFuture future = channel.write(msg);if (future.isDone()) {          // 是否完成if (future.isSuccess()) {   // 是否成功// 成功逻辑} else {                    // 失败处理Throwable cause = future.cause(); }
}
3. 主动控制异步结果(Promise):
 传统问题:无法主动标记异步操作的完成状态。
 Netty 方案:通过 Promise 主动设置结果。
DefaultChannelPromise promise = new DefaultChannelPromise(channel);executor.submit(() -> {Object result = processTask();  // 耗时操作promise.setSuccess(result);     // 主动标记成功
});promise.addListener(f -> {System.out.println("异步结果:" + f.get());
});
核心API:
- addListener():添加回调监听器。
- sync():阻塞等待操作完成。
- isSuccess():判断操作是否成功。
- cause():获取失败原因。
- Promise.setSuccess():主动标记操作成功。
1.3 代码示例:链式异步操作
ChannelFuture connectFuture = bootstrap.connect("127.0.0.1", 8080);
connectFuture.addListener(future -> {if (future.isSuccess()) {Channel channel = ((ChannelFuture) future).channel();return channel.writeAndFlush("Hello");}
}).addListener(future -> {if (future.isSuccess()) {System.out.println("数据发送完成");}
});
二、ByteBuf:重新定义数据缓冲区
ByteBuf原理:
 Netty的ByteBuf通过双指针分离读写索引(readerIndex/writerIndex)和动态扩容机制解决了传统ByteBuffer必须flip切换模式的痛点,采用堆外内存池化分配减少GC压力,支持复合缓冲区(CompositeByteBuf)和内存零拷贝(FileRegion),其底层通过引用计数(refCnt)实现精准内存回收,同时提供可扩展的分配策略(Pooled/Unpooled),相比NIO的ByteBuffer在性能上提升50%以上,尤其适合高频网络数据传输场景。
 ByteBuf 内存结构原理:
 
2.1 传统NIO ByteBuffer的缺陷
- 固定容量,扩容困难
- 读写需手动flip()切换模式
- 内存碎片问题严重
- 不支持复合缓冲区
// 传统ByteBuffer使用示例
ByteBuffer buffer = ByteBuffer.allocate(5); // 固定容量// 写入数据(需手动计算剩余空间)
buffer.put("Hello".getBytes()); // 刚好写满
// buffer.put("World"); // 会抛出BufferOverflowException// 读取前需要flip(易遗漏)
buffer.flip(); 
while (buffer.hasRemaining()) {System.out.print((char) buffer.get());
}// 扩容需要完全重建缓冲区
ByteBuffer newBuffer = ByteBuffer.allocate(10);
buffer.flip();
newBuffer.put(buffer);
2.2 Netty ByteBuf的解决方案
1. 动态扩容机制:
 传统问题:ByteBuffer 容量固定,扩容需重建缓冲区。
 Netty 方案:ByteBuf 支持自动扩容。
ByteBuf buf = Unpooled.buffer(5);  // 初始容量5
buf.writeBytes("HelloWorld");      // 自动扩容至10+字节
2. 读写指针分离:
 传统问题:需手动 flip() 切换读写模式。
 Netty 方案:读写索引独立维护。
buf.writeInt(100);  // writerIndex 后移4字节
int value = buf.readInt(); // readerIndex 后移4字节
3. 内存池化与零拷贝:
 传统问题:频繁创建/销毁缓冲区导致内存碎片。
 Netty 方案:通过内存池复用缓冲区,减少 GC。
// 使用池化分配器(默认启用)
ByteBuf pooledBuf = PooledByteBufAllocator.DEFAULT.buffer(1024);// 复合缓冲区零拷贝
ByteBuf header = Unpooled.wrappedBuffer("Header".getBytes());
ByteBuf body = Unpooled.wrappedBuffer("Body".getBytes());
CompositeByteBuf composite = Unpooled.compositeBuffer().addComponents(true, header, body);  // 不复制数据
核心API:
- readableBytes():可读字节数。
- writableBytes():可写字节数。
- readRetainedSlice():创建共享内存的切片。
- release():释放内存(引用计数)。
- duplicate():创建浅拷贝。
2.3 代码示例:零拷贝实践
// 复合缓冲区(零拷贝)
ByteBuf header = Unpooled.wrappedBuffer("Header".getBytes());
ByteBuf body = Unpooled.wrappedBuffer("Body".getBytes());
CompositeByteBuf composite = Unpooled.compositeBuffer();
composite.addComponents(true, header, body);// 文件传输零拷贝
File file = new File("data.txt");
FileRegion region = new DefaultFileRegion(file, 0, file.length());
channel.writeAndFlush(region);
三、Bootstrap:优雅的启动器
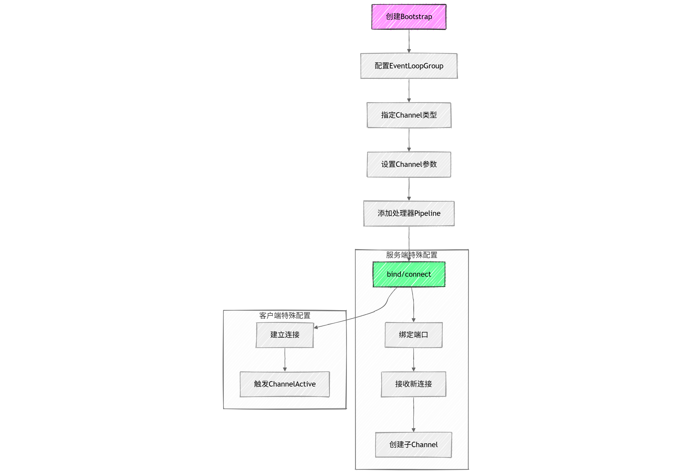
Bootstrap设计原理:
 Netty的Bootstrap采用建造者模式统一封装了客户端和服务端的启动流程,通过链式API将EventLoopGroup、Channel类型、TCP参数和处理器Pipeline等核心组件模块化配置,底层自动完成Channel注册到EventLoop线程、Pipeline初始化和Socket绑定等操作,解决了传统NIO需要手动组装线程模型、协议栈和业务逻辑的复杂性,典型场景下只需3-5行代码即可完成网络层初始化,相比原生NIO减少70%以上的样板代码。
 Bootstrap 启动流程原理:
 
3.1 传统NIO的启动痛点
- 服务端/客户端初始化代码差异大。
- 需要手动配置线程池、Channel参数。
- 难以统一管理连接生命周期。
// 传统NIO服务端启动代码(简化版)
ServerSocketChannel serverChannel = ServerSocketChannel.open();
serverChannel.bind(new InetSocketAddress(8080));
ExecutorService threadPool = Executors.newCachedThreadPool();while (true) {SocketChannel clientChannel = serverChannel.accept();threadPool.execute(() -> {// 每个连接需要单独处理ByteBuffer buf = ByteBuffer.allocate(1024);clientChannel.read(buf);// ...处理业务逻辑...});
}// 传统NIO客户端连接代码(简化版)
SocketChannel channel = SocketChannel.open();
channel.connect(new InetSocketAddress("127.0.0.1", 8080));
channel.configureBlocking(false); 
Selector selector = Selector.open();
channel.register(selector, SelectionKey.OP_READ);
// 需要手动处理Selector轮询
3.2 Netty的Bootstrap设计
1.统一服务端/客户端 API:
 传统问题:服务端和客户端初始化代码差异大。
 Netty 方案:通过 ServerBootstrap 和 Bootstrap 统一配置。
// 服务端配置
ServerBootstrap server = new ServerBootstrap();
server.group(bossGroup, workerGroup).channel(NioServerSocketChannel.class).childHandler(new ChannelInitializer<SocketChannel>() { /* ... */ });// 客户端配置
Bootstrap client = new Bootstrap();
client.group(group).channel(NioSocketChannel.class).handler(new ChannelInitializer<SocketChannel>() { /* ... */ });
2.链式参数配置:
 传统问题:需分散设置线程池、Socket 参数等。
 Netty 方案:链式 API 集中配置。
bootstrap.option(ChannelOption.SO_KEEPALIVE, true)    // Channel 参数.option(ChannelOption.CONNECT_TIMEOUT_MILLIS, 3000).handler(new LoggingHandler(LogLevel.DEBUG)); // 统一处理器
3.自动资源管理:
 传统问题:需手动关闭 Selector、线程池等资源。
 Netty 方案:通过 EventLoopGroup 自动管理生命周期。
EventLoopGroup group = new NioEventLoopGroup();
try {Bootstrap bootstrap = new Bootstrap().group(group);// ... 配置 ...
} finally {group.shutdownGracefully(); // 自动释放所有关联资源
}
核心API:
- group():设置EventLoopGroup
- channel():指定Channel实现类
- handler():配置父Channel处理器
- childHandler(): 配置子Channel处理器
- option():设置Channel参数
3.3 代码示例:客户端配置
Bootstrap client = new Bootstrap();
client.group(new NioEventLoopGroup()).channel(NioSocketChannel.class).option(ChannelOption.CONNECT_TIMEOUT_MILLIS, 3000).handler(new ChannelInitializer<SocketChannel>() {@Overrideprotected void initChannel(SocketChannel ch) {ch.pipeline().addLast(new LoggingHandler());}});
ChannelFuture f = client.connect("127.0.0.1", 8080).sync();
四、对比及代码实践
| 问题类型 | 传统 NIO 方案 | Netty 解决方案 | 
|---|---|---|
| 异步编程 | 手动回调嵌套,状态轮询 | Future/Promise 链式调用 + 统一状态管理 | 
| 缓冲区管理 | 固定容量,手动 flip,内存碎片 | ByteBuf 动态扩容 + 池化 + 零拷贝 | 
| 启动配置 | 冗余代码,参数分散设置 | Bootstrap 链式 API + 自动资源管理 | 
| 资源释放 | 需手动关闭每个资源 | EventLoopGroup 统一关闭 | 
组件协作全景图:
 
代码实践:整合三大组件
public class CompleteExample {public static void main(String[] args) {EventLoopGroup group = new NioEventLoopGroup();try {Bootstrap bootstrap = new Bootstrap().group(group).channel(NioSocketChannel.class).handler(new ChannelInitializer<SocketChannel>() {@Overrideprotected void initChannel(SocketChannel ch) {ch.pipeline().addLast(new StringEncoder()).addLast(new SimpleChannelInboundHandler<String>() {@Overrideprotected void channelRead0(ChannelHandlerContext ctx, String msg) {// 使用ByteBuf读取数据ByteBuf buf = Unpooled.copiedBuffer(msg, CharsetUtil.UTF_8);System.out.println("收到数据: " + buf.toString(CharsetUtil.UTF_8));buf.release(); // 手动释放}});}});// 异步连接操作ChannelFuture connectFuture = bootstrap.connect("127.0.0.1", 8080);connectFuture.addListener(f -> {if (f.isSuccess()) {Channel channel = ((ChannelFuture) f).channel();// 异步写入数据ChannelFuture writeFuture = channel.writeAndFlush("Hello Netty");writeFuture.addListener(wf -> {if (wf.isSuccess()) {System.out.println("数据发送成功");}});}});} finally {group.shutdownGracefully(); // 自动释放资源}}
}
Netty 通过这三个核心组件,将传统 NIO 的复杂操作封装为简洁、高效的 API,使开发者能更专注于业务逻辑的实现,而非底层细节。
总结
Netty通过Future/Promise简化异步编程,ByteBuf提供高效内存管理,Bootstrap实现优雅启动配置,三者在不同层面解决了传统NIO的复杂性、资源管理困难和扩展性差等问题。
下期预告:
我们将深入Netty的编解码器体系,解析如何通过LengthFieldPrepender、ProtobufEncoder等组件优雅处理粘包/拆包问题,并通过实战案例演示自定义协议的实现。
