HTA8127内置升压的77W单体声D类音频功放
1 特性
● 输出功率(fin=1kHz,RL=4Ω)
双锂电7.4V:44W(VouT=18V,THD+N=10%)
三锂电12V:77W(VOUT=24V,THD+N=10%)
● VBAT供电范围:2.7V至VOUT
● D类功放扩频功能
● 模拟差分/单端输入
● 内置升压电路:可调节的升压值和升压限流
● 保护功能:过流/过热/欠压异常/过压保护功能
● 无铅无卤封装,ETSSOP28(EPUP)
2 说明
● HTA8127是一款内置升压的单声道D类音频功率放大器,其支持单节锂电、双节锂电串联、5V、12V等多种输入,升压后的电压提供给功放供电,功放支持单声道BTL输出。
● HTA8127内置的升压电路,可通过FB脚设置升压值,以满足不同的输出功率需求。其还可通过外置电阻调节开关峰值电流限值。
● 此外,HTA8127内部集成免滤波器调制技术,能够直接驱动扬声器,内置的关断功能使待机电流最小化,还集成了输出端过流保护、片内过温保护、输入电源欠压异常保护、升压电压过压保护等功能。
3 应用范围
● 智能音响
● 无线音响
● 便携式音箱
● 2.1声道小音箱
● 拉杆音箱
● 便携式游戏机
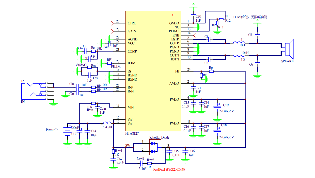
4 应用电路

5 管脚配置



www.baitaishengshi.com
