发二区利器:CNN+LSTM时序预测
航识无涯学术致力于成为您在人工智能领域的领航者,定期更新人工智能领域的重大新闻与最新动态,和您一起探索AI的无限可能。
2025深度学习发论文&模型涨点之——CNN+LSTM
近年来,卷积神经网络(CNN)与长短期记忆网络(LSTM)的融合架构在时序信号建模与空间-时间特征联合提取领域展现出显著优势。CNN凭借其局部感受野与权值共享机制,能够高效捕捉输入数据的空间层级特征;而LSTM通过门控单元和细胞状态的设计,解决了传统循环神经网络(RNN)的梯度消失问题,在长序列建模中表现出卓越的动态时序建模能力。
小编整理了一些CNN+LSTM【论文】合集,以下放出部分,全部论文PDF版皆可领取。
我整理了一些【论文+代码】合集,需要的同学公人人人号【航识无涯学术】发123自取。
论文精选
论文1:
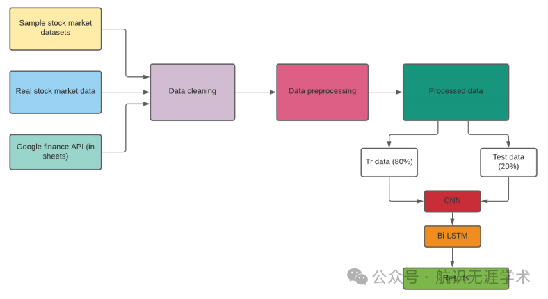
Predicting Stock Market Time-Series Data using CNN-LSTM Neural Network Model
使用CNN-LSTM神经网络模型预测股票市场时间序列数据
方法
数据预处理:从Kaggle和Alpha Vantage API收集股票市场数据,进行数据清洗、填补空值,并将一维数组转换为张量以适应CNN输入。
CNN-LSTM模型构建:CNN部分用于提取数据特征,LSTM部分用于捕捉时间序列数据的模式。
模型训练与验证:使用均方误差(MSE)作为损失函数,通过训练数据集训练模型,并在验证数据集上评估模型性能。
模型部署:将训练好的模型保存为HDF5格式,并使用Docker和Helm图表进行部署,以便在不同环境中使用。

创新点
CNN-LSTM结合:将CNN的特征提取能力与LSTM的时间序列处理能力相结合,提高了模型对股票市场数据的预测精度。
数据预处理优化:通过将一维数组转换为张量,解决了CNN处理时间序列数据的难题,提升了模型的适用性。
模型性能提升:在多个股票市场数据集上进行测试,平均MSE达到0.035,相比其他模型如LSTM和XGBoost,预测精度更高。
部署灵活性:提供Docker和Helm图表,方便用户在不同环境中部署和使用模型。

论文2:
Wavelet CNN-LSTM time series forecasting of electricity power generation considering biomass thermal systems
考虑生物质热系统的电力生成时间序列预测的Wavelet CNN-LSTM
方法
数据预处理:使用巴西国家系统运营商(ONS)提供的生物质发电数据,进行数据清洗和归一化处理。
小波变换:应用小波变换对时间序列信号进行降噪,减少高频噪声对预测的影响。
CNN-LSTM模型构建:CNN部分用于提取时间序列数据的空间特征,LSTM部分用于建模时间依赖性。
模型训练与验证:使用均方误差(MSE)和平均绝对百分比误差(MAPE)等指标评估模型性能。
模型优化:通过调整模型参数(如层数、隐藏单元数、学习率等)优化模型性能。

创新点
小波变换集成:在CNN-LSTM模型中集成小波变换,有效降低了信号噪声,提高了模型的预测精度,MAPE降低至0.0148。
模型性能提升:与DeepNPTS、TCN、NHITS和NBEATS等其他深度学习模型相比,提出的Wavelet CNN-LSTM模型在所有评估指标上均表现出色,R2达到0.696。
数据预处理优化:通过小波变换对输入数据进行预处理,减少了数据的复杂性,提高了模型的训练效率。
模型鲁棒性:通过多次实验验证了模型的稳定性,证明了模型在不同初始化条件下具有良好的鲁棒性。

论文3:
Integrating Remote Sensing Data and CNN-LSTM-Attention Techniques for Improved Forest Stock Volume Estimation: A Comprehensive Analysis of Baishanzu Forest Park, China
结合遥感数据和CNN-LSTM-Attention技术改进森林蓄积量估算:中国白山国家森林公园的综合分析
方法
数据预处理:整合森林调查数据、SRTM数据和Landsat 8影像数据,提取光谱、植被指数、纹理、主成分分析(PCA)、地形和土壤等特征变量。
特征选择:使用皮尔逊相关性分析筛选与森林蓄积量高度相关的特征变量。
CNN-LSTM-Attention模型构建:CNN部分用于提取特征变量的空间特征,LSTM部分用于捕捉时间序列特征,注意力机制用于增强对森林蓄积量有高响应的特征变量。
模型训练与验证:使用均方误差(MSE)、平均绝对误差(MAE)和决定系数(R2)等指标评估模型性能。

创新点
多源数据融合:结合多源遥感数据和森林调查数据,提高了森林蓄积量估算的精度。
CNN-LSTM-Attention模型:通过引入注意力机制,模型能够更好地捕捉对森林蓄积量有高响应的特征变量,R2达到0.8544,rMSE降低至26.1501 m3/ha。
特征选择优化:通过皮尔逊相关性分析筛选特征变量,减少了模型输入的冗余,提高了模型的训练效率。
模型性能提升:与MLR、RF和BP神经网络等传统模型相比,CNN-LSTM-Attention模型在预测精度和预测时间上均表现出色。

