当前位置: 首页 > news >正文

Linux-进程间通信

1.进程间通信介绍

1.1通信目的

数据传输:⼀个进程需要将它的数据发送给另⼀个进程

资源共享:多个进程之间共享同样的资源。

通知事件:⼀个进程需要向另⼀个或⼀组进程发送消息,通知它(它们)发⽣了某种事件(如进 程终⽌时要通知⽗进程)。

进程控制:有些进程希望完全控制另⼀个进程的执⾏(如Debug进程),此时控制进程希望能够 拦截另⼀个进程的所有陷⼊和异常,并能够及时知道它的状态改变。

1.2进程间通信发展

管道

System V进程间通信

POSIX进程间通信

1.3进程间通信分类

管道:

匿名管道pipe

命名管道

System V IPC :

System V 消息队列

System V 共享内存

System V 信号量

POSIX IPC :

消息队列

共享内存

信号量

互斥量

条件变量

读写锁

2.管道

管道是Unix中最古⽼的进程间通信的形式。

我们把从⼀个进程连接到另⼀个进程的⼀个数据流称为⼀个“管道”

3.匿名管道

3.1示例代码

3.2用fork来共享管道原理

3.3站在⽂件描述符⻆度-深度理解管道

3.4站在内核⻆度-管道本质

3.5管道样例

3.5.1测试管道读写

3.5.2创建进程池处理任务

登录 - Gitee.com

3.6管道读写规则

当没有数据可读时

O_NONBLOCK disable:read调⽤阻塞,即进程暂停执⾏,⼀直等到有数据来到为⽌。

O_NONBLOCK enable:read调⽤返回-1,errno值为EAGAIN

当管道满的时候

O_NONBLOCK disable:write调⽤阻塞,直到有进程读⾛数据

O_NONBLOCK enable:调⽤返回-1,errno值为EAGAIN

如果所有管道写端对应的⽂件描述符被关闭,则read返回0

如果所有管道读端对应的⽂件描述符被关闭,则write操作会产⽣信号SIGPIPE,进⽽可能导致 write进程退出

当要写⼊的数据量不⼤于PIPE_BUF时,linux将保证写⼊的原⼦性。

当要写⼊的数据量⼤于PIPE_BUF时,linux将不再保证写⼊的原⼦性。

3.7管道特点

只能⽤于具有共同祖先的进程(具有亲缘关系的进程)之间进⾏通信;通常,⼀个管道由⼀个进 程创建,然后该进程调⽤fork,此后⽗、⼦进程之间就可应⽤该管道。

管道提供流式服务

⼀般⽽⾔,进程退出,管道释放,所以管道的⽣命周期随进程

⼀般⽽⾔,内核会对管道操作进⾏同步与互斥

管道是半双⼯的,数据只能向⼀个⽅向流动;需要双⽅通信时,需要建⽴起两个管道

3.8管道通信的4中情况

读正常&&写满

写正常&&读空

写关闭&&读正常

读关闭&&写正常

4.命名管道

管道应⽤的⼀个限制就是只能在具有共同祖先(具有亲缘关系)的进程间通信。

如果我们想在不相关的进程之间交换数据,可以使⽤FIFO⽂件来做这项⼯作,它经常被称为命名 管道。

命名管道是⼀种特殊类型的⽂件

4.1创建一个命名管道

4.2匿名管道和命名管道的区别

匿名管道由pipe函数创建并打开。

命名管道由mkfifo函数创建,打开⽤open

IFO(命名管道)与pipe(匿名管道)之间唯⼀的区别在它们创建与打开的⽅式不同,⼀但这些 ⼯作完成之后,它们具有相同的语义。

4.3命名管道的打开原则

如果当前打开操作是为读⽽打开FIFO时:

O_NONBLOCK disable:阻塞直到有相应进程为写⽽打开该FIFO

O_NONBLOCK enable:⽴刻返回成功

如果当前打开操作是为写⽽打开FIFO时:

O_NONBLOCK disable:阻塞直到有相应进程为读⽽打开该FIFO

O_NONBLOCK enable:⽴刻返回失败,错误码为ENXIO

实例1.⽤命名管道实现⽂件拷⻉

读取⽂件,写⼊命名管道:

读取管道,写⼊⽬标⽂件:

实例2.⽤命名管道实现server&client通信

5.system V共享内存

共享内存区是最快的IPC形式。⼀旦这样的内存映射到共享它的进程的地址空间,这些进程间数据传递 不再涉及到内核,换句话说是进程不再通过执⾏进⼊内核的系统调⽤来传递彼此的数据

5.1共享内存示意图

5.2共享内存数据结构

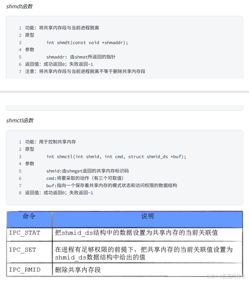
5.3共享内存函数

实例1.共享内存实现通信

测试代码结构

实例2.借助管道实现访问控制版的共享内存

 6.system V 消息队列

消息队列提供了⼀个从⼀个进程向另外⼀个进程发送⼀块数据的⽅法

每个数据块都被认为是有⼀个类型,接收者进程接收的数据块可以有不同的类型值

特性⽅⾯:

PC资源必须删除,否则不会⾃动清除,除⾮重启,所以systemVIPC资源的⽣命周期随内核

7system V 信号量

信号量主要⽤于同步和互斥的,下⾯先来看看什么是同步和互斥。

7.1并发编程,概念铺垫

多个执⾏流(进程),能看到的同⼀份公共资源:共享资源

被保护起来的资源叫做临界资源

保护的⽅式常⻅:互斥与同步

任何时刻,只允许⼀个执⾏流访问资源,叫做互斥

多个执⾏流,访问临界资源的时候,具有⼀定的顺序性,叫做同步

系统中某些资源⼀次只允许⼀个进程使⽤,称这样的资源为临界资源或互斥资源。

在进程中涉及到互斥资源的程序段叫临界区。你写的代码=访问临界资源的代码(临界区)+不访问 临界资源的代码(⾮临界区)

所谓的对共享资源进⾏保护,本质是对访问共享资源的代码进⾏保护

7.2信号量

特性⽅⾯:

IPC资源必须删除,否则不会⾃动清除,除⾮重启,所以systemVIPC资源的⽣命周期随内核

理解⽅⾯:

信号量是⼀个计数器

作⽤⽅⾯:

保护临界区

本质⽅⾯:

信号量本质是对资源的预订机制

操作⽅⾯:

申请资源,计数器--,P操作

释放资源,计数器++,V操作

8内核是如何组织管理IPC资源的

http://www.dtcms.com/a/200210.html

相关文章:

  • (C语言篇)处理字符串的四个基础函数
  • 一发入魂:极简解决 SwiftUI 复杂视图未能正确刷新的问题(下)
  • Navicat连接开启sm3认证的瀚高数据库
  • 关于摄像头模块的红外截止滤光片
  • C++-演讲比赛项目
  • 【机器人】复现 3D-Mem 具身探索和推理 | 3D场景记忆 CVPR 2025
  • 深度解析3D模型生成器:基于StyleGAN3与PyTorch3D的多风格生成工具开发实战
  • 【Web渗透】DVWA搭建详细教程
  • 用Python构建学生成绩管理系统的基本方案
  • leetcode hot100:解题思路大全
  • Web安全基础
  • 网络I/O学习-poll(三)
  • 异步记录用户操作日志
  • LLM笔记(九)KV缓存(2)
  • 智谱清言微服务架构转型实践——基于 CloudWeGo 的技术演进
  • 软件设计师“UML”真题考点分析——求三连
  • Triton介绍和各平台支持情况分析
  • 电路研究9.3.6——合宙Air780EP中的AT开发指南:FTP 应用指南
  • EMC风险评估详解
  • DApp开发全流程解析:模式设计、功能参考与合约管理实践
  • 【IDEA】删除/替换文件中所有包含某个字符串的行
  • 现阶段十个Agent协议概览
  • Redis学习打卡-Day4-Redis实现消息队列
  • React Flow 中 Minimap 与 Controls 组件使用指南:交互式小地图与视口控制定制(含代码示例)
  • ArcGIS Pro 3.4 二次开发 - 框架
  • 「HHT(希尔伯特黄变换)——ECG信号处理-第十三课」2025年5月19日
  • javascript 编程基础(2)javascript与Node.js
  • 关于VSCode按住Ctrl或Command点击鼠标左键不能跳转的问题
  • 2021-10-29 C++求位数及各位和
  • Canvas设计图片编辑器全讲解(一)Canvas基础(万字图文讲解)