当前位置: 首页 > news >正文

基于区块链技术的智能汽车诊断与性能分析

我是穿拖鞋的汉子,魔都中坚持长期主义的汽车电子工程师。

老规矩,分享一段喜欢的文字,避免自己成为高知识低文化的工程师:

钝感力的“钝”,不是木讷、迟钝,而是直面困境的韧劲和耐力,是面对外界噪音的通透淡然。
生活中有两种人,一种人格外在意别人的眼光;另一种人无论别人如何,他们始终有自己的节奏。
过度关注别人的看法,会搅乱自己的步调,让自己更加慌乱。与其把情绪的开关交到别人手中,不如把有限的精力用在提升自己上,久而久之,你自然会更加优秀。

时间不知不觉中,来到新的一年。2025开始新的忙碌。成年人的我也不知道去哪里渡自己的灵魂,独自敲击一些文字算是对这段时间做一个记录。

在这里插入图片描述

一、基于区块链技术的智能汽车诊断与性能分析

汽车行业目前正寻求增加对车辆的远程连接,这产生了对以安全方式连接车辆以及以可信方式验证和存储其数据的高度需求。此外,为了正确诊断车辆并确定何时或如何远程更新车辆,必须获取大量信息。在此背景下,我们提出了一种基于区块链的、完全自动化的远程车辆诊断系统。该系统提供了一种安全且可信的方式来存储和验证车辆数据,并分析车辆在不同环境下的性能。此外,我们还讨论了该系统对不同参与方(如车主和制造商)的诸多益处。此外,我们使用 MATLAB Simulink 对所提出的系统进行了性能评估仿真,以模拟车辆和区块链,并给出了系统结构的原型。另外,使用 OMNET++ 来测量在给定某些固定参数(如发送周期和速度)的情况下系统的预期存储容量和吞吐量。仿真结果表明,随着车辆数量的增加,吞吐量、端到端延迟和功耗也随之增加。总体而言,原始设备制造商(OEM)可以通过考虑增加存储容量以添加更多车辆,或降低发送频率以允许更多车辆加入,来实施该系统。总的来说,所提出的系统是完全动态的,其配置可以根据 OEM 的需求进行调整,因为在实施过程中没有特定的限制。

当前汽车行业的结构存在一个缺陷,即缺乏对车辆内部性能信息以及各内部部件状态的持续监测。在车辆从工厂生产到首次及二次使用的整个生命周期中,这些信息都是必需的。缺乏真实可靠的信息会导致一系列问题,引发信任危机,例如车辆的历史和性能信息、更换部件的原厂性、更换部件的使用寿命、推荐的保养历史记录等。在购买新车时,这些信息以及车辆品牌的可靠性都是需要考虑的主要因素[1,2]。

通常情况下,原始设备制造商(OEM)在车辆生产后并不会追踪其车辆的真实数据。例如,需要监测的数据包括车辆在不同环境下的性能,如在非洲和欧洲的空调性能。因此,持续且实时的车辆监测可以节省大量成本,因为这有助于早期发现故障部件。丰田公司就是一个因缺乏持续监测而遭遇问题的知名案例,该公司在生产了数千辆汽车后才发现安全气囊存在问题。由于缺乏持续监测,这一问题未能及时发现,导致工厂损失了数十亿美元。如果采用持续监测,这一问题本可以更早被发现,并且可以通过无线软件升级(FOTA)来修复或预防此类问题[3]。

此外,随着自动驾驶技术对汽车行业的颠覆性影响,持续监测可以在发生事故时收集信息,以确定事故责任是软件问题还是制造商问题[4]。另一个可以从持续监测中受益的方面是测量车辆排放的二氧化碳量。目前,这一信息是通过在特定区域收集样本得出的,这可能导致数据不准确。此外,持续监测还可以用于收集车辆取证信息;然而,有关车辆取证的解决方案必须保护驾驶员的隐私。下一节将列出一些现有的解决方案和试验,它们都依赖于手动收集数据[5,6],这取决于人类的信任或不可信的系统,从而导致结果不可信[7,8]。

此外,区块链技术正迅速成为智能时代的一股颠覆性力量,在多个行业中具有广泛的应用潜力[9]。从本质上讲,区块链是一种去中心化、分布式的账本技术,能够实现安全、透明且防篡改的交易和数据共享。它提供了一个创建无需信任环境的平台,在该环境中,数据可以在各方之间安全、透明地共享和验证,而无需中介。这项技术有可能通过实现安全、透明的交易和数据共享,彻底改变金融、供应链管理、医疗保健等多个行业[10]。近年来,区块链在物联网(IoT)和连接设备领域受到了关注,它可以用于增强安全性和隐私保护、确保数据完整性,并实现新的商业模式[11]。特别是,区块链在车联网(IoV)的发展中具有巨大潜力,它可以为车辆、基础设施和其他利益相关者之间的数据共享和通信提供一个安全、可靠的平台[12]。

因此,在本文中,我们提出了一种基于区块链技术的持续监测系统。所提出的方法采用区块链技术来解决汽车行业中与数据信任和安全相关的挑战。采用这种技术的动机在于,传统的数据管理系统(如集中式数据库)在确保数据完整性、保密性和真实性方面存在局限性。这些局限性可能导致欺诈行为、数据篡改和缺乏透明度,进而可能引发安全问题并降低消费者对汽车行业的信任。通过使用区块链技术,所提出的方法可以提供一个去中心化、透明且防篡改的系统,确保网络中存储的数据的真实性和完整性。区块链中的每个区块都包含前一个区块的加密哈希值,从而创建了一个难以修改的区块链。这使得在没有网络参与者共识的情况下无法更改或删除数据,从而确保了数据的不可变性和完整性。此外,所提出的方法中使用加密和对称密码学技术,为从车辆传输到OEM的数据提供了保密性和真实性。这确保了只有授权方才能访问和修改数据,从而提供了一个安全、可靠的数据收集和分析系统。总体而言,在所提出的方法中采用区块链技术旨在解决汽车行业中与数据信任和安全相关的挑战,确保车辆的安全性和可靠性,并提高消费者对该行业的信任。

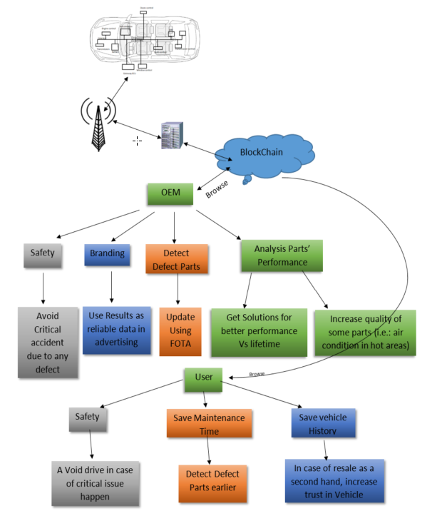
所提出的系统使用加密技术来确保从车辆传输到OEM的数据具有以下特性:保密性、完整性和真实性。区块链技术为数据库中保存的数据提供了完整性保障。从OEM的角度来看,我们的系统具有以下优势:安全性、品牌塑造、早期发现故障部件以及车辆性能分析。这是通过车辆向制造商服务器发送定期消息来实现的,这些消息包含车辆记录的所有诊断故障代码(DTC),以及对每个部件的性能和原厂性进行定期检查。另一方面,从车主的角度来看,该系统具有以下优势:

安全性、维护和车辆历史记录。车主可以检查车辆的性能以及所需的维护时间。此外,这些数据还可以作为车辆历史记录的证明,在车辆转售时提供数据信任保障,因为使用区块链技术可以防止这些数据在发布后被修改。此外,制造商还可以利用这些数据来分析车辆在不同环境下的性能。

为了创建系统原型,我们使用MATLAB Simulink对车辆和区块链进行了模拟。此外,还使用OMNET++来测量系统的预期存储容量和吞吐量。

在我们的假设中,使用区块链技术通过提高提取数据的信任度和可靠性来满足系统的一些要求。去中心化的特性赋予了系统更多的能力。除了透明度外,不可变性和访问控制也是使系统安全并实现目标所必需的要求。本文的主要贡献总结如下:

我们提出了一种基于区块链技术的完全自动化远程车辆诊断系统,该系统提供了一种安全、可信的方式来存储和验证车辆数据,并分析车辆在不同环境下的性能。

我们通过提供有关车辆性能、历史记录和可靠性的可靠数据,研究了所提出系统对不同参与方(如车主和制造商)的益处。该系统还可以进行调整,以满足OEM在实施过程中的特定需求,且无需特定约束。

我们展示了使用MATLAB和OMNET++对所提出系统进行性能评估的几个仿真结果。

本文的其余部分组织如下:第2节和第3节介绍了区块链的背景和先前工作的文献综述。第4节详细讨论了我们所提出系统的框架。第5节给出了所提出解决方案的仿真结果以及对结果的讨论。最后,第6节对全文进行了总结。

在这里插入图片描述

车联网(Internet of Vehicles, IoV)是一项迅速发展的技术,它通过实现车辆与基础设施之间的通信,正在改变交通运输行业,从而带来更高效、更安全的道路环境。车联网涵盖了广泛的应用,如交通管理、车与车(Vehicle-to-Vehicle, V2V)通信、车与基础设施(Vehicle-to-Infrastructure, V2I)通信、自动驾驶以及智能交通系统。近年来,通信技术(如5G、边缘计算和区块链)的最新进展,通过提供低延迟、高带宽和安全的通信渠道,加速了车联网的发展。车联网具有减少交通拥堵、提高道路安全性和提升用户整体驾驶体验的潜力。因此,车联网应用和框架的开发对于交通运输行业的未来至关重要。

在此背景下,基于移动边缘计算(Mobile-Edge-Computing, MEC)的车联网框架是近年来出现的一项关键创新。该框架整合了MEC和车联网的优势,实现了车辆、基础设施和云之间高效、可靠的通信、数据处理和存储[2]。特别是,在5G异构网络(HetNets)中的卸载方法是基于MEC的车联网框架的关键方面之一。它能够将计算密集型和数据密集型任务从车辆传输到位于网络边缘的MEC服务器,从而显著降低通信延迟并提高整体系统性能。因此,5G HetNets中的卸载方法对于实现车联网的全部潜力以及支持自动驾驶、实时交通监控和智能交通系统等各种应用至关重要。

因此,车联网通过实现车辆之间以及车辆与周围基础设施之间的通信,彻底改变了汽车行业。车联网的一个关键应用是车辆的持续监测和远程诊断系统。通过集成传感器和连接技术,车辆可以生成与其性能和健康状况相关的大量数据,这些数据可以实时传输到制造商的服务器进行分析。然后,这些数据可用于诊断潜在问题、识别故障部件并进行主动维护,以避免故障发生。此外,借助先进的分析技术,制造商可以深入了解车辆的行为和性能,优化其生产流程,并提升客户体验。基于车联网的持续监测和远程诊断系统具有降低维护成本、提高车辆安全性和提升整体效率的潜力[26]。

此外,联网车辆和车联网的出现给汽车行业带来了与安全、隐私和信任相关的新挑战。在此背景下,区块链技术因其去中心化、不可篡改和透明性等特性而被提出作为一种有前景的解决方案[27]。基于区块链的车联网框架可以增加信任和可追溯性,防止欺诈和网络攻击,并确保交换数据的保密性、完整性和真实性。这对于汽车行业的各个方面(如车辆安全、维护、性能分析和车辆历史记录)都具有重大影响。因此,基于区块链的车联网框架具有彻底改变汽车行业并启用新服务和商业模式的潜力[28]。在本节的其余部分中,我们将概述文献中提出的类似系统和相关工作,以解决车联网背景下车辆持续监测和远程诊断系统的挑战。

最初的持续监测数据收集尝试是通过使用车载诊断(On-Board Diagnostics, OBD)设备收集诊断故障代码(DTCs),并通过WiFi将它们发送到服务器来完成的[29]。该系统的缺点是它没有使用任何加密手段,因此不安全。此外,数据应在特定时间在一台服务器上收集,这代表了一个单点故障。

二、区块链实现架构

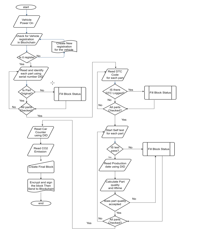
所提出的系统依赖于自动从车辆收集数据,以防止在手动输入时添加任何虚假或错误数据。在车辆生产后,原始设备制造商(OEM)应对车辆进行注册。最初,车辆将使用数据标识符(DIDs)读取所有部件的序列号以进行识别。DIDs是统一诊断服务(UDS)所支持的服务之一,用于使用该编号从车辆中诊断或请求数据。发送用于读取序列号的请求应如下所示:(22 F1 40)。此请求应发送到每个电子控制单元(ECU)以读取序列号。响应应如下所示:(62 F1 40 + 序列号)。完成此步骤后,系统应使用内部数据库或直接连接到OEM的服务器来检查每个部件的原装性。第二步是读取所有数据故障代码(DTCs)。DTC是存储在可擦除可编程只读存储器(EPROM)中的代码,用于指示任何问题。它也是UDS-ISO所支持的服务之一。

第三步分为以下三个阶段:

对每个部件进行自检,并报告测试结果。

使用DIDs读取每个部件的生产日期。我们可以根据前两个步骤计算部件的质量和寿命。检查已更换的部件及其维护时间。

检查车辆里程计数器,并将其存储在区块中。这是一个重要步骤,因为在二手车市场中,该计数器可能会被篡改以降低数字,从而给出错误的车辆使用时间指示。最后一步是读取二氧化碳(CO2)排放量,这对于将污染控制在一定范围内并在必要时减少污染至关重要。此外,高CO2排放量表明发动机存在问题。

在收集完所有这些信息后,区块即可进行加密和签名。然后,在验证后,它将上传到区块链,用户和OEM可以在其中浏览并查看所需信息。图显示了所提出解决方案的流程图。

所收集的数据分为以下几类:

OEM报告分析:这是从一辆或多辆车的存储数据中提取的。报告包含有关车辆可靠性和每个部件在性能和原装性方面的状态信息。此类报告用于改进开发过程,并满足每个市场的实际需求。

时间线报告分析:此报告提供了车辆状态与特定时间的对比摘要。它描述了故障部件、更换时间、记录的DTC以及故障原因。

车辆牌照、合同、交通违章记录以及属于该车辆的所有法律文件。

例如,汽车诊断代码(Diagnostic Trouble Codes,简称DTCs)由一个五位字母数字代码组成。其格式如图所示。

在这里插入图片描述

所提出解决方案的主要优势

如图所示,原始设备制造商(OEM)和车主可以浏览并分析数据。该解决方案为OEM和车主带来了以下六个主要优势:

-> 安全性:避免因任何缺陷导致的严重事故,并在出现严重问题时提醒用户,车辆将进行安全关闭。

-> 检测故障部件:OEM能够更早地检测到故障部件,并根据故障区域对其进行分类。相应地,OEM可以迅速采取行动,如更快地召回车辆或通过无线固件升级(FOTA)进行软件更新。

-> 品牌塑造:OEM在宣传其车辆时,可以将分析结果作为可靠数据,因为提取的关于车辆性能的数据未被篡改。

-> 部件性能分析:通过分析部件性能,OEM能够针对性能与寿命的关系更快地找到解决方案。此外,这将提高某些部件的质量(例如,在炎热地区提高空调的性能)。

-> 维护:通过节省维护时间和更早地检测到故障部件,可以防止与故障部件相连的任何其他部件受损。

-> 车辆历史记录:这是最有用的功能,因为用户在将车辆作为二手车转售时,将拥有可靠的数据,从而增加对车辆历史记录的信任。

在这里插入图片描述

在这里插入图片描述

搁笔分享完毕!

愿你我相信时间的力量

做一个长期主义者

http://www.dtcms.com/a/198325.html

相关文章:

  • Ansible模块——文件属性查看,文件或目录创建和属性修改
  • 量子计算 | 量子密码学的挑战和机遇
  • Docker配置容器开机自启或服务重启后自启
  • 【iOS】探索消息流程
  • PCB设计(十九)PCB设计中NPN/PNP选型策略
  • 【甲方安全建设】拉取镜像执行漏洞扫描教程
  • 智慧大楼综合信息化建设方案,技术解决方案(PPT)
  • 【YOLO(txt)格式转VOC(xml)格式数据集】以及【制作VOC格式数据集 】
  • 掌握生成式 AI 的未来:Google Cloud 全新认证
  • 电子电路:怎么理解电子在导体中的热运动?
  • 上位机知识篇---涂鸦智能云平台
  • Open CASCADE学习|几何体切片处理:OpenMP与OSD_Parallel并行方案深度解析
  • 如何设置 MySQL 的 root 密码:详细指南
  • 创建型:原型模式
  • 配置代理服务器访问github、google
  • 408考研逐题详解:2009年第16题
  • 一文掌握工业相机选型计算
  • 【C++】set、map 容器的使用
  • Linux干货(六)
  • 网络安全深度解析:21种常见网站漏洞及防御指南
  • WRFOUT投影转换——兰伯特转等经纬度
  • 单列集合——list集合和五种遍历方式
  • 基于shardingsphere的分库分表方案
  • 【C++】尾置返回类型(Trailing Return Type)总结
  • AI写PPT可以用吗?我测试了3款AI写PPT工具,分享感受
  • Graphics——基于.NET 的 CAD 图形预览技术研究与实现——CAD c#二次开发
  • 【NGINX】 -10 keepalived + nginx + httpd 实现的双机热备+ 负载均衡
  • 湖北理元理律师事务所:债务管理的社会价值探索
  • Science Robotics 封面论文:基于形态学开放式参数化的仿人灵巧手设计用于具身操作
  • 基于Java+MySQL+Servlet的留言系统开发全解析