当前位置: 首页 > news >正文

报告精读:华为2024年知行合一通信行业数据治理实践指南报告【附全文阅读】

        《华为 2024 年知行合一通信行业数据治理实践指南报告》聚焦通信行业数据治理,指出在数字化转型背景下,通信行业面临数据量庞大、类型多样、时效要求高、价值密度低、安全要求高等特点与数据质量、汇聚、开放等难点。报告提出通信行业数据治理需构建包含组织、制度、流程、平台的框架,通过数据盘点、汇聚、开放等实施步骤,并结合河南、陕西、广西移动的实践案例,展示数据治理在提升数据质量、推动业务创新、实现数据变现等方面的价值,同时展望了数据治理向敏捷化、智能化、数据运营化及嵌入式安全的发展趋势。

详细总结

一、数据治理核心框架与理论基础

  1. 发展阶段
    • 初始阶段(20 世纪 80 年代):数据库技术兴起,数据标准化与质量控制起步,如美国通用汽车成立数据管理部门。
    • 发展阶段(21 世纪):数据仓库与主数据管理普及,国内发布《数据管理能力成熟度评估模型》(DCMM)等标准。
    • 创新阶段(当前):5G、AI 驱动数据爆发,面临多模态数据治理、数据安全与估值入表挑战。
  2. 关键理论与标准
    • 理论框架:DAMA 数据管理框架(11 个职能领域)、DGI 数据治理框架(5W1H 法则)、DataOps(敏捷数据开发)、面向 AI 的数据治理(DG4AI)。
    • 国内外标准
      • 国际:ISO/IEC 38505-1(数据治理原则)、ITU-T F.DADOCM(多模数据能力)。
      • 国内:GB/T 36073-2018(DCMM,8 个能力域、5 个等级)。

二、通信行业数据特性与挑战

  1. 数据特点

特点

具体表现

体量大

2025 年全球运营商数据量预计达 15.75ZB,相当于 500 万个国家图书馆数字资源总量。

类型多

涵盖结构化(用户信息)、非结构化(视频)、半结构化(JSON)数据。

时效高

实时业务(如网络监控)要求数据处理毫秒级响应。

价值密度低

需清洗冗余数据,如河南移动治理后数据资产目录覆盖 4.67 万项,无效资产下线 1.1 万个。

安全要求高

涉及用户隐私,需分级管控,如河南移动建立 “AI + 人工” 数据分类分级体系。

  1. 服务难点
    • 数据质量:烟囱式系统导致数据不一致,如陕西移动治理前跨域数据访问壁垒显著。
    • 数据汇聚:流程冗长,河南移动治理前数据采集平均需 2 周,治理后缩短至 3 天。
    • 数据开放:权限不明,广西移动治理前开放平均需 1 周,治理后 80% 数据实现 3 小时内开放。

三、数据治理实践案例

  1. 河南移动
    • 方案:构建 “五域数据融合” 体系,引入 AI 大模型优化元数据管理,创新 “三同步” 机制(同步规划、建设、运维)。
    • 成果:数据采集覆盖 3000 + 接口,日采集 670T 数据;对外变现 2023 年创收 3727.9 万元,2024 年达 5003.3 万元。
  2. 陕西移动
    • 方案:“1+3” 治理框架(1 个核心 + 3 大举措),开发 “一键数据入湖” 技术,自动敏感分级与黑白灰名单管理。
    • 成果:智慧文旅数据变现超 6000 万元,带动景区项目建设超 2 亿元。
  3. 广西移动
    • 方案:“一尺一库一网” 体系(统一标准、资产库、服务网),构建 “数据图书馆” 实现数据自助服务。
    • 成果:数据消费效率提升 32%,标签支撑营销活动 8310 个,带来 12.14 亿收入。

四、数据治理实施路径与框架

  1. 关键因素
    • 组织:联邦式架构(总部决策 + 领域执行),如陕西移动设立四层组织(委员会、办公室、工作组、责任人)。
    • 制度:制定《数据管理总则》及配套规范,如河南移动 “三同步” 纳入项目管控流程。
    • 流程:优化数据盘点、汇聚、开放流程,如广西移动 “供需管运” 协同机制。
    • 平台:建设数据湖 + 资产管理平台 + 开放平台,如河南移动智能化元数据平台提升完整度至 100%。
  2. 实施步骤
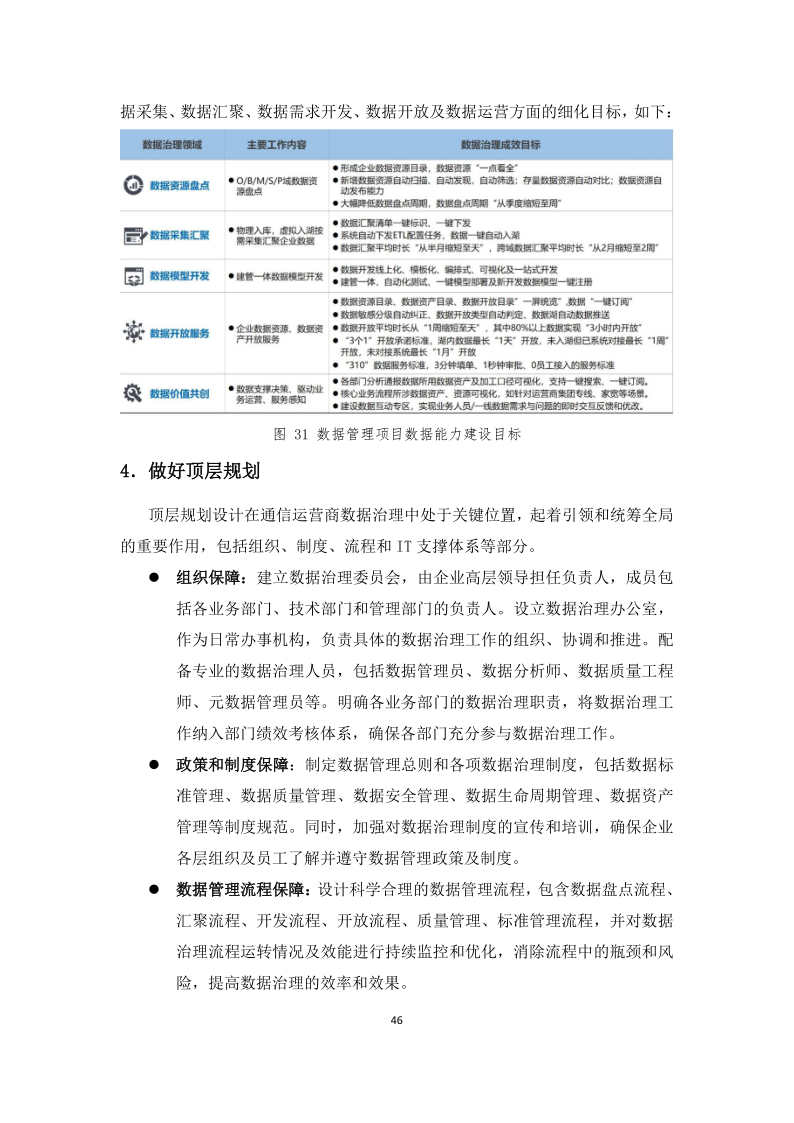
    • 战略共识:明确数据战略定位,如广西移动将数据治理纳入三年滚动规划。
    • 现状评估:使用 DCMM 模型,河南移动治理前资产登记覆盖率 56%,治理后达 97.29%。
    • 资产运营:标签体系构建,如河南移动开发 11 万标签,陕西移动标签支撑营销成功率提升 1 倍。

五、未来发展趋势

  1. 技术智能化:引入 AI 实现自动分类、数据清洗,如 DataOps 与大模型结合缩短开发周期。
  2. 运营生态化:探索数据资产入表,构建 “数据供需闭环”,如广西移动数据图书馆促进内外部共享。
  3. 安全嵌入式:DataSecOps 将安全融入全流程,如河南移动数据全生命周期加密。

关键问题

  1. 通信行业数据治理的核心挑战是什么?
    • 答案:核心挑战包括数据权属模糊、实时处理需求高、多模态数据管理复杂、安全合规压力大。例如,传统烟囱式系统导致数据孤岛,跨域数据汇聚效率低(如治理前需 2 周),且敏感数据保护需平衡开放与安全。
  2. 数据治理如何赋能通信企业业务创新?
    • 答案:通过精准营销、智慧运维、对外变现等方式实现。例如,陕西移动利用数据治理构建全景营销体系,月均精确营销成功数百万人次;河南移动开发 13 个行业解决方案,2023 年数据变现超 2 亿元。
  3. DCMM 标准在通信行业的应用成效如何?
    • 答案:DCMM 推动企业数据管理能力提升,通信行业整体达 3 级(稳健级),三大运营商集团达 5 级(优化级),省公司如河南移动达 4 级(量化管理级),数据资产登记覆盖率从 56% 提升至 97.29%,数据质量完整度从 40% 提升至 100%。

http://www.dtcms.com/a/197873.html

相关文章:

  • leetcodehot100刷题——排序算法总结
  • python中http.cookiejar和http.cookie的区别
  • React 19版本refs也支持清理函数了。
  • 【每天一个知识点】湖仓一体(Data Lakehouse)
  • 规则联动引擎GoRules初探
  • 牛客网NC21989:牛牛学取余
  • 新电脑软件配置二:安装python,git, pycharm
  • UnLua源码分析(一)初始化流程
  • 【关联git本地仓库,上传项目到github】
  • 四品种交易策略
  • 模型评估与调优(PyTorch)
  • 02 K8s双主安装
  • MoodDrop:打造一款温柔的心情打卡单页应用
  • 黑马k8s(十一)
  • leetcode hot100刷题日记——2.字母异位词分组
  • discuz X3.5批量新建用户
  • 分别用 语言模型雏形N-Gram 和 文本表示BoW词袋 来实现文本情绪分类
  • 【聚类】 K-means
  • [创业之路-361]:企业战略管理案例分析-2-战略制定-使命、愿景、价值观的失败案例
  • 第12章 Java多线程机制
  • 什么是迁移学习(Transfer Learning)?
  • 图绘Linux:基础指令脉络阁
  • 高效查询:位图、B+树
  • iOS 工厂模式
  • 【AGI】模型性能评估框架EvalScope
  • C++函数基础:定义与调用函数,参数传递(值传递、引用传递)详解
  • ubuntu 安装mq
  • 碎片笔记|PromptStealer复现要点(附Docker简单实用教程)
  • web系统安全管理
  • Java核心API实战:从字符串到多线程全解析