当前位置: 首页 > news >正文

NE555双音门铃实验

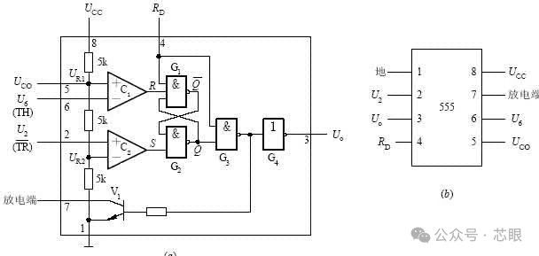
1脚为地。通常被连接到电路共同接地。

2脚为触发输入端。

3脚为输出端,输出的电平状态受触发器的控制,而触发器受上比较器6脚和下比较器2脚的控制。当触发器接受上比较器A1从R脚输入的高电平时,触发器被置于复位状态,3脚输出低电平;2脚和6脚是互补的,2脚只对低电平起作用,高电平对它不起作用,即电压小于1Ucc/3,此时3脚输出高电平。

4脚是复位脚,当4脚电位小于0.4V时,不管2、6状态如何,输出端3脚都输出低电平。

5脚是控制端。若此端接低电压。则可以改变内部两个比较器的基准电压,当该端不用时,应将该端串入一只0.01uF电容接地,以防引入干扰。

6脚为阀值端,只对高电平起作用,低电平对它不起作用,即输入电压大于2Ucc/3,称高触发端,3脚输出低电平,但有一个先决条件,即2脚电位必须大于1Ucc/3时才有效。3脚在高电位接近电源电压Ucc,输出电流最大可达200mA。

7脚称放电端,与3脚输出同步,输出电平一致,但7脚并不输出电流,所以3脚称为实高(或低)、7脚称为虚高。这个接脚和主要的输出接脚有相同的电流输出能力,当输出为ON或LOW,对地为低阻抗,当输出为OFF时为HIGH,对地为高阻抗。

8脚是555个计时器IC的正电源电压端。供应电压范围是+4.5伏特(最小值)至+16伏特(最大值)。

NE555的特点有:

  1. 只需简单的电阻器、电容器,即可完成特定的振荡延时作用。其延时范围极广,可由几微秒至几小时之久。

2.它的操作电源范围极大,可与TTL,CMOS等逻辑电路配合,也就是它的输出电平

及输入触发电平,均能与这些系列逻辑电路的高、低电平匹配。

3.其输出端的供给电流大,可直接推动多种自动控制的负载。

4.它的计时精确度高、温度稳定度佳,且价格便宜

二.多谐振荡器

接通VCC后,开始时TH=TR=Uc0,U0为高电平,放电管截止,VCC经R1、R2向C充电,Uc上升,这时电路处于暂稳态I。Uc上升到TH=TR=Uc≥2/3VCC时,U0跃变为低电平,同时放电管V导通,C经R2和V放电,Uc下降,电路进入暂稳态II。当Uc下降到TH=TR=Uc≤1/3VCC时,U0重新跃变为高电平,同时放电管V截止,C被充电,Uc上升,电路又返回到暂稳态。

电阻R1、R2和电容C1构成定时电路。定时电容C1上的电压UC作为高触发端TH(6脚)和低触发端TL(2脚)的外触发电压。放电端D(7脚)接在R1和R2之间。电压控制端K(5脚)不外接控制电压而接入高频干扰旁路电容C2(0.01uF)。直接复位R(4脚)接高电平,使NE555处于非复位状态。

多谐振荡器的放电时间常数分别为

tPH≈0.7×(R1+R2)×C1    tPL≈0.7×R2×C1

震荡周期T和震荡频率f分别为

T=Tph+tPL≈0.7×(R1+R2)×C1

f=1/T≈1/[0.7×(R1+R2)×C1

由图可知,震荡周期T=T1+T2。T1为电容充电时间,T2为电容放电时间。

充电时间T1=(R1+R2)Cln2=0.7(R1+R2)C

放电时间T2=R2Cln2=0.7R2C

矩形波的震荡周期T=T1+T2=ln(R1+2R2)C=0.7(R1+2R2)C;因此改变R1、R2和电容的值,便可以改变矩形波的周期和频率。

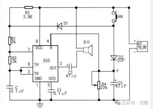
NE555的内部工作电路

用到的元件:

1、时基芯片NE555(LM555)一片(8---PIN引脚塑料双列直插式封装(DIP);

2、碳膜电阻3K两个;3.9K一个;22K可变电阻器一个;

3、电容:0.1uF  0.01uF瓷片电容(就是104电容103电容)各一个47uF/25v电解电容(有极性)两个

4、二级管:普通硅管1N4148二级管2个

5、开关:按键开关1个

6、扬声器:8欧姆0.25w喇叭

7、电源:5v直流电源(4节5号干电池串联也行)

8、万用板

9、一米左右的电线

http://www.dtcms.com/a/197734.html

相关文章:

  • Docker配置SRS服务器 ,ffmpeg使用rtmp协议推流+vlc拉流
  • 彻底解决docker代理配置与无法拉取镜像问题
  • Limesurvay系统“48核心92GB服务器”优化方案
  • C++11-(2)
  • 使用conda创建python虚拟环境,并自定义路径
  • 优化 Spring Boot 应用启动性能的实践指南
  • 互联网大厂Java面试:技术栈与业务场景深度解析
  • lvs-dr部署
  • 京东商品详情API接口开发指南(含Java/Python实现)
  • spark数据的提取和保存
  • MCP实战:在扣子空间用扣子工作流MCP,一句话生成儿童故事rap视频
  • Java虚拟机 - JVM与Java体系结构
  • 代码审计-php框架开发,实战tp项目,打击微交易,源码获取,扩大战果
  • C++学习:六个月从基础到就业——C++11/14:其他语言特性
  • c++总结-03-move
  • Debezium快照事件监听器系统设计
  • Flask-SQLAlchemy_数据库配置
  • 标准库、HAl库和LL库(PC13初始化)
  • 【Vue】路由1——路由的引入 以及 路由的传参
  • vue3大事件项目
  • JetBrains IDEA,Android Studio,WebStorm 等IDE 字体出现异常时解决方法
  • linux hungtask detect机制分析
  • 人工智能、机器学习、深度学习定义与联系
  • 如何使用 Apple 提供的 benchmark 工具
  • python读取图像,关于np、cv2、PIL不同图像类型的理解与转换
  • 玄机-第一章 应急响应-webshell查杀
  • Blender建小房子流程
  • 老旧设备升级利器:Modbus TCP转 Profinet让能效监控更智能
  • 6.2.3+6.2.4十字链表、邻接多重表
  • MongoDB的安装及简单使用