当前位置: 首页 > news >正文

硬件工程师笔记——二极管Multisim电路仿真实验汇总

目录

1 二极管基础知识

1.1 工作原理

1.2 二极管的结构

1.3 PN结的形成

1.4 二极管的工作原理详解

正向偏置

反向偏置

multisim使用说明链接

2 二极管特性实验

2.1 二极管加正向电压

2.2 二极管加反向电压

2.3 二极管两端的电阻

2.4 交流电下二级管工作

2.5 二极管伏安特性

仿真实验链接

3 二极管应用

3.1 二极管整流

二极管半波整流

二极管全波整流

仿真实验链接

3.2 二极管限幅

二极管单向限幅

二极管双向限幅

仿真实验链接

3.3 二极管钳位

二极管波峰钳位

二极管波谷钳位

仿真实验链接

3.4 二极管振幅调制解调

二极管振幅调制

振幅调制(AM)的概念

二极管振幅调制

4.2 二极管振幅解调

振幅解调(AM 解调)的概念

仿真实验链接

3.5 二极管构成门电路

5.1 二极管与门AND Gate

5.2 二极管或门OR Gate

仿真实验链接

3.6 二极管稳压

稳压二极管的工作原理

(一)反向击穿特性

雪崩击穿(Avalanche Breakdown)

(二)电路连接

稳压二极管的特性

动态电阻(rZ)

稳压二极管

​编辑

仿真实验链接

3.7 二极管发光

发光二极管的工作原理

(一)半导体材料

(二)发光机制

间接带隙材料

发光二极管特性

(一)正向特性

(二)反向特性

(三)光特性

发光二极管

 仿真实验链接

3.8 二极管光电控制

硬件工程师笔试面试相关文章链接


1 二极管基础知识

二极管是一种具有单向导电性的半导体器件

1.1 工作原理

二极管是一种具有单向导电性的半导体器件,其工作原理基于PN结的特性。

1.2 二极管的结构

N型半导体              P型半导体

二极管的基本结构是一个PN结,由P型半导体和N型半导体组成。P型半导体中掺杂了三价元素(如硼),产生空穴作为多数载流子;N型半导体中掺杂了五价元素(如磷),产生自由电子作为多数载流子。当P型和N型半导体结合时,形成PN结。

1.3 PN结的形成

当P型和N型半导体接触时,会发生以下过程:

扩散运动:P型半导体中的空穴会向N型半导体扩散,N型半导体中的自由电子会向P型半导体扩散。

形成耗尽区:扩散过程中,空穴和自由电子在接触面附近复合,形成一个没有自由载流子的区域,称为耗尽区(或阻挡层)。

内建电场:耗尽区中存在一个内建电场,方向从N区指向P区,阻止进一步的扩散运动。

1.4 二极管的工作原理详解

二极管的工作原理基于PN结的单向导电性,即在正向偏置时导通,在反向偏置时截止。

正向偏置

定义:当二极管的P区接电源正极,N区接电源负极时,称为正向偏置。

过程:正向偏置时,外加电场的方向与内建电场相反,削弱了内建电场的作用,使耗尽区变窄。此时,P区的空穴和N区的自由电子在电场作用下向对方移动,形成电流。

结果:正向偏置时,二极管导通,电流可以顺利通过。但需要克服一定的势垒电压(硅二极管约为0.7V,锗二极管约为0.3V),称为正向导通电压。

反向偏置

定义:当二极管的P区接电源负极,N区接电源正极时,称为反向偏置。

过程:反向偏置时,外加电场的方向与内建电场相同,增强了内建电场的作用,使耗尽区变宽。此时,P区的空穴和N区的自由电子被推向各自一侧,难以形成电流。

结果:反向偏置时,二极管截止,电流几乎为零。但当反向电压超过一定值(称为反向击穿电压)时,二极管会发生击穿,电流急剧增加,可能导致二极管损坏。

multisim使用说明链接

Multisim14使用教程详尽版--(2025最新版)-CSDN博客https://blog.csdn.net/XU157303764/article/details/147197406?spm=1011.2415.3001.5331

2 二极管特性实验

二极管的伏安特性描述了其电压与电流之间的关系,下图所示为二极管理论伏安特性曲线

正向特性:在正向偏置时,当电压超过正向导通电压(0.7V或0.3V)后,电流迅速增加,呈现低阻态。

反向特性:在反向偏置时,电流非常小(称为反向饱和电流),直到反向电压达到反向击穿电压时,电流急剧增加。

2.1 二极管加正向电压

R2:限流

说明:二极管两端加正向偏置电压时,二极管两端电压为二级管正向导通电压(0.7V或0.3V),呈现低阻态。

2.2 二极管加反向电压

R2:限流

说明:二极管两端加反向偏置电压时,二极管两端电压为电源电压,呈现高阻态。

2.3 二极管两端的电阻

说明:正接时阻值为10.3G欧姆,正接时阻值为29.77M欧姆均具有很高阻值

2.4 交流电下二级管工作

R2:限流

说明:红线表示二极管两端电压,粉红色线表示限流电阻两端电压

红线:符合二极管的电气特性,详细解释如下

正向导通电压>=输入正弦波>0V,二极管两端电压=输入正弦电压

当输入正弦波>正向导通电压时,二极管两端电压=正向导通电压

当输入正弦波<0V,二极管两端电压=输入正弦电压的反向电压

蓝线:受二极管影响

当正向导通电压>=输入正弦波>0V,电阻电压+二极管电压=输入正弦电压

当输入正弦波>正向导通电压时,电阻电压=电源电压-二极管为正向导通电压

当输入正弦波<0V,电阻电压=0

2.5 二极管伏安特性

说明:输入电压范围-5V~5V

0V>输入电压>-5V,二极管为高阻态,电流很小

当正向导通电压>=输入电压>0V,电流很小,且缓慢增加

当输入电压>正向导通电压时,二极管为低阻态,电流快速增加

仿真实验链接

https://download.csdn.net/download/XU157303764/90856022

3 二极管应用

3.1 二极管整流

二极管的单向导电性使其能够将交流电(AC)转换为直流电(DC)。当交流电的正半周时,二极管导通,电流通过;当交流电的负半周时,二极管截止,电流被阻断。

二极管半波整流

说明:绿色表示电源电压,紫色表示R2电阻两端电压

紫色线:

当正向导通电压>=输入正弦波>0V,电阻电压+二极管电压=输入正弦电压

当输入正弦波>正向导通电压时,电阻电压=电源电压-二极管为正向导通电压

当输入正弦波<0V,电阻电压=0

二极管全波整流

说明:输入电源为两个幅值和频率相同,相位相差120度的正弦波,两个电源输出直接与二极管串联

输出波形(R2两端):等同于将两个相位相差120度的半波整流波形进行叠加。

仿真实验链接

https://download.csdn.net/download/XU157303764/90856194

3.2 二极管限幅

二极管单向限幅

说明:绿色表示电源输入,橙色表示单向限幅输出波形

关键电路:二极管(反向)与5V直流电串联,然后和R2并联

分析:

0V>输入正弦电压>-10V,关键电路电压=电源电压,其中输入正弦电压<-5V-正向导通电压时,关键电路电压会稍微衰减

当正向导通电压+5V>=输入正弦电压>0V,关键电路短路,输出电压=电源电压

当输入正弦电压>正向导通电压+5V时,关键电路电压=直流电源5V电势+

正向导通电压

二极管双向限幅

说明:红色表示电源输入,蓝色表示双向限幅输出波形

关键电路:两个二极管分别(反向)与两个5V直流电串联,然后和R2并联

分析:同上

当正向导通电压时+5V>输入正弦电压>-正向导通电压时-5V,关键电路电压=电源电压,其中,D1和D2支路可以等效短路

当输入正弦电压>-正向导通电压时-5V,关键电路电压=-直流电源5V电势+-正向导通电压

当输入正弦电压>正向导通电压时+5V关键电路电压=直流电源5V电势+

正向导通电压

仿真实验链接

https://download.csdn.net/download/XU157303764/90856127

3.3 二极管钳位

钳位电路概念

钳位电路(clamping circuit)是一种将脉冲信号的某一部分固定在指定电压值上,并保持原波形形状不变的电路。它通过控制信号的幅值,将信号限制在特定范围内,从而确保输出信号的幅值不会超出设定的上下限。

工作原理

钳位电路的工作原理基于二极管的导通特性和电容的充放电过程。以常见的二极管钳位电路为例:

正钳位电路:当输入信号的负半周期到来时,二极管正向偏置导通,电容充电至输入信号的峰值减去二极管的正向导通电压(通常为0.7V)。在输入信号的正半周期,二极管反向偏置截止,电容通过负载电阻放电,从而使输出信号的顶部被钳制在某个固定电平。

负钳位电路:与正钳位电路相反,当输入信号的正半周期到来时,二极管正向偏置导通,电容充电。在输入信号的负半周期,二极管反向偏置截止,电容放电,从而使输出信号的底部被钳制在某个固定电平。

二极管波峰钳位

功能:二极管正钳位电路将输出信号的顶部限制在10V左右。

说明:红色为输入波形,蓝色为输出波形

分析:

二极管波峰钳位电路原理解释(右图加二极管)

输出波形向上平移5V左右

解释:

叠加定理:只保留一个电源作用,根据基尔霍夫电压定律(KVL)计算电路电压分布;电压源看作短路,电流源看作开路。

当电源V1单独工作时:D1与R3并联

当输入电压V1为高电平(5V)时:C1充电,D1和R3分压较小的正向电压

当输入电压V1为低电平(0V)时:C1放电,D1和R3分压较小的反向电压

当电源V3单独工作时:C1和R3并联,R3分压分5V

所以,输出电阻R3两端的电压向上平移5V左右

二极管波谷钳位

功能:将输入幅值为5V,频率为100HZ的矩形脉冲信号,通过负钳位电路将输出信号的底部限制在-5V左右。

说明:红色表示输入波形,蓝色表示输出波形

分析:

二极管波谷钳位电路原理解释(右图加二极管)

输出电阻R2两端电压波形向下平移5V左右

依据:二极管的单相导通性,电容的充放电

当输入电压V1为高电平(5V)时:C1充电,D1导通,D1和R1之间的电压几乎为0V

当输入电压V1为低电平(0V)时:C1放电,D1截止,D1和R1之间的电压几乎为-5V

仿真实验链接

https://download.csdn.net/download/XU157303764/90856023

3.4 二极管振幅调制解调

二极管振幅调制

左图表示:低频信号和高频载波信号

右图表示:蓝色表示混合信号,橙色表示调制信号

振幅调制(AM)的概念

振幅调制是一种将低频信号(如语音、音乐等)的幅度信息加载到高频载波信号的幅度上的过程。在振幅调制中,载波信号的幅度会随着低频信号的幅度变化而变化。

(一)调制过程

基本原理

以一个简单的正弦波低频信号 m(t) 和一个高频载波信号 c(t) 为例。

低频信号可以表示为m(t)=Amsin(2πfmt),其中 Am是低频信号的振幅,fm是低频信号的频率。

高频载波信号可以表示为c(t)=Acsin(2πfct),其中Ac是载波信号的振幅,fc是载波信号的频率,且fc远大于fm

振幅调制后的信号s(t) 可以表示为 s(t)=[Ac+km(t)]sin(2πfct)。这里 k 是调制系数,它决定了低频信号对载波信号幅度调制的深度。当 k=1 时,调制后的信号为 s(t)=[Ac+Amsin(2πfmt)]sin(2πfct)。

频谱特性

振幅调制信号的频谱由载波频率fc和两个边带频率组成。边带频率分别是 fc+fm(上边带)和 fcfm(下边带)。例如,如果载波频率是 1MHz,低频信号频率是 1kHz,那么调制后的信号频谱中心在 1MHz,上边带频率是 1.001MHz,下边带频率是 0.999MHz。这种频谱特性使得振幅调制信号可以通过滤波等手段进行分离和处理。

二极管振幅调制

二极管振幅调制是利用二极管的非线性特性来实现振幅调制的一种方法。

基本电路结构

一个典型的二极管振幅调制电路包括一个二极管、一个低频信号源、一个高频载波信号源和一个耦合电容。低频信号源和高频载波信号源通过电路连接到二极管的两端,耦合电容的作用是隔离直流分量,只让交流信号通过。

工作原理

当低频信号和高频载波信号同时加到二极管两端时,二极管的非线性伏安特性会使得输出信号的幅度发生变化。二极管的伏安特性可以用 i=Is(ev/nVT−1) 来近似表示,其中i是二极管电流,Is是反向饱和电流,v 是二极管两端电压,n 是理想因子,VT是热电压。

在低频信号和高频载波信号的共同作用下,二极管两端的电压会随着低频信号的变化而变化。当低频信号幅度较大时,二极管的导通程度会相应改变,从而改变输出信号的幅度。这种变化反映了低频信号的幅度信息,实现了振幅调制。

电路仿真如下图所示:

蓝色表示混合信号,橙色表示调制信号

4.2 二极管振幅解调

振幅解调(AM 解调)的概念

振幅解调是将调制在高频载波信号幅度上的低频信号还原出来的过程。其目的是从振幅调制信号中提取出原始的低频信号。

基本原理

振幅解调的核心是将调制信号 s(t)=[Ac+km(t)]sin(2πfct) 中的低频信号 m(t) 提取出来。这可以通过对调制信号进行包络检波来实现。包络检波是利用调制信号的包络(即信号幅度的变化规律)来提取低频信号。

频谱特性

在解调过程中,调制信号的频谱经过处理后,高频载波信号和边带信号会被滤除,只剩下低频信号的频谱。例如,对于前面提到的振幅调制信号,经过解调后,只剩下频率为 fm的低频信号。

四、二极管振幅解调

二极管振幅解调是利用二极管的单向导电性来实现振幅解调的一种方法。

(一)电路组成

基本电路结构

一个简单的二极管振幅解调电路包括一个二极管、一个电容和一个电阻。调制信号通过电路连接到二极管的阳极,二极管的阴极通过电容和电阻接地。电容的作用是平滑输出信号,电阻的作用是提供放电回路。

工作原理

当调制信号输入到二极管时,二极管会在正半周导通。在导通期间,二极管将调制信号的正半周信号传递到电容上,电容充电。当调制信号进入负半周时,二极管截止,电容通过电阻放电。由于电容的充放电作用,输出信号的幅度会随着调制信号的包络变化而变化。

经过一段时间后,电容上的电压会稳定在一个与调制信号包络成正比的值。这个电压值反映了原始低频信号的幅度信息,从而实现了振幅解调。

电路仿真如下图所示:

仿真实验链接

https://download.csdn.net/download/XU157303764/90856125

3.5 二极管构成门电路

二极管可以用来构建简单的逻辑门电路,如与门(AND)和或门(OR)。这些电路利用了二极管的单向导电性(正向导通,反向截止)来实现逻辑运算。

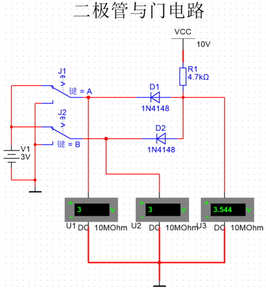
5.1 二极管与门AND Gate

二极管与门电路是一种简单的数字逻辑电路,只有当所有输入均为高电平时,输出才为高电平。

(一)电路结构

基本组成

二极管与门通常由两个或多个二极管和一个电阻组成。二极管的阴极连接在一起,形成一个公共节点,然后通过电阻连接到电源正极(Vcc)。所有二极管的阳极分别连接到输入信号端。

电路的输出端从公共节点引出。

(二)工作原理

输入与输出关系

输入信号:假设输入信号为高电平(Vcc)或低电平(0V)。

输出信号:只有当所有输入信号均为高电平时,输出才为高电平;否则,输出为低电平。

电路分析

所有输入均为高电平:此时所有二极管均处于反向偏置状态(截止),电源电压通过电阻向输出端供电,输出为高电平。

至少一个输入为低电平:假设某个输入为低电平(0V),则对应的二极管正向导通,将输出端拉低至接近0V,输出为低电平。

电路仿真图如下图所示:

闭合一个开关,即一个二极管导通,输出低电平

闭合两个开关,即两个二极管均导通,输出高电平

断开两个开关,即没有二极管导通,输出低电平

5.2 二极管或门OR Gate

二极管或门电路是一种简单的数字逻辑电路,只要有一个输入为高电平,输出就为高电平。

(一)电路结构

基本组成

二极管或门通常由两个或多个二极管和一个电阻组成。二极管的阳极连接在一起,形成一个公共节点,然后通过电阻连接到电源负极(GND)。所有二极管的阴极分别连接到输入信号端。

电路的输出端从公共节点引出。

(二)工作原理

输入与输出关系

输入信号:假设输入信号为高电平(Vcc)或低电平(0V)。

输出信号:只要有一个输入信号为高电平,输出就为高电平;只有当所有输入均为低电平时,输出才为低电平。

电路分析

至少一个输入为高电平:假设某个输入为高电平(Vcc),则对应的二极管正向导通,将输出端拉高至接近Vcc,输出为高电平。

所有输入均为低电平:此时所有二极管均处于反向偏置状态(截止),输出端通过电阻接地,输出为低电平。

电路仿真图如下图所示:

断开两个开关,即没有二极管导通,输出低电平

闭合一个开关,即一个二极管导通,输出高电平

闭合两个开关,即两个二极管导通,输出高电平

仿真实验链接

https://download.csdn.net/download/XU157303764/90856197

3.6 二极管稳压

稳压二极管(Zener Diode)是一种特殊的半导体二极管,主要用于电压稳定和参考电压源。它通过利用二极管的反向击穿特性来实现稳定的电压输出。

稳压二极管的工作原理

稳压二极管的核心特性是其反向击穿特性。与普通二极管不同,稳压二极管在反向偏置时,会在特定的电压下发生击穿,但不会损坏。

(一)反向击穿特性

齐纳击穿(Zener Breakdown)

当反向电压达到一定值时,二极管的PN结会发生击穿。这种击穿主要是由于量子力学中的隧道效应引起的,通常发生在较薄的PN结中。齐纳击穿的电压称为齐纳电压(VZ),一般在2V到6V之间。

雪崩击穿(Avalanche Breakdown)

当反向电压较高时,PN结中的少数载流子获得足够的能量,撞击价带中的电子,使其跃迁到导带,从而产生雪崩效应。雪崩击穿通常发生在反向电压较高时,一般在6V以上。

稳压原理

在反向击穿区,稳压二极管的电流可以在很大范围内变化,但其两端电压基本保持不变。这种特性使得稳压二极管能够在电路中提供稳定的电压。

(二)电路连接

稳压二极管通常反向连接到电路中,即其阴极连接到电源正极,阳极连接到电源负极。为了限制电流,通常需要串联一个限流电阻。

稳压二极管的特性

伏安特性

在正向偏置时,稳压二极管的特性与普通二极管类似,具有较低的正向导通电压(约0.6V到0.7V)。

在反向偏置时,当电压达到齐纳电压或雪崩电压时,电流会急剧增加,但电压基本保持不变。

动态电阻(rZ

动态电阻是指稳压二极管在反向击穿区的电阻。其值越小,稳压性能越好。通常,rZ的值在几欧姆到几十欧姆之间。

稳压范围

稳压二极管的稳压范围是指在一定电流范围内,其两端电压能够保持稳定的区间。通常,稳压二极管的稳压范围较宽,能够适应不同的负载条件。

稳压二极管

ZPD5.1二极管可以将两端电压稳定在5.1V

如上图所示,稳压二极管正接,两端电压为二极管导通电压;稳压二极管反接,两端电压为稳压二极管击穿稳定电压。

仿真实验链接

https://download.csdn.net/download/XU157303764/90856198

3.7 二极管发光

发光二极管(Light Emitting Diode,简称LED)是一种能够将电能转化为光能的半导体器件。

发光二极管的工作原理

发光二极管的核心原理是基于半导体的电致发光效应。

(一)半导体材料

PN结结构

发光二极管由半导体材料构成,通常采用PN结结构。P型半导体中有多余的空穴,N型半导体中有多余的电子。当P型和N型半导体结合时,形成PN结。

复合发光

当外加正向电压时,电子和空穴在PN结处复合,释放出能量。如果这种能量以光子的形式释放,就会产生发光现象。发光的颜色取决于半导体材料的禁带宽度。

(二)发光机制

直接带隙材料

大多数发光二极管采用直接带隙半导体材料(如砷化镓(GaAs)、磷化镓(GaP)、氮化镓(GaN)等)。在这些材料中,电子和空穴复合时,能量直接以光子的形式释放,发光效率较高。

间接带隙材料

间接带隙材料(如硅、锗)中,电子和空穴复合时,能量通常以声子的形式释放,发光效率较低。因此,间接带隙材料不适合用于发光二极管。

发光二极管特性

(一)正向特性

正向导通电压

发光二极管在正向偏置时,具有一定的导通电压。不同颜色的LED导通电压不同:

红光LED:约1.8V到2.2V。

绿光LED:约2.0V到2.5V。

蓝光LED:约3.0V到3.5V。

白光LED:约3.0V到3.5V。

正向电流

发光二极管的亮度与正向电流成正比。通常,正向电流范围为几毫安到几十毫安。例如,常见的小功率LED的正向电流为20mA。

(二)反向特性

反向耐压

发光二极管的反向耐压较低,通常在几伏到十几伏之间。如果反向电压超过其耐压值,LED可能会被击穿损坏。

反向漏电流

在正常工作条件下,反向漏电流非常小,通常可以忽略不计。

(三)光特性

发光强度

发光强度通常用流明(lm)或坎德拉(cd)表示。发光强度与正向电流成正比,电流越大,发光强度越高。

发光角度

发光角度是指LED发光的覆盖范围。不同类型的LED发光角度不同,从几度到180度都有。例如,指示灯型LED发光角度较小,而照明用LED发光角度较大。

发光二极管

如上图所示,输入正弦波形,使用三极管和电阻组成发光二极管电路,可以实现发光二极管同输入波形频率的闪烁频率

 仿真实验链接

https://download.csdn.net/download/XU157303764/90856198

3.8 二极管光电控制

如上图所示为二极管的光电控制电路,其中最关键的部分是OPS665,

OPS665是一种由TT Electronics/Optek Technology生产的红外发射二极管和NPN硅光电晶体管组成的匹配对。

如上图所示,可以通过开关J1的导通来间接的控制X1灯的亮灭状态。

硬件工程师笔试面试相关文章链接

1、硬件工程师笔面试真题汇总(2025版本)_硬件工程师面试题-CSDN博客https://blog.csdn.net/XU157303764/article/details/140742900?spm=1011.2415.3001.53312、硬件工程师笔试面试汇总_硬件工程师面试题-CSDN博客https://blog.csdn.net/XU157303764/article/details/141904858?spm=1011.2415.3001.5331硬件工程师笔试面试学习汇总——器件篇目录_硬件工程师笔试基础知识-CSDN博客https://blog.csdn.net/XU157303764/article/details/142316204?spm=1011.2415.3001.5331硬件工程师笔试面试知识器件篇——电阻_硬件工程师笔试基础知识-CSDN博客https://blog.csdn.net/XU157303764/article/details/141874163?spm=1011.2415.3001.5331硬件工程师笔试面试知识器件篇——电容-CSDN博客https://blog.csdn.net/XU157303764/article/details/141899789?spm=1011.2415.3001.5331硬件工程师笔试面试知识器件篇——电感_硬件工程师电感-CSDN博客https://blog.csdn.net/XU157303764/article/details/141902660?spm=1011.2415.3001.5331硬件工程师笔试面试知识器件篇——三极管_三极管面试-CSDN博客https://blog.csdn.net/XU157303764/article/details/141903838?spm=1011.2415.3001.5331硬件工程师笔试面试知识器件篇——二极管_二极管面试问题-CSDN博客https://blog.csdn.net/XU157303764/article/details/141903198?spm=1011.2415.3001.5331硬件工程师笔试面试——上拉电阻、下拉电阻_硬件面试一般问哪些 上拉电阻-CSDN博客https://blog.csdn.net/XU157303764/article/details/141904259?spm=1011.2415.3001.5331硬件工程师笔试面试——继电器_固态继电器考试题-CSDN博客https://blog.csdn.net/XU157303764/article/details/141942261?spm=1011.2415.3001.5331硬件工程师笔试面试——IGBT_igbt面试题目-CSDN博客https://blog.csdn.net/XU157303764/article/details/142070424?spm=1011.2415.3001.5331硬件工程师笔试面试——MOS管_mos管面试问题-CSDN博客https://blog.csdn.net/XU157303764/article/details/142073376?spm=1011.2415.3001.5331硬件工程师笔试面试——变压器_变压器电子工程师面试题目以及答案-CSDN博客https://blog.csdn.net/XU157303764/article/details/142313787?spm=1011.2415.3001.5331硬件工程师笔试面试——保险丝_硬件设计保险丝-CSDN博客https://blog.csdn.net/XU157303764/article/details/142314695?spm=1011.2415.3001.5331硬件工程师笔试面试——开关_开关电源面试笔试题-CSDN博客https://blog.csdn.net/XU157303764/article/details/142314758?spm=1011.2415.3001.5331硬件工程师笔试面试——滤波器_滤波器面试-CSDN博客https://blog.csdn.net/XU157303764/article/details/142314811?spm=1011.2415.3001.5331硬件工程师笔试面试——晶振_有源晶振笔试题-CSDN博客https://blog.csdn.net/XU157303764/article/details/142314968?spm=1011.2415.3001.5331硬件工程师笔试面试——显示器件_显示器件设计工程师笔试-CSDN博客https://blog.csdn.net/XU157303764/article/details/142315003?spm=1011.2415.3001.5331硬件工程师笔试面试——无线通讯模块_关于wifi 的硬件工程师面试题-CSDN博客https://blog.csdn.net/XU157303764/article/details/142315034?spm=1011.2415.3001.5331硬件工程师笔试面试——存储器件-CSDN博客https://blog.csdn.net/XU157303764/article/details/142315081?spm=1011.2415.3001.5331硬件工程师笔试面试——集成电路_集成电路理论题库-CSDN博客https://blog.csdn.net/XU157303764/article/details/142315158?spm=1011.2415.3001.5331硬件工程师笔试面试——电机_电机控制器硬件工程师面试-CSDN博客https://blog.csdn.net/XU157303764/article/details/142315183?spm=1011.2415.3001.5331电器元件符号及封装大全_海尔电视逻辑板上的22oj3是什么元件-CSDN博客https://blog.csdn.net/XU157303764/article/details/144897502?spm=1011.2415.3001.5331运算放大电路汇总及电路仿真_用qucs仿真运算放大器-CSDN博客https://blog.csdn.net/XU157303764/article/details/144974369?spm=1011.2415.3001.5331半波整流和全波整流电路汇总及电路仿真_半波整流电路和滤波电路仿真与调试的区别-CSDN博客https://blog.csdn.net/XU157303764/article/details/145379301?spm=1011.2415.3001.5331滤波电路汇总_视频滤波电路-CSDN博客https://blog.csdn.net/XU157303764/article/details/145382488?spm=1011.2415.3001.5331开关电路汇总-CSDN博客https://blog.csdn.net/XU157303764/article/details/145388966?spm=1011.2415.3001.5331AD电路仿真_ad仿真图什么意思-CSDN博客https://blog.csdn.net/XU157303764/article/details/145391047?spm=1011.2415.3001.533120个整流电路及仿真实验汇总-CSDN博客https://blog.csdn.net/XU157303764/article/details/145401280?spm=1011.2415.3001.5331万用表使用-CSDN博客https://blog.csdn.net/XU157303764/article/details/145402665?spm=1011.2415.3001.53312024美团秋招硬件开发笔试真题及答案解析_美团硬件开发笔试-CSDN博客https://blog.csdn.net/XU157303764/article/details/145430040?spm=1011.2415.3001.53312024美团春招硬件开发笔试真题及答案解析_美团2025年春招第一场笔试【硬件开发方向】-CSDN博客https://blog.csdn.net/XU157303764/article/details/145430447?spm=1011.2415.3001.53312024联想春招硬件嵌入式开发真题及答案解析_联想硬件笔试题-CSDN博客https://blog.csdn.net/XU157303764/article/details/145430556?spm=1011.2415.3001.53312023联想电子电路真题及答案解析_电子电路模拟卷及答案-CSDN博客https://blog.csdn.net/XU157303764/article/details/145432109?spm=1011.2415.3001.53312022联想硬件真题及答案解析-CSDN博客https://blog.csdn.net/XU157303764/article/details/145435275?spm=1011.2415.3001.5331网易校招硬件研发工程师提前批真题及答案解析-CSDN博客https://blog.csdn.net/XU157303764/article/details/145435462?spm=1011.2415.3001.5331网易校招硬件工程师正式批-CSDN博客https://blog.csdn.net/XU157303764/article/details/145464105?spm=1011.2415.3001.53312019京东校招电气工程师真题及答案解析-CSDN博客https://blog.csdn.net/XU157303764/article/details/145540559?spm=1011.2415.3001.53312018京东秋招电气工程师真题及答案解析_如图所示复合管,已知v1的放大倍数为10-CSDN博客https://blog.csdn.net/XU157303764/article/details/145560334?spm=1011.2415.3001.5331Altium Designer(AD)仿真实验操作指南_altiumdesigner仿真教程-CSDN博客https://blog.csdn.net/XU157303764/article/details/145694520?spm=1011.2415.3001.5331AD(Altium Designer)中英文界面切换操作指南_altium designer怎么改中文-CSDN博客https://blog.csdn.net/XU157303764/article/details/145694259?spm=1011.2415.3001.5331AD(Altium Designer)创建及完成项目操作指南_altium designer新建项目-CSDN博客https://blog.csdn.net/XU157303764/article/details/145716291?spm=1011.2415.3001.5331AD(Altium Designer)器件封装——立创商城导出原理图和PCB完成器件封装操作指南_复制立创商城模型-CSDN博客https://blog.csdn.net/XU157303764/article/details/145741894?spm=1011.2415.3001.5331AD(Altium Designer)三种方法导入图片_ad导入图片-CSDN博客https://blog.csdn.net/XU157303764/article/details/145766000?spm=1011.2415.3001.5331AD(Altium Designer)已有封装库的基础上添加器件封装_altium designer pcb库封装-CSDN博客https://blog.csdn.net/XU157303764/article/details/146427258?spm=1011.2415.3001.5331AD(Altium Designer)更换PCB文件的器件封装_altium designer设计里已经生成pcb怎么更改-CSDN博客https://blog.csdn.net/XU157303764/article/details/146448192?spm=1011.2415.3001.5331

http://www.dtcms.com/a/197302.html

相关文章:

  • 给图表组件上点“颜色” —— 我与 CodeBuddy 的合作记录
  • 赋能企业级移动应用 CFCA FIDO+提升安全与体验
  • 实物工厂零件画图案例(中)
  • 56.合并区间(java)
  • 【言语理解】逻辑填空之词义辨析(10)
  • 力扣HOT100之二叉树:108. 将有序数组转换为二叉搜索树
  • 45 python csv(存储表格数据)
  • No More Adam: 新型优化器SGD_SaI
  • 前端二进制数据指南:从 ArrayBuffer 到高级流处理
  • 【鸿蒙开发避坑】使用全局状态变量控制动画时,动画异常甚至动画方向与预期相反的原因分析以及解决方案
  • C语言_动态内存管理
  • vue引用cesium,解决“Not allowed to load local resource”报错
  • ProfibusDP主站转modbusTCP网关与ABB电机保护器数据交互
  • 典籍知识问答模块AI问答bug修改
  • 信息与信息化
  • LeetCode 第 45 题“跳跃游戏 II”
  • BBR 的 buffer 动力学观感
  • 【ant design】ant-design-vue 4.0实现主题色切换
  • C语言中字符串函数的详细讲解
  • 【软考 程序流程图的测试方法】McCabe度量法计算环路复杂度
  • 无线信道的噪声与干扰
  • 恢复因 oh-my-zsh 安装导致丢失的 zsh 环境变量
  • Python自学笔记3 常见运算符
  • C语言:在 Win 10 上,gcc 如何编译 gtk 应用程序
  • 【VSCode】快捷键合集(持续更新~)
  • python3GUI--多功能WiFi网络工具箱 By:PyQt5(详细分享)
  • 如何根据竞价数据判断竞价强度,是否抢筹等
  • LLM-Based Agent综述及其框架学习(五)
  • FreeCAD源码分析: Transaction实现原理
  • 安全性(一):加密算法总结