当前位置: 首页 > news >正文 电容触摸按键PCB设计 news 2025/10/29 22:04:33 一、设计触摸按键原理图库 二、设计电容触摸按键的封装库 电容触摸按键其实就是一个没有锡膏层和阻焊层的焊盘,或者就是一小块铺铜区域 1、焊盘设计 设置大小为10mm的圆形,顶层的焊盘 设置阻焊扩展和助焊扩展的值为负值,这个值就是圆形直径的一半,如果是方形的话,就是长的一半 2、铺铜方式设计电容触摸按键 下面绘制PCB的时候使用 三、绘制原理图和PCB 1、使用焊盘制作的电容触摸按键 (1) 绘制原理图 (2) 绘制PCB 2、使用铺铜直接制作电容触摸按键 a、选择铺铜,可以选择圆形,或者矩形等都可以 直接铺铜 图中的方格就是铺铜出来的触摸按键 查看全文 http://www.dtcms.com/a/195979.html 相关文章: Python训练营打卡 Day28 一二维前缀和与差分 十二、Hive 函数 文件转Markdown工具有哪些 JavaScript入门【3】面向对象 【第一篇】 创建SpringBoot工程的四种方式 【以及好久没上号的闲聊】Unity记录8.1-地图-重构与优化 当硅基存在成为人性延伸的注脚:论情感科技重构社会联结的可能性 JVM 机制 【论文阅读】人脸修复(face restoration ) 不同先验代表算法整理 Adobe Illustrator学习备忘 单细胞转录组(4)Cell Ranger 项目管理学习-CSPM-4考试总结 vscode用python开发maya联动调试设置 Redis 数据类型与操作完全指南 开源语音-文本基础模型和全双工语音对话框架 Moshi 介绍 【Redis】List 列表 谈谈未来iOS越狱或巨魔是否会消失 Redis的Hot Key自动发现与处理方案?Redis大Key(Big Key)的优化策略?Redis内存碎片率高的原因及解决方案? 计算机网络(1)——概述 Redis——缓存雪崩、击穿、穿透 WSL 安装 Debian 12 后,如何安装图形界面 X11 ? 手撕四种常用设计模式(工厂,策略,代理,单例) sudo apt update是什么意思呢? STM32F10xx 参考手册 从零开始理解Jetty:轻量级Java服务器的入门指南 JavaScript入门【2】语法基础 MATLAB学习笔记(六):MATLAB数学建模 Redis Sentinel如何实现高可用? 机器学习——逻辑回归
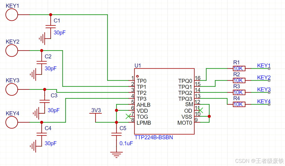
一、设计触摸按键原理图库 二、设计电容触摸按键的封装库 电容触摸按键其实就是一个没有锡膏层和阻焊层的焊盘,或者就是一小块铺铜区域 1、焊盘设计 设置大小为10mm的圆形,顶层的焊盘 设置阻焊扩展和助焊扩展的值为负值,这个值就是圆形直径的一半,如果是方形的话,就是长的一半 2、铺铜方式设计电容触摸按键 下面绘制PCB的时候使用 三、绘制原理图和PCB 1、使用焊盘制作的电容触摸按键 (1) 绘制原理图 (2) 绘制PCB 2、使用铺铜直接制作电容触摸按键 a、选择铺铜,可以选择圆形,或者矩形等都可以 直接铺铜 图中的方格就是铺铜出来的触摸按键