当前位置: 首页 > news >正文

项目管理进阶:全文解读企业IT系统全生命周期管理与运营平台建设方案【附全文阅读】

        本文介绍了《企业IT系统全生命周期管理与运营平台建设方案》的项目内容,包括项目背景、蓝图架构、核心业务流程、系统总体架构、解决方案等。
重点内容:
1. 项目背景:介绍企业IT系统全生命周期管理的重要性。
2. 蓝图架构:描述项目的整体架构设计。
3. 核心业务流程:详述项目的主要流程,如需求管理、任务管理、测试管理等。
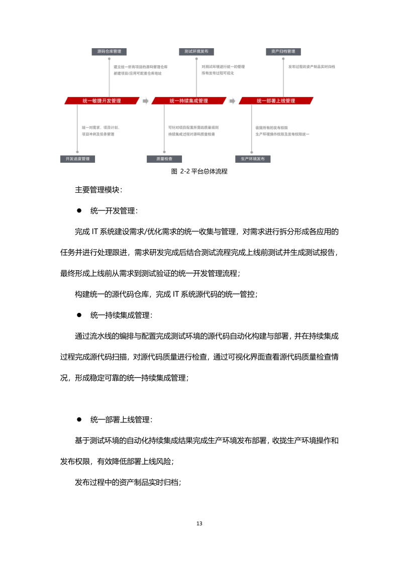
4. 系统总体架构:阐述系统的技术架构和组成模块。
5. 一阶段解决方案:介绍项目第一阶段的主要工作内容和成果,包括统一门户、需求任务管理、统一源代码管理等。
6. 二阶段解决方案:描述项目第二阶段的重点工作和目标,如项目立项管理、招投标管理等。
7. 项目实施方案:介绍项目的实施计划和步骤。

http://www.dtcms.com/a/195559.html

相关文章:

  • 广州附医华南医院MDT团队新技术赋能「睡眠障碍治疗」:告别单一、反复、不对症,实现精准快速起效!
  • [原创](计算机数学)(The Probability Lifesaver)(P10): 生日概率问题.
  • 力扣-78.子集
  • [CSS3]属性增强1
  • STM32CubeMX使用SG90舵机角度0-180°
  • TIP-2021《SRGAT: Single Image Super-Resolution With Graph Attention Network》
  • 逻辑复制环境删除订阅报错 replication slot does not exist
  • 记录一次vue项目页面内嵌iframe页面实现跨域上传和下载附件的功能
  • 如何为直播平台集成美颜SDK?美颜与美型功能的开发指南
  • 二叉树子树判断:从递归到迭代的全方位解析
  • 向量和矩阵范数
  • 对置式光电传感器市场报告:预计2031年全球市场销售额将攀升至 5.68 亿美元
  • querySelectorAll 和 getElementByClassName 的区别是啥
  • 数据预处理-数据清洗(缺失值、重复值、异常值)
  • MySQL——十一、主从复制
  • Unity 批量将图片从默认类型改为Sprite类型
  • 【Linux网络】详解应用层http协议
  • 基于大数据的租房信息可视化系统的设计与实现【源码+文档+部署】
  • 深度学习中的归一化:提升模型性能的关键因素
  • 城市综合管廊监测与维护一体化解决方案
  • C++运算符重载练习
  • 【python编程从入门到到实践】第十章 文件和异常
  • 遥感图像非法采矿矿区识别分割数据集labelme格式1818张3类别
  • 人脸表情识别检测数据集VOC+YOLO格式9400张8类别
  • linux环境下 安装svn并且创建svn版本库详细教程
  • python中元组的操作
  • 149.WEB渗透测试-MySQL基础(四)
  • 三轴云台之智能分析与识别技术篇
  • 蒟蒻编程日志
  • 腾讯云代码助手CodeBuddy使用体验