当前位置: 首页 > news >正文

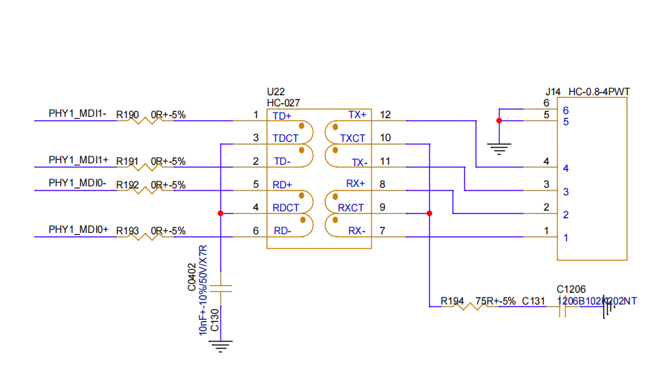
20250515让飞凌的OK3588-C的核心板在Linux R4下适配以太网RTL8211F-CG为4线百兆时的接线图

20250515让飞凌的OK3588-C的核心板在Linux R4下适配以太网RTL8211F-CG为4线百兆时的接线图
2025/5/15 20:19


缘起:以前做的网线找不到了,那就再来一条吧。
引脚定义要从头来过?还好找到了一条。
开干!
万用表一对/点,几乎时一一对应的。
这样就比较愉快了,做了4条线,其中一条线外发。

http://www.dtcms.com/a/192523.html

相关文章:

  • 微服务如何实现服务的高并发
  • JAVA单元测试、反射
  • 数据结构 -- 树形查找(一)二叉排序树
  • 乡村地区无人机医药配送路径规划与优化仿真
  • 当服务器出现宕机情况该怎么办?
  • 【Vue】CSS3实现关键帧动画
  • [C++面试] lambda面试点
  • IOS CSS3 right transformX 动画卡顿 回弹
  • Flink 运维监控与指标采集实战(Prometheus + Grafana 全流程)
  • mac安装cast
  • 函数专题1
  • Kaamel隐私合规洞察:Temu在韩被罚事件分析
  • RPC框架源码分析学习(二)
  • 什么是路由器环回接口?
  • 鸿蒙OSUniApp 开发的文件上传与下载功能#三方框架 #Uniapp
  • 高云FPGA-新增输出管脚约束
  • 如何检测网站是否支持IPv6?有哪些IPv6测试指标?
  • upload-labs靶场通关详解:第6-9关
  • 【歌曲结构】1:基于歌词的歌曲结构分析:高潮、钩子、双副歌
  • 开发日常中的抓包工具经验谈:Charles 抓包工具与其它选项对比
  • 基于大模型预测胃穿孔预测与围手术期管理系统技术方案
  • React 轻量级富文本编辑器推荐(中文版)
  • 【大模型面试每日一题】Day 19:如何设计自动化评估框架验证大模型的多步推理能力(如数学解题)?
  • 课程11. 计算机视觉、自编码器和生成对抗网络 (GAN)
  • Leetcode刷题 | Day63_图论08_拓扑排序
  • 国标GB28181视频平台EasyGBS助力智慧医院打造全方位视频监控联网服务体系
  • 【氮化镓】HfO2钝化优化GaN 器件性能
  • 傻子学编程之——数据库如何性能优化
  • VScode各文件转化为PDF的方法
  • 傻子学编程之——Java并发编程的问题与挑战