带直流音量控制的立体声音频功率放大器—D2668

D2668是一款单片集成电路,提供精确的直流音量控制,以及立体声桥接音频功率放大器,可在4Ω负载下输出2.6W(1.8W)功率,总谐波失真加噪声(THD+N)低于10%(1.0%)。其音量控制的衰减范围从20dB到-80dB,共32级步进。
D2668集成了去噪电路和热关断保护电路,可降低上电或关机时的瞬态噪声,并改善断电时的噪声问题,同时通过过温保护和短路保护防止芯片损坏。为简化音频系统设计,D2668将用于扬声器驱动的立体声桥接负载(BTL)模式和用于耳机驱动的立体声(SE)模式集成于单芯片中,两种模式可通过SE/BTL控制引脚信号轻松切换。
采用ESOP16封装。
主要特点
•低功耗:工作电流9mA(BTL模式)、4mA(SE模式),关断模式1uA;•低噪声:优化的去噪电路(Depop Circuitry),内置POP噪声抑制电路,消除开关机爆音;
•高集成度:无需外接耦合电容(BTL模式),减少PCB面积;
•灵活控制:通过直流电压直接调节音量,无需传统电位器,减少机械磨损和噪声干扰,适合数字化控制系统;通过设置SE/BTL引脚电压控制输出模式(立体声或者BTL输出);
•内置过热/过流保护,提升系统可靠性。
引脚信息

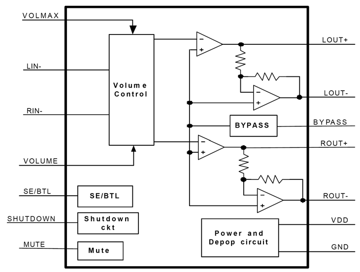
功能框图

基本参数

直流音量控制

通过施加到VOLUME输入引脚的直流电压控制D2668输出音量。D2668的音量控制由32步组成,控制输出范围从20dB到-80dB,每个增益步进对应一个特定的输入电压范围。为了最小化噪声对音量控制引脚的影响,从而影响所选增益级别,采用了滞回和时钟延迟。滞回量对应于步进宽度的一半。增益水平在BTL模式下每2dB一档,从20dB到-40dB,最后一个步骤是-80dB的静音模式。
典型应用

