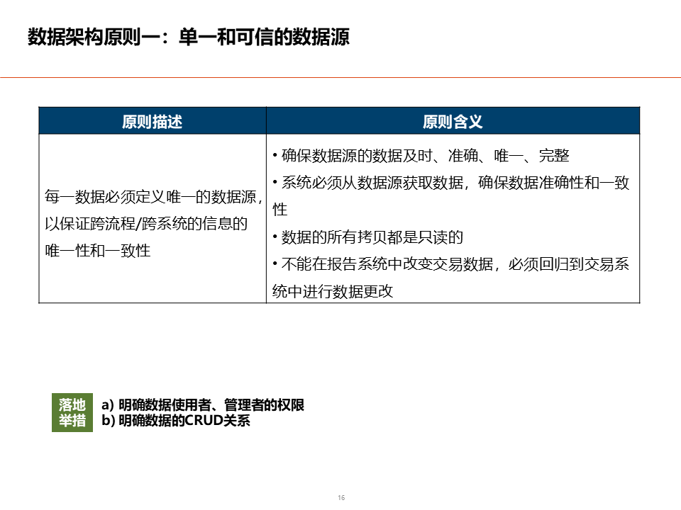
当前位置: 首页 > news >正文 架构进阶:74页数据架构设计总体规划方案【附全文阅读】 news 2025/10/31 11:06:29 本文讨论了数据资源规划在信息化战略规划中的重要性,详细阐述了数据资源规划的方法与过程,包括系统架构、业务能力模型、数据架构等。 文章指出,数据资源规划需要梳理企业级数据模型,明确数据分布和流向,建立统一的数据治理机制。通过细化数据资源规划,可以提高信息化战略规划的成效,支持企业业务的发展和转型。 重点内容: 1. 数据资源规划是信息化战略规划的重要组成部分。 2. 数据资源规划需要梳理企业级数据模型,明确数据分布和流向。 3. 建立统一的数据治理机制,提高数据整合能力。 4. 细化数据资源规划,支持企业业务发展和转型。 查看全文 http://www.dtcms.com/a/185019.html 相关文章: FastAPI实现JWT校验的完整指南 前端浏览器判断设备类型的方法 Babel 深度解析:现代 JavaScript 开发的桥梁 LangChain 使用指南与原理 滑动窗口:穿越数据的时光机 TypeScript 中的泛型工具详解 AI文字识别工具汇总 【Java学习日记36】:javabeen学生系统 [思维模式-28]:《本质思考力》-8- 两种相反的构建与解构系统的思维模式:①自顶向下的分解、牵引;②自底向上的堆叠、聚合 将PyQt5设计的程序打包成.exe文件 C35-数组和函数开发初见 DEEPPOLAR:通过深度学习发明非线性大核极坐标码(2) 从3秒到500ms:一套完整的慢SQL分析与优化的经验 英语听力口语词汇--2.宣传类 AVL树解析 NPDP.新产品开发职业认证知识体系NPDP.BOK 抽奖系统-基本-注册 元数据和主数据 2918. 数组的最小相等和 C++自学笔记 makefile 嵌入式学习笔记 - STM32 ADC,多重转换,内部参考电压, 数据指标和数据标签 STM32学习记录——点灯 栈Stack(附源码) linux kernel调度触发机制 Kubernetes基础(三十二):Worker节点启动全解析 深度解析大模型学习率:优化策略与挑战 Linux-Ext系列文件系统 【仿真】【具身智能仿真】Isaac Simlab云端部署(入门学习性价比最高的方式) 广东省省考备考(第八天5.11)—言语:片段阅读(每日一练)
本文讨论了数据资源规划在信息化战略规划中的重要性,详细阐述了数据资源规划的方法与过程,包括系统架构、业务能力模型、数据架构等。 文章指出,数据资源规划需要梳理企业级数据模型,明确数据分布和流向,建立统一的数据治理机制。通过细化数据资源规划,可以提高信息化战略规划的成效,支持企业业务的发展和转型。 重点内容: 1. 数据资源规划是信息化战略规划的重要组成部分。 2. 数据资源规划需要梳理企业级数据模型,明确数据分布和流向。 3. 建立统一的数据治理机制,提高数据整合能力。 4. 细化数据资源规划,支持企业业务发展和转型。