计算机网络笔记(二十一)——4.3IP层转发分组的过程
4.3.1基于终点的转发
基于终点的转发(Destination-Based Forwarding)是网络层中路由器根据数据包的目的IP地址选择转发路径的核心机制。其核心思想是:路由器通过查找转发表(路由表),找到与目标地址匹配的最佳路径,将数据包发送到对应的下一跳节点或接口。
一、核心原理
-
目的IP匹配
路由器提取数据包中的目标IP地址,在转发表中寻找匹配的条目,匹配规则基于最长前缀匹配(Longest Prefix Match),即选择子网掩码最长的路由条目。 -
转发表结构
路由器转发表通常包含以下字段:- 目的网络:目标网络的IP地址(如
192.168.1.0/24)。 - 下一跳地址:数据包应转发的下一跳路由器的IP地址。
- 接口:数据包应从哪个物理接口发送。
- 目的网络:目标网络的IP地址(如
| 目的网络 | 子网掩码 | 下一跳地址 | 接口 |
|---|---|---|---|
| 10.0.0.0 | 255.0.0.0 | - | eth0 |
| 192.168.1.0 | 255.255.255.0 | 10.0.0.1 | eth1 |
-
转发步骤
路由器按以下流程处理数据包:1. 接收数据包 → 2. 提取目的IP → 3. 查找转发表 → 4. 最长前缀匹配 → 5. 转发到下一跳或接口
二、关键流程详解
1. 数据包到达路由器

2. 最长前缀匹配示例
假设转发表如下:
| 目的网络 | 子网掩码 | 下一跳地址 |
|---|---|---|
| 192.168.0.0 | 255.255.0.0 | 10.0.0.2 |
| 192.168.1.0 | 255.255.255.0 | 10.0.0.5 |
- 如果目标IP是
192.168.1.5,匹配第二条(掩码更长:/24 > /16)→ 转发到10.0.0.5。 - 如果目标IP是
192.168.2.10,只能匹配第一条 → 转发到10.0.0.2。
三、实际转发过程
以目标IP 192.168.1.100 为例:
- 转发查询
路由器查表找到最佳匹配条目。 - 处理下一跳
- 若下一跳是直连接口(如直连网络
192.168.1.0/24),路由器通过ARP获取目的主机的MAC地址,直接发送。 - 若下一跳是另一路由器(如
10.0.0.5),路由器通过ARP获取下一跳的MAC地址,封装数据帧后转发。
- 若下一跳是直连接口(如直连网络
四、与其他机制对比
| 特性 | 基于终点的转发 | 源路由(Source Routing) |
|---|---|---|
| 决策依据 | 目的IP地址 | 源IP地址或手动指定路径 |
| 灵活性 | 较低(依赖路由表) | 高(可指定路径) |
| 适用场景 | 常规互联网路由 | 特殊网络调试或私有网络 |
五、注意事项
- 路由聚合:
通过合并多个子网路由为更大前缀(如192.168.0.0/16),减少转发表条目,但可能牺牲精确性。 - 默认路由:
当无匹配条目时,数据包转发到默认网关(默认路由条目0.0.0.0/0)。 - ARP交互:
路由器可能需要通过ARP查询下一跳的MAC地址,之后再封装以太网帧。
通过上述机制,路由器能够高效决定数据包的传输路径,确保其在复杂网络中正确送达目的地。
4.3.2最长前缀匹配
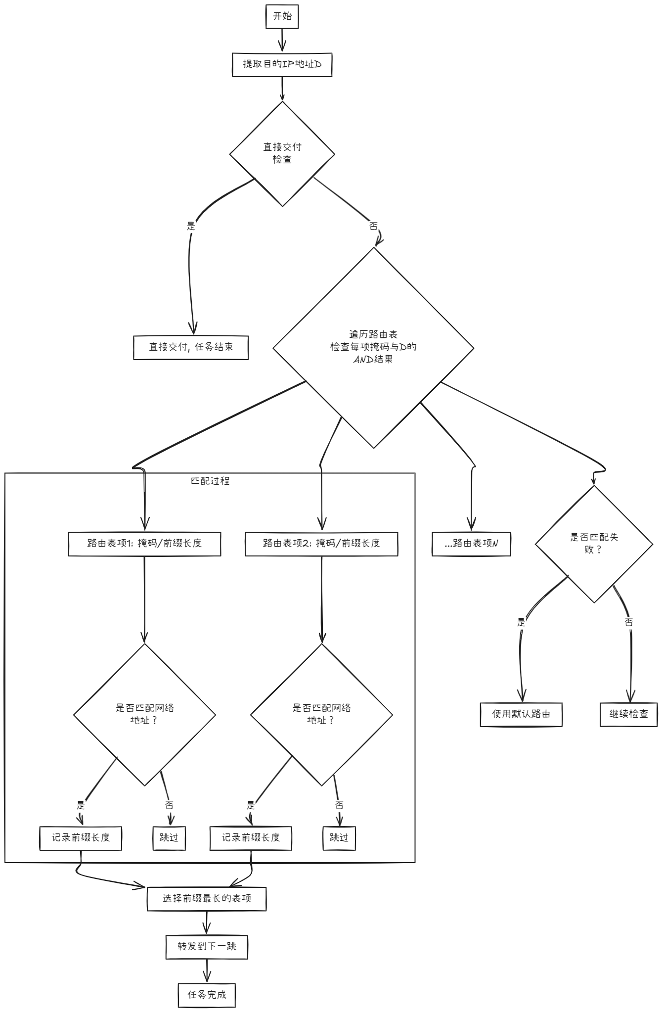
最长前缀匹配(Longest Prefix Matching)是路由器转发数据包时确定下一跳的核心机制
核心原理
- 目的:在路由表中找到与目标IP地址最精确匹配的网络前缀。
- 匹配规则:选择子网掩码长度最长的路由条目(即范围最小的网络)。
- 流程:
- 提取目的IP:从数据包头中提取目标IP地址(如
192.168.1.5)。 - 遍历路由表:逐条比对目标IP与路由表项的网络地址。
- 逐条匹配:用子网掩码与目标IP按位
AND操作,若结果匹配该条目网络地址,则记录前缀长度。 - 选择最优:选出前缀长度最大的路由条目。
- 提取目的IP:从数据包头中提取目标IP地址(如
流程图

详细解释与示例
1. 路由表结构
路由表条目通常包含:
- 目的网络地址(如
192.168.1.0) - 子网掩码/前缀长度(如
/24对应255.255.255.0) - 下一跳地址(或直接接口)
2. 匹配过程
-
目标IP:
192.168.1.5 -
路由表举例:
| 目的网络 | 前缀长度 | 下一跳 |
|---|---|---|
| 192.168.0.0 | /16 | 10.0.0.1 |
| 192.168.1.0 | /24 | 192.168.1.1 |
- 计算匹配值:
- 对
/24条目:192.168.1.5 AND 255.255.255.0 = 192.168.1.0(匹配)。 - 对
/16条目:192.168.1.5 AND 255.255.0.0 = 192.168.0.0(不匹配)。
- 对
- 选择最优:选择更精确的
/24条目。
3. 关键特性
- 最长前缀优先:更小的网络范围优先,避免错误广播。
- 无匹配时:使用默认路由(
0.0.0.0/0)或报错。
实际应用优化
- Trie树:高效存储和查询前缀(逐位比对)。
- TCAM芯片:硬件加速,一次比对所有表项。
总结:最长前缀匹配通过选择最精确的路由条目,确保数据高效、准确地到达目标网络,是路由转发的核心逻辑。
4.3.3使用二叉线索查找转发表
转发表是路由器用于确定数据包转发路径的核心数据结构。在IPv4/IPv6网络中,通过二叉线索(Binary Trie) 数据结构可以实现高效的最长前缀匹配。
一、二叉线索基本原理
1. 核心概念
- 前缀匹配:根据目的IP地址的二进制位逐位匹配路由前缀
- 二叉线索结构:
- 每个节点表示一个二进制位(0或1)
- 左子树代表当前位为0的路径
- 右子树代表当前位为1的路径
- 叶子节点存储转发表的具体条目
2. 节点结构
节点类型:
- 内部节点:仅包含左右子指针
- 叶子节点:包含IP前缀和对应的下一跳信息
二、二叉线索查找算法
1. 标准查找流程
输入:目标IP地址(二进制)
输出:最长匹配路由条目步骤:
1. 从根节点开始遍历
2. 逐位检查二进制值:- 当前位=0 → 进入左子树- 当前位=1 → 进入右子树
3. 记录最长匹配的叶子节点
4. 当无法继续时,返回最近的有效路由
2. 示例查找192.168.1.5

三、实现优化方法
1. 路径压缩
- 空指针优化:跳过连续的单一分支路径
- 多bit分组:每次检查多个位(例如4-bit Trie)
2. 性能对比
| 方法 | 时间复杂度 | 内存使用 | 优势场景 |
|---|---|---|---|
| 线性查找 | O(n) | 低 | 小型路由表 |
| 普通二叉线索 | O(32) | 中 | 中型网络 |
| 压缩Trie | O(10-15) | 较高 | 大型骨干网 |
四、核心代码逻辑示例(伪代码)
class TrieNode:def __init__(self):self.left = None # 0分支self.right = None # 1分支self.route_entry = None # 叶节点存储实际路由def insert(root, prefix, mask_length, entry):current = rootfor i in range(mask_length)):bit = (prefix >> (31 - i)) & 0x1if bit == 0:if not current.left:current.left = TrieNode()current = current.leftelse:if not current.right:current.right = TrieNode()current = current.rightcurrent.route_entry = entrydef lookup(root, ip):current = rootbest_match = Nonefor i in range(32):bit = (ip >> (31 - i)) & 0x1if bit == 0:current = current.leftelse:current = current.rightif not current:breakif current.route_entry:best_match = current.route_entryreturn best_match
五、典型应用场景
- 传统路由器硬件加速:ASIC中实现快速查表
- 软件定义网络(SDN):控制平面维护逻辑Trie结构
- IPv6地址处理:需要处理128位地址的特殊优化
通过二叉线索结构,可以在对数时间内高效完成路由查找,广泛应用于各类网络设备!
