数字电子技术基础(五十六)——JK触发器
目录
1 JK触发器
2 使用Digital软件来绘制JK触发器
1 JK触发器
对于D触发器来说,其功能是过于简单了,D触发器只有置0和置1的操作,而JK触发器相对于D触发器处理原来的保持、置位和复位的操作,还增加了翻转操作。JK触发器通过优化SR触发器的输入逻辑,允许在J=K=1发生翻转,而不是进入不确定状态。
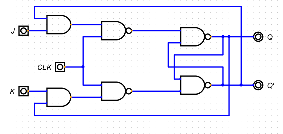
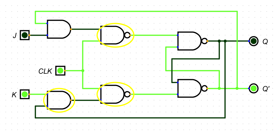
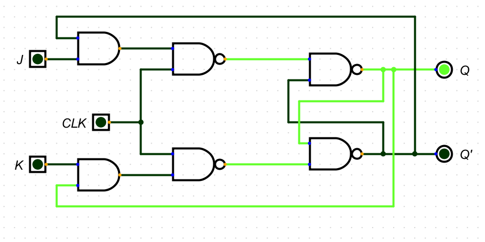
JK触发器的电路图如下所示:
基于原来的电平触发SR触发器改进的JK触发器,原来输入端S、R分别为和
所代替,因此输入端S、R和输入端J、K的关系如下所示:
当CLK=1时,JK触发器的输出如下所示:
对于上面的电路图,当输入端CLK为0的时候,与D触发器类似,输入端J和K为任何值都不会使输出端发生改变。当CLK=1、J=K=0时,无论Q为何值输出都保持不变;当CLK=1、J=0、K=1时,无论Q为何值输出都为0;当CLK=1、J=1、K=0时,无论Q为何值输出都为1;当CLK=1、J=0、K=1时,无论Q为何值输出均为翻转情况,即如果Q=1,则Q*=0,如果Q=0,则Q*=1。
总结:
- 当CLK=0时,此时Q和Q*保持不变。
- 当CLK=1、J=0、K=0时,Q和Q*保持不变。
- 当CLK=1、J=0、K=1时,输出均为0(即置“0”)。
- 当CLK=1、J=1、K=0时,输出均为1(即复位)。
- 当CLK=1、J=1、K=1时,输出相对于Q发生了翻转。
JK触发器的图形符号如下所示:
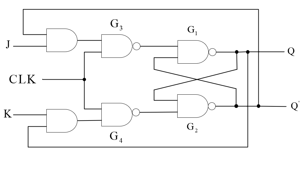
对于JK触发器的特性表如下所示:
通过上图可以通过转换过程推断输入端J和K的状态,如下所示:
状态转换图如下所示:
2 使用Digital软件来绘制JK触发器
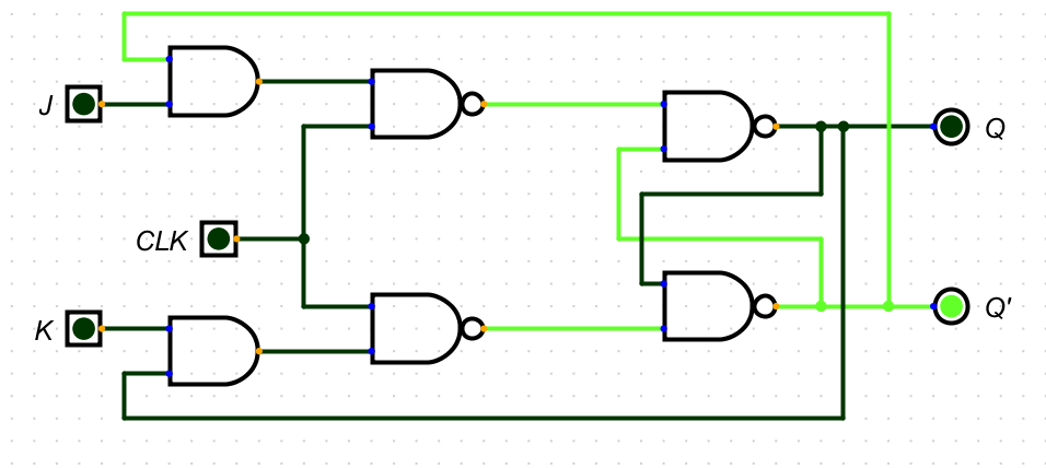
使用Digital软件来绘制JK触发器,电路如下所示:
下面开始运行该电路,当CLK=1、J=1时,电路输出情况如下所示:
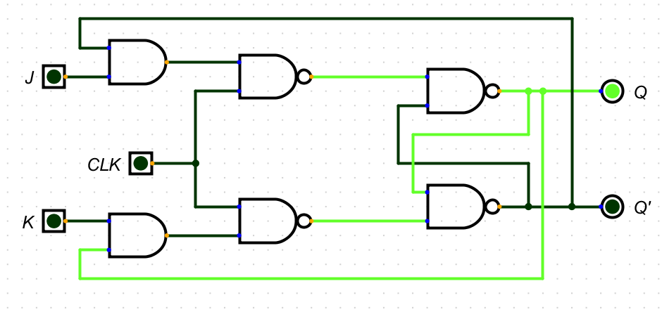
可以看到输出结果为Q=1,Q'=1。此时将电路设计为单步设计(单步设计是一种逐步执行、调试和验证数字电路 的方法,通常用于仿真工具。它允许用户手动控制仿真进程,一次只执行一个步骤,以便观察信号如何传播,从而更精准地分析电路行为),点击Digital上面的仿真选项,然后在仿真选项栏中选择单门仿真选项栏,点击仿真选项栏之后,此时Q=1、Q'=0,将输入端CLK、J和K全部设置为高电平:
使用单步模式运行该电路,结果如下所示:
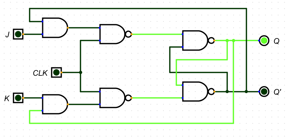
可以看到输出结果发生了翻转。此时将输入端K、CLK设置为高电平:
使用单步模式运行该电路,结果如下所示:
可以看到输入结果没有发生改变。此时再将输入端CLK、J和K全部设置为高电平:
使用单步模式运行该电路:
可以看到输出结果发生了翻转。接下来将CLK接高电平,输入信号J和K接低电平:
结果如下所示:
可以看到结果没有发生改变。如果将输入端CLK接低电平,而输入端J和K接高电平:
可以看到输出结果没有发生改变。
