看图建模实战训练案例(上)
文章目录
- 作业一(装饰螺纹线与近端锥孔)
- 作业二
- 作业三
- 作业四(旋转)
点击此处可下载案例模型
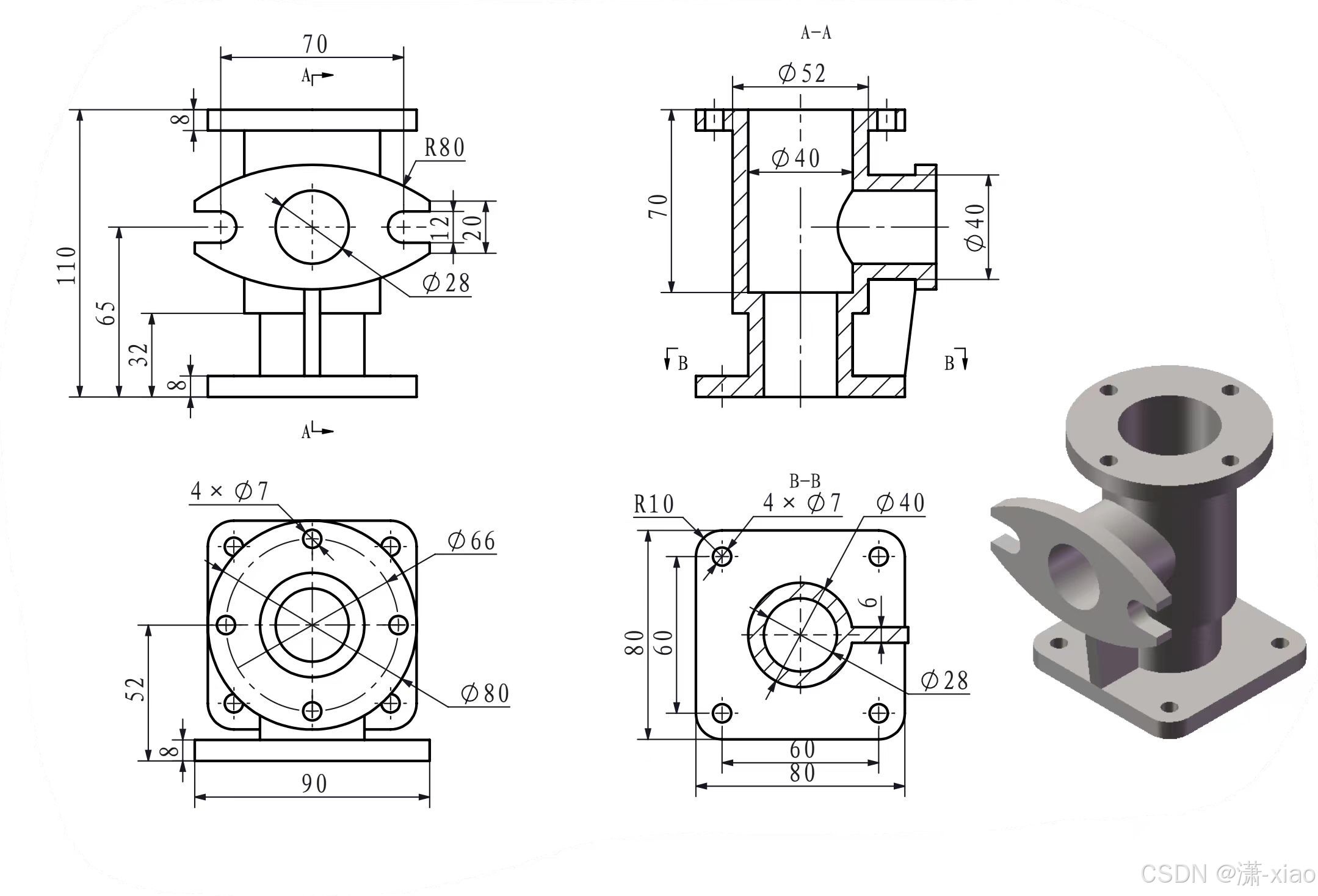
作业一(装饰螺纹线与近端锥孔)
分成四部分去建模,第一部分是圆柱孔,第二部分是圆柱上面凸出来的槽,第三部分是连着圆柱的板,第四部分是筋

第一部分前视基准面画草图,两侧对称拉伸,确保对称轴在图形的几何中心处

第二部分去创建基准面,在基准面上画草图,成型到面,再去打螺纹孔

反正是在基准面画槽草图拉伸(
成型到圆柱面),这里要特别注意,2 X M10 它们两个是个螺纹孔,用圆做拉伸切除是打不出螺纹孔的,这个孔规格是在异形孔向导中

这里要提到的一点是,实际建模我们用的是装饰螺纹线去出工程图,不是真正的画螺纹线去切出螺纹来,这点非常的重要!!!
你画螺纹线去切除螺纹,真正出工程图的时候是不会显示出螺纹线的

第三部分画连着圆柱的板,也是前视基准面画草图,分两次两侧拉伸,再去做圆角等局部特征。这里要注意一个特征,它不是直孔(它是近端锥孔),不要直接拉伸切除

第三部分总的来说就这个近端锥孔有点麻烦,感觉还是遇到的比较少

第四部分直接前视基准面画根线就可以用筋命令去做,这个圆角可以最后做

最终模型

作业二
这里我的思路是:第一部分先画下面的底板,第二部分画上面的那个圆柱环,第三部分画这俩部分的连接部分

第一部分直接上视基准面画草图拉伸即可(打孔可以直接在草图中画圆,也可以等拉伸板后用孔命令去打孔)

第二部分创建基准面去画草图拉伸(要去创建基准面得先前视基准面画草图,为基准面的建立创造条件)

分两次拉伸圆柱环

第三部分我的第一想法是:先前视基准面画草图两侧对称拉伸下面的部分,再用筋命令去做上面的部分

用筋命令去做要特别注意
只能是一个实体

最终模型

作业三
这里我的思路是:分成两个部分,第一部分是右边那个,从上到下依次拉伸,第二部分是左边的两个小部分

第一部分的底板先做好

这个圆柱孔的直径大小得与
B-B剖视图与A-A一起看,这里面的圆是贯穿的(A-A剖视图)

这里要特别注意以上个圆柱环顶面去画草图时,
这里要用到方向2

这里可以用到剖视去观察是否画对,与
A-A剖视图比较一下

最后去做圆柱环结束第一部分

第二部分可以通过俯视图去看那左边圆柱面的高度,这里无需再去创建基准面,直接以底板左侧为基准面,用两个方向去拉伸,这个圆柱孔最后再拉伸切除,因为还要在圆柱面上画个槽

这样就可以在这个圆柱面上画草图,进行拉伸,最后在去做孔的拉伸切除

成形到面拉伸切除

用筋命令确保只有一个实体

以前视基准面画根线(画草图),直接用筋命令去做

最终模型

作业四(旋转)
这一题是旋转的主场,第一部分是旋转去生成主体,第二部分做旋转切除,第三部分是做三角形部分

第一部分前视基准面画草图,再旋转

旋转生成主体

第二部分直接前视基准面画草图,旋转切除

它的剖视图

第三部分以左圆柱顶面为基准面画草图,等距拉伸

最终模型(只用了三步)

