硬件工程师面试常见问题(13)
第六十一问:电压跟随器问题(有待改进)
电压跟随器主要用途在哪里?
答:电压跟随器主要用途:一般用于多级放大电路的输入入级、输出级,也可连接两电路,起缓冲作用。
电压跟随器电路连接图:

电路设计要考虑的因素:
- 运放选择:选高输入阻抗、低输出阻抗、低失调电压的运放,确保信号跟随精度。
- 输入输出阻抗:输入阻抗越高越好(减少对信号源负载),输出阻抗越低越好(增强带载能力)。
- 跟随精度:关注运放的失调电压、失调电流和共模抑制比(CMRR),降低静态误差和噪声干扰。
- 带宽与转换速率:根据信号频率范围,确保运放带宽和转换速率足够,避免高频失真。
- 电源与去耦:稳定电源供电,加去耦电容滤除高频噪声,提升电路稳定性。
- 负载匹配:确认运放最大输出电流能否驱动负载,避免过载导致输出异常。
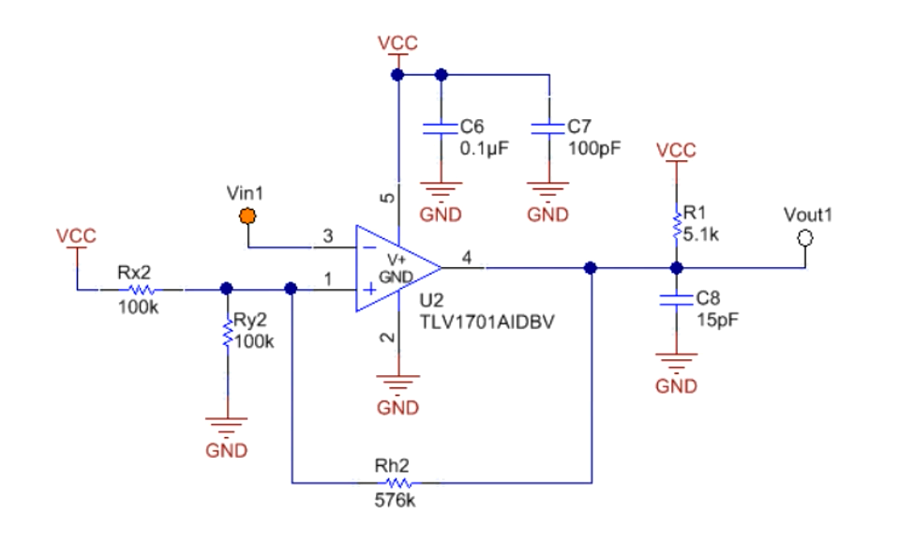
第六十二问:运放做比较器问题
具体问题:简述电路功能,画出输入输出图?已知:VCC=5V;VIN=00---5V三角波

(1)如果没有迟滞电阻Rh2,那么该比较器工作原理为小于2.5V输出为5V,大于2.5V输出为0V;
(2)有迟滞电压Rh2后,计算VH和VL;
当Vin输入小于迟滞电压VH时等效电路为:
计算得VH为2.7V

当Vin输入大于迟滞电压VL时等效电压就是上图迟滞电阻与上面电阻并联改成与下面的电阻并联;
计算得2.4V;
注:迟滞电阻的作用就是防止抖动电压影响信号的传递;
第六十三问:运放压摆率问题
压摆率:将一个信号(输入到运放的输入端,从运放的输出端测得输出信号的最大变化速度;反映的是一个运算放大器在速度方面的指标,表示运放对信号变化速度的适应能力,是衡量运放在大幅度信号作用时工作速度的参数。
如图:

单位一般是多少时间变化多少V;
注:这个参数常和增益带宽积一起考虑,增益带宽积表示一个周期要用的最大的时间值;
比如一个周期40ms(与型号的频率有关),但是压摆率爬一个周期要50ms,这样设计就出问题了;
第六十四问:运放轨到轨问题(有待改进)

第六十五问:运放输入失调电压
概念:为了使运放的输出电压等于0,必需在运放两个输入靖端加一个小的电压。这个需要加的小电压即为输入失调电压 Vos。
为什么需要失调电压:因为当输入两边电压相同时,运放输出不能时零,会有电压,这个电压就是误差电压,所以需要失调电压去平衡。
注:失调电压大小会受到温度的影响,所以设计时要注意。
