数据结构的基本概念以及算法的基本内容
1. 数据结构的重要性
-  数据结构与算法的关系:数据结构是算法的基础,算法是数据结构的操作逻辑。 
2. 基本概念与术语
-  数据:描述客观事物的符号,是计算机操作的基本单位(如数值、字符、图像等)。 
-  数据元素:组成数据的基本单位(如学生信息表中的一条记录)。 
-  数据项:数据元素的组成部分(如学生信息中的学号、姓名)。 
-  数据对象:性质相同的数据元素集合(如所有学生的学号集合)。  
3. 逻辑结构与物理结构
-  逻辑结构: -  集合结构:元素间无明确关系。 
 
-  

-  线性结构:元素间是一对一关系(如数组、链表)。 

-  树形结构:元素间是一对多关系(如家谱树)。 

-  图形结构:元素间是多对多关系(如社交网络)。 

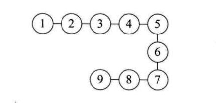
- 注意两点 - 将每一个数据元素看做一个结点,用圆圈表示
- 元素之间的逻辑关系用结点之间的连线表示,如果这个关系是有方向的,那么用带箭头的连线表示
 
-  物理结构: -  顺序存储:元素在内存中连续存放(如数组),支持随机访问。 
 
-  

-  链式存储:元素通过指针链接(如链表),支持动态扩展。 

4. 抽象数据类型(ADT)
-  定义:数学模型及其操作的集合,与具体实现无关。 
-  描述方式: ADT 抽象数据类型名 Data数据元素及其逻辑关系定义 Operation操作1:初始条件与结果描述操作2:... endADT
-  意义:封装数据与操作,简化复杂问题的建模。 
5. 算法定义与特性
-  定义:解决特定问题的有限步骤描述,体现为指令的有序序列。 
-  五大特性: -  输入:零或多个输入。 
-  输出:至少一个输出。 
-  有穷性:执行步骤有限。 
-  确定性:每步含义明确,无二义性。 
-  可行性:操作可通过基本运算实现。 
 
-  
6. 算法设计要求
-  正确性:对合法输入产生正确结果。 
-  可读性:代码清晰易理解。 
-  健壮性:对非法输入有处理能力。 
-  高效性:时间与空间复杂度低。 
7. 算法效率分析
-  时间复杂度:衡量算法执行时间随输入规模增长的趋势。 -  大O表示法: -  用常数1取代运行时间中的所有加法常数。 
-  只保留最高阶项。 
-  去除最高阶项的系数。 
 
-  
-  常见复杂度: -  O(1):常数阶(如数组访问)。 
-  #include <stdio.h>// 直接访问数组的第三个元素(时间复杂度固定为 O(1)) int access_third_element(int arr[], int size) {if (size < 3) return -1; // 边界检查return arr[2]; // 直接访问索引为2的元素 }int main() {int arr[] = {10, 20, 30, 40, 50};int size = sizeof(arr) / sizeof(arr[0]);printf("第三个元素: %d\n", access_third_element(arr, size)); // 输出 30return 0; }
-  O(n):线性阶(如遍历数组)。 
-  #include <stdio.h>// 遍历数组并打印所有元素(时间复杂度为 O(n)) void print_all_elements(int arr[], int size) {for (int i = 0; i < size; i++) {printf("%d ", arr[i]);}printf("\n"); }int main() {int arr[] = {1, 2, 3, 4, 5};int size = sizeof(arr) / sizeof(arr[0]);print_all_elements(arr, size); // 输出 1 2 3 4 5return 0; }
-  O(n²):平方阶(如双重循环)。 
-  #include <stdio.h>// 双重循环遍历二维数组(时间复杂度为 O(n²)) void print_all_pairs(int arr[], int size) {for (int i = 0; i < size; i++) {for (int j = 0; j < size; j++) {printf("(%d, %d) ", arr[i], arr[j]);}printf("\n");} }int main() {int arr[] = {1, 2, 3};int size = sizeof(arr) / sizeof(arr[0]);print_all_pairs(arr, size); // 输出所有元素对return 0; }
-  O(log n):对数阶(如二分查找)。 
-  #include <stdio.h>// 二分查找(时间复杂度为 O(log n),数组必须有序) int binary_search(int arr[], int size, int target) {int left = 0, right = size - 1;while (left <= right) {int mid = left + (right - left) / 2;if (arr[mid] == target) return mid; // 找到目标if (arr[mid] < target) left = mid + 1; // 右半部分else right = mid - 1; // 左半部分}return -1; // 未找到 }int main() {int arr[] = {2, 5, 8, 12, 16, 23, 38, 45};int size = sizeof(arr) / sizeof(arr[0]);int target = 16;int index = binary_search(arr, size, target);if (index != -1) {printf("元素 %d 的索引是 %d\n", target, index); // 输出 4} else {printf("元素不存在\n");}return 0; }
 
-  
 
-  
-  空间复杂度:算法所需存储空间的量度(如递归调用栈的深度)。 
8. 实例对比
-  高斯求和: -  暴力累加(O(n)) vs. 公式计算(O(1))。 
-  #include <stdio.h>// 暴力循环累加 int gauss_sum_loop(int n) {int sum = 0;for (int i = 1; i <= n; i++) {sum += i;}return sum; }// 数学公式直接计算(时间复杂度 O(1)) int gauss_sum_formula(int n) {return n * (n + 1) / 2; }int main() {int n = 100;printf("暴力累加结果: %d\n", gauss_sum_loop(n)); // 输出 5050printf("公式计算结果: %d\n", gauss_sum_formula(n)); // 输出 5050return 0; }
 
-  
-  递归与迭代: -  斐波那契数列的递归实现(O(2ⁿ)) vs. 迭代实现(O(n))。 
-  #include <stdio.h>// 递归实现(效率低) int fibonacci_recursive(int n) {if (n <= 1) {return n; // 终止条件:F(0)=0, F(1)=1}return fibonacci_recursive(n - 1) + fibonacci_recursive(n - 2); }// 迭代实现(时间复杂度 O(n),空间复杂度 O(1)) int fibonacci_iterative(int n) {if (n <= 1) return n;int a = 0, b = 1, temp;for (int i = 2; i <= n; i++) {temp = a + b;a = b;b = temp;}return b; }int main() {int n = 10;printf("递归结果(F(10)): %d\n", fibonacci_recursive(n)); // 输出 55printf("迭代结果(F(10)): %d\n", fibonacci_iterative(n)); // 输出 55return 0; }
 
-  
