从架构原理到落地实践:Apache SeaTunnel×Cloudberry数据集成全解读

在数据驱动的数字时代,企业正面临前所未有的数据增长与系统复杂性。数据分布在不同系统、格式与平台中,导致“信息孤岛”问题日益严重。打破这些孤岛,实现数据的高效整合与共享,成为推动企业智能决策与业务创新的关键。而 Apache SeaTunnel 正是在这样的需求下崭露头角,它以简洁的使用方式、强大的插件能力以及对异构系统的良好支持,逐步成为开源数据集成领域的重要力量。
本文将从数据集成的挑战谈起,深入解析 SeaTunnel 的设计理念与架构演进,并结合其在 Cloudberry 数据库中的实际集成应用,探讨未来面向高性能场景的扩展方向。
点击观看直播回放
数据集成的核心价值
企业在发展过程中往往形成多个自成体系的 IT 子系统,每个系统使用不同的数据库、消息中间件或存储引擎,构成了复杂的异构环境。这种数据割裂不仅增加了系统间集成的难度,也阻碍了数据的高效利用。
数据集成技术正是连接这些系统的桥梁。通过将不同来源、格式、粒度的数据进行统一抽象、清洗与同步,企业能够实现数据的集中管理和多维分析,从而释放数据资产的真正价值。


SeaTunnel:面向大规模异构同步的统一平台
Apache SeaTunnel 是一个分布式、高性能、插件化的数据集成平台,支持海量数据的批处理与流处理场景,适用于各种异构数据源之间的数据同步任务。平台由中国开发者主导并捐赠至 Apache 基金会,其命名源于《三体》中无坚不摧的“水滴”,寓意其在复杂场景下仍能高效运行。

SeaTunnel 的核心能力包括:
- 批流一体:统一的数据处理模型;
- 多引擎兼容:支持 Spark、Flink 以及自研 Zeta 引擎;
- 丰富的连接器生态:支持 100+ 数据源,包括数据库、文件系统、消息队列与数据湖;
- 插件化架构:通过 SPI 动态加载插件,扩展性强;
- 轻量化部署:自研引擎减少对外部依赖;
- 原生 CDC 支持:适配实时变更数据同步需求。
架构理念与技术原理解析
SeaTunnel 的架构设计遵循“控制反转(IoC)”和“依赖注入(DI)”原则,将核心流程抽象为三大组件:
Source → Transform → Sink

每一个组件都通过插件形式实现,平台通过 Java SPI 机制在运行时动态注册与管理插件。数据处理流程被高度模块化,使用户能够自由组合任务逻辑,快速构建复杂的数据集成流程。
在SeaTunnel 架构体系中,由于背靠Spark和Flink两大分布式计算框架,框架已经为我们做好了数据源抽象的工作,Flink的DataStream、Spark的DataFrame已经是对接入数据源的高度抽象,在此基础上我们只需要在插件中处理这些数据抽象即可,同时借助于Flink和Spark提供的SQL接口,还可以将每一次处理完的数据注册成表,方便用SQL进行处理,减少代码的开发量;在最新SeaTunnel的架构中,SeaTunnel做了自己的类型抽象,实现了与引擎解耦的目的。
SeaTunnel 的架构也经历了 V1 到 V2 的重要演进:

架构升级后的Apache SeaTunnel具有了新的特性,不仅支持多个版本的Flink引擎,完美支持Flink的Checkpoint流程,还支持Spark微批处理模式及其聚合提交特性,V2 架构还引入了自研 Zeta 引擎与独立类型系统,实现了执行逻辑与引擎解耦,插件一次开发即可适配多种引擎,为那些没有大数据生态的企业或追求数据同步最佳体验的用户提供可选方案。在此基础上,Apache SeaTunnel实现了高吞吐、低延迟和精确性,性能得到大幅提升。

数据集成原理
数据集成的原理可以通过下面几个方面来分析。
从配置到运行:任务调度与执行机制
SeaTunnel 的任务执行流程具备良好的可控性与容错性。
- 数据传输的整体流程:
- 从配置文件或 Web 等方式获取任务参数;
- 通过参数从 Catalog 中解析得到 Table Schema、Option 等信息;
- 以 SPI 方式拉起 SeaTunnel 的 Connector,并注入 Table 信息等;
- 将 SeaTunnel 的 Connector 翻译为引擎内部的 Connector;
- 通过Source-Transform-Sink完成任务的执行;

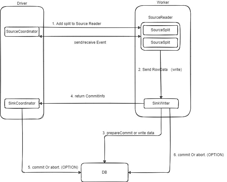
- 数据传输运行流程:
- SourceCoordinator 负责发现Split以及协调SourceReader;
- SourceReader进行数据的实际读取,将数据发送到Transfrom转换后流转到SinkWriter;
- SinkWriter进行数据的实际写入,或者预提交后将提交信息发送给SinkCoordinator ;
- SinkAggregatedCommitter 负责协调SinkWriter,进行正式提交或触发中止;
- SinkWriter进行最终的提交或中止。

该机制在执行任务的同时,确保了事务一致性、数据可靠性和系统的横向扩展能力。
并发性能保障:智能分片策略
在数据量巨大的场景下,任务并行执行能力成为关键。SeaTunnel 针对不同类型的数据字段,设计了两种高效的分片算法:
固定分片(FixedChunkSplitter)
FixedChunkSplitter采用预定义的方式生成数据分片,具有简单直观的特点:
-
范围确定
- 获取分片列的最小值(min)和最大值(max)
- 计算数据总范围(range = max - min)
-
分片计算
- 根据配置的分片数量(numPartitions)计算固定步长(step = range / numPartitions)
- 每个分片的范围为: [min + step i, min + step (i+1)),其中i为分片索引
-
边界处理
- 为最后一个分片特殊处理,确保包含上边界值
- 处理可能的数值溢出问题
-
空值处理
- 对NULL值进行专门处理,确保完整性

适用于数据分布均匀、字段类型简单的场景。通过获取字段范围并按固定步长划分区间。
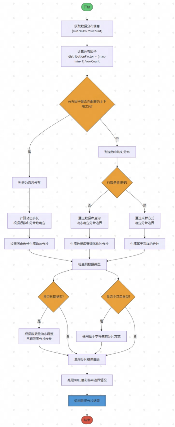
动态分片(DynamicChunkSplitter)
DynamicChunkSplitter采用了智能分片算法,根据数据分布情况自适应生成合理的分片,主要步骤:
-
数据分布评估
- 计算分布因子(distributionFactor = (max - min + 1) / rowCount)
- 判断数据是否均匀分布(分布因子在配置的上下限之间)
-
分片生成策略
- 均匀分布数据:按照动态计算的步长均匀切分
- 非均匀分布数据:
-行数不是很多时,通过数据库查询动态确定每个分片的边界
-行数很多时,通过采样的方式确定分片边界
-
特殊类型处理
- 对日期类型列的专门优化处理,根据数据量大小动态调整日期范围分片步长
- 对于字符串类型,可以使用基于字符集的分片方式

通过采样与分布评估动态划分边界,适配数据倾斜或大表情况。
分片策略对比
这两种分片策略各有优劣:

- 数据传输数据采样原理:
在Apache SeaTunnel中,数据传输采样遵循一定的原理,具体参考下图:

字符型字段切片
在处理分布均匀的字符型字段时,传统的切分方式通常采用基于数据库的逐步 LIMIT 查询或对字段值进行哈希取模,但使用LIMIT逐步生成分片在大数据环境下效率极低;而采用哈希取模方式虽能快速生成分片,然而在实际数据读取时往往无法利用索引优势,导致查询性能下降。
为提升性能,SeaTunnel 引入了一种基于字符集编码的字符串切分算法。其核心思路是:将字符串按照字符集的顺序映射为整数区间,利用数值切分算法进行均匀分片,随后再将数值还原为对应的字符串。通过这种“字符编码→数值切分→字符解码”的方式,既保留了分片的均匀性,又显著提升了大规模数据处理的效率。

字符串切分算法的核心在于将字符型字段转换为可参与数值运算的形式,从而实现高效且均匀的分片。具体流程包括:首先通过排序 SQL 获取目标字段的字符集顺序,并计算字符集大小(charsetSize);接着,将字段的最小值(MIN)和最大值(MAX)编码为 charsetSize 进制数,再转换为十进制表示;随后,在这个十进制区间上应用标准数值切分算法,划分出若干子区间;最后,将这些十进制分界点重新转换为 charsetSize 进制,并按照字符集顺序还原为字符串,从而得到划分均匀的字符串范围。这种方式有效解决了传统字符串切分精度低、效率差的问题。

基于字符集编码方式实现高效切片,适合 ASCII 可见字符范围内的字段,并要求用户选择的切分字段在数据分布上是均匀的,这样能够在保证精度的同时提升并发度。
Cloudberry集成实践:JDBC模式下的高效兼容
Cloudberry 是兼容 PostgreSQL 的分布式数据库,SeaTunnel 通过继承 PostgreSQL 插件,使用 JDBC 驱动实现无缝集成。连接器设计采用了优雅的复用策略,直接继承 PostgreSQL 连接器的所有核心逻辑,包括连接管理、数据读写机制。
这种设计不仅大幅降低了开发成本,用户能够像操作 PostgreSQL 一样无缝地与 Cloudberry 数据库交互。

用户仅需配置如下关键参数,即可实现并行高性能数据读取:
partition_column- 主键或唯一索引自动拆分
table_list多表读取- 上下边界控制以优化并发


-
切分配置选项


- 简单示例

- 通过 partition_column 并行
使用您配置的分片字段并行读取查询表中的数据。如果您想读取整个表,可以这样做。

- 通过主键或唯一索引并行
配置table_path将开启自动拆分,您可以配置 split.* 以调整拆分策略。

- 并行边界
指定查询上限和下限的数据会更高效。根据您配置的上限和下限读取数据源会更高效。

- 多表读取
配置table_list将开启自动拆分,您可以配置split.*以调整拆分策略

面向未来:基于 gpfdist 的连接器构想
目前,SeaTunnel已实现的Cloudberry连接器是基于JDBC技术构建的,虽然功能完备,但在大规模数据传输场景下存在一定的性能瓶颈。
为了更好支持大规模数据同步任务,SeaTunnel 正在构建下一代高性能连接器——基于 gpfdist 协议与外部表机制:
- 数据读取时:SeaTunnel将创建Cloudberry可写外部表,实现高效数据提取。
- 数据写入时:SeaTunnel将创建Cloudberry可读外部表,实现高性能数据加载。
该连接器将在 Cloudberry 并行计算能力基础上,提供主动拉取/推送模式下的极速传输体验,尤其适合 TB/PB 级别数据场景。
结语
Apache SeaTunnel 正在以其模块化的架构、灵活的插件生态与强大的执行能力,在数据集成领域展现强劲势能。而通过与 Cloudberry 的深度集成实践,也进一步验证了其对异构系统的兼容性与可落地性。
随着架构演进与新连接器落地,Apache SeaTunnel 有望成为企业智能数据平台的核心构件。
