小白电路设计-设计11-恒功率充电电路设计
介绍
作为电子信息工程的我,电路学习是一定要学习的,可惜目前作为EMC测试工程师,无法兼顾太多,索性不如直接将所学的知识进行运用,并且也可以作为契机,进行我本人的个人提升。祝大家与我一起进行提升。
1.本次大纲书籍
<<常用电源电路设计及应用>>
基于本书籍,我将带领大家从无到有进行学习,并且思维导图进行总结,各位加油不要放弃哦!

2.设计电路要求

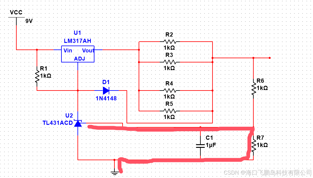
3.恒功率充电电路设计-电路图为

4.借助仿真软件Multisim

5.画出电路图

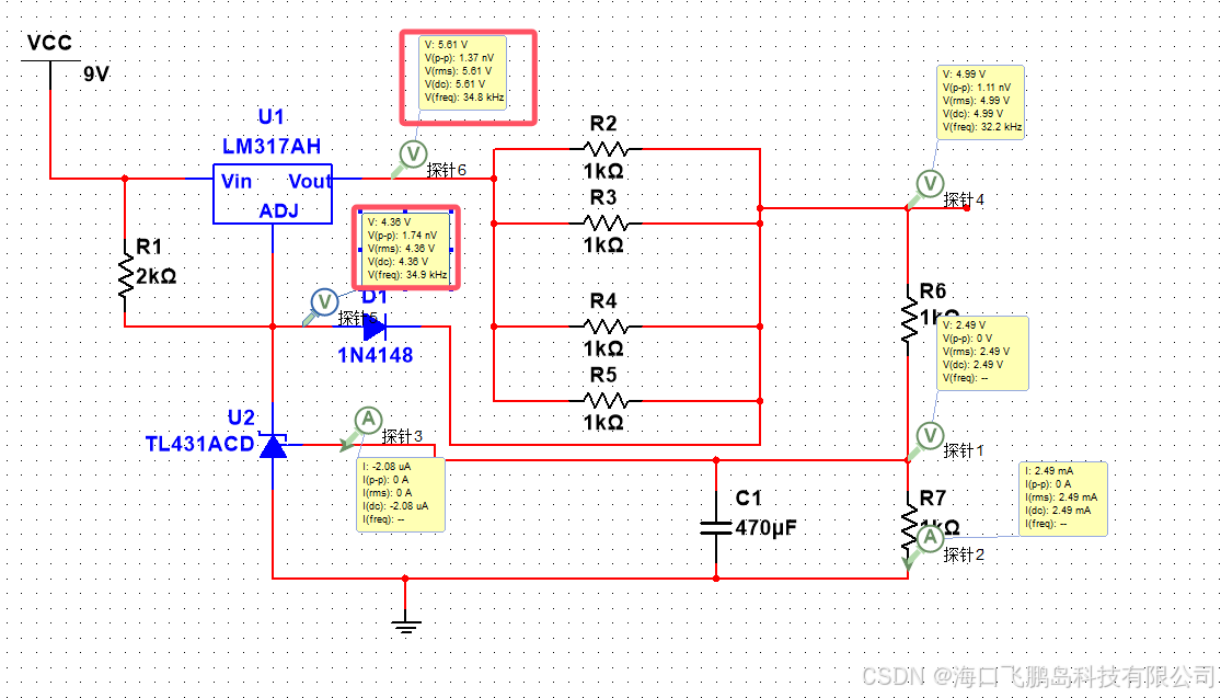
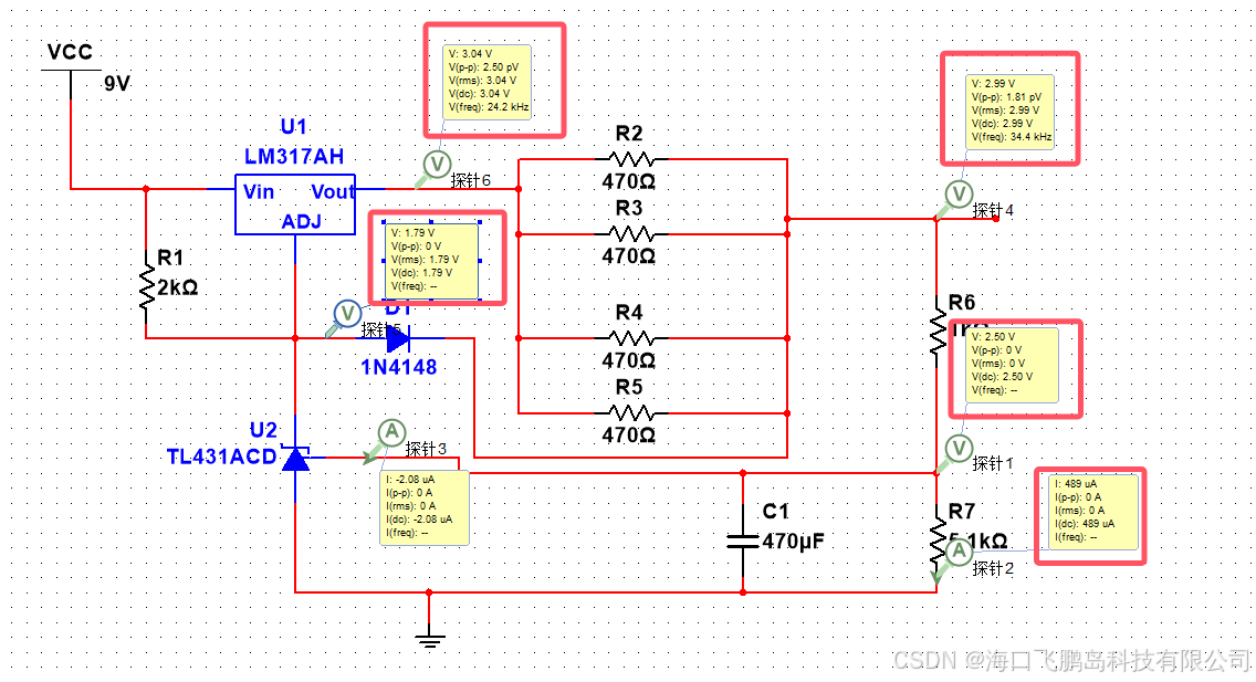
6.仿真结果
7.分析电路
主要分析为
1)电路的电压计算
2)电路中的电流计算
1)推算过程如下
TL431工作时,R7电压为2.5V

I 7=2.5/1000=2.5mA

根据TL431的内部电路图可以看出,根据比较器的虚短和虚断,所以REF路线没有电流的流过。

所以可以得到通路的电流是这样子流的

所以R 6的电压为 U 6=0.0025*1000=2.5所以输出的电压为5V

我们继续推电阻R 2, R 3,R 4,R 5。为了方便,我们可以简化如下来分析

我们可以将电压分别标为:Vo,Va,Vout
1)我们根据LM317工作时候,其特殊的的电压降1.25V。
2)以及计算的总电流进行推算
得到如下推理

再根据我们算出来的电流大小
以及电阻的并联关系,推出

所以得出结果为

所以最后的电路仿真一致

我们重新换电阻来进行分析电路的电压和电流,发现依然如上所说,可以计算得出。所以思路没有问题

2)疑问解答
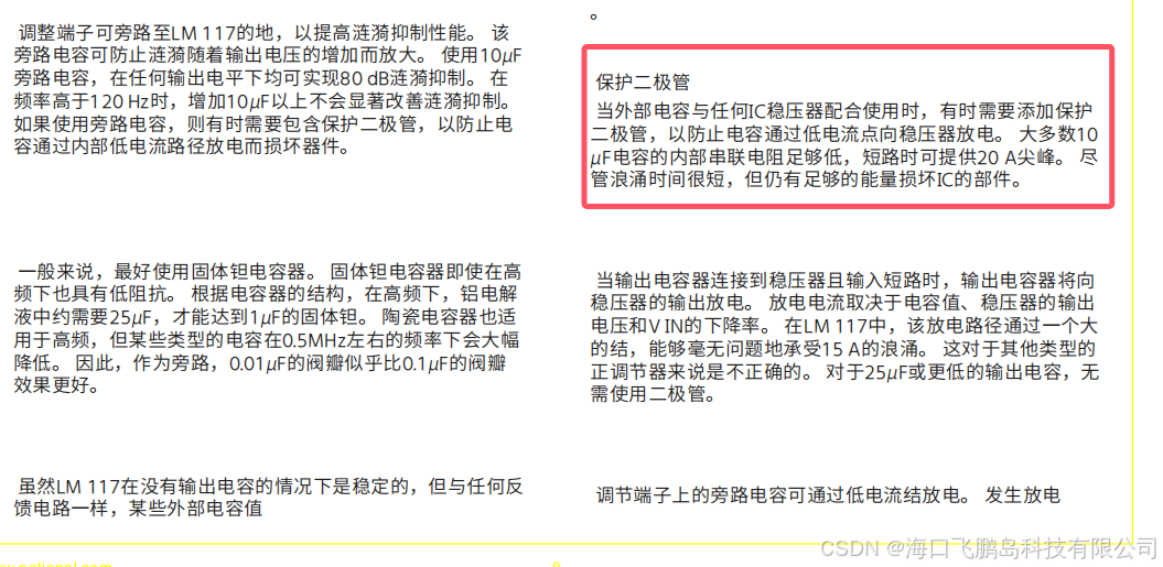
1N4148为什么不是正向导通呢
我们可以看到电路图中,肯定会产生 为什么1N4148不该是正向导通的嘛?这个疑问

所以
我们来仔细看这个1N4148的作用是什么来出发进行讲解。
1)那么我们就得在LM317手册寻找答案。
2)所以我们需要找LM317的手册,发现手册表明二极管的作用是保护IC,并且给出了电路图。所以1N4148不导通哦!


所以通过百度百科查询,
我们可以得出结论为 1N4148是保护LM317,提供反向耐压75V。
LM317的ADJ不通过电流嘛?
在电路图中,我们确实看到了LM317的通路中,电流可能流过的路径为以下两路

1)那么我们就得在LM317手册寻找答案。
2)所以我们需要找LM317的手册,发现,需要最大限度的降低ADJ电流,so,我们根据手册进行编写电路图,无需考虑ADJ流过的电流。需要确保电路合理的情况下不考虑该ADJ电流

所以电流流过的路径成了唯一就是该路径
后面别看哦,别误导了

8.补齐电路
我们补齐电路进行仿真C3 10000uF作为充电负载进行模拟充电物品

所以我们需要使用示波器来抓其上升曲线,得到如下图形,即充电波形

8.1分析充电情况
8.1.1低电充电时
当充电物品需要充电时
电压走向为以下情况
1)LED2正常导通,灯亮,显示正在充电。
2)因为产品低电,所以1N4007导通,进行充电
8.1.2充满电时
满电时,电压相同
1)LED2无法导通,灯灭,显示充电完成。
2)因为产品高电压,与输出相同,所以1N4007无法导通。继而停止充电。





