AXOP34062: 40V双通道运算放大器
AXOP34062是一款通用型高压双通道运算放大器,产品的工作电压为2.5V至40V,具有25MHz的带宽,压摆率为10V/μs,静态电流为650µA。较高的耐压和带宽使其可以胜任绝大多数的高压应用场景。
主要特性
- 轨到轨的输入输出范围
- 低输入失调电压: ±0.5mV typ
- 增益带宽: 25MHz
- 信噪比:100dB
- 低工作电流(每通道): 650µA typ
- 低至2.5V的工作电压
- 可驱动高容性负载并保持环路稳定
- 可选关断控制功能(AXOP34062S)
应用范围
- 音频处理,移动设备
- 白色家电,空调控制,马达控制
- 工业控制
- 测试仪器
- 有源滤波器
- 数据采集
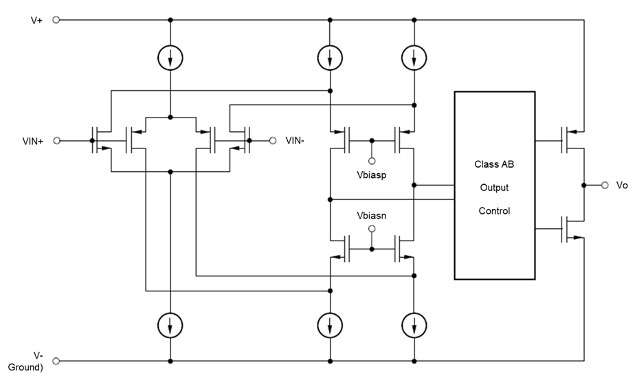
系统框图
应用电路

