DIY钢铁侠方舟反应堆第二期—第一代电路板展示
经历一个周的时间,终于把方舟反应堆的电路画了出来,简单画了一个USB口加LED灯的电路,先简单测试一下
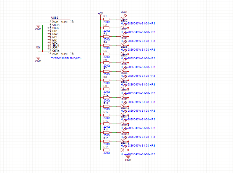
原理图展示

PCB展示

实物如下


这里出了一点意外,LED被发错了,本来计划的是蓝灯,但是发来的是白灯,没事,先点亮就行,下个版本再修改

视频如下

这个版本比较简陋,计划下个版本加入主控芯片,实现每个LED的单独控制,这样就可以实现方舟反应堆的旋转效果
经历一个周的时间,终于把方舟反应堆的电路画了出来,简单画了一个USB口加LED灯的电路,先简单测试一下
原理图展示

PCB展示

实物如下


这里出了一点意外,LED被发错了,本来计划的是蓝灯,但是发来的是白灯,没事,先点亮就行,下个版本再修改

视频如下

这个版本比较简陋,计划下个版本加入主控芯片,实现每个LED的单独控制,这样就可以实现方舟反应堆的旋转效果