当前位置: 首页 > news >正文

OpenManus源码架构分析

概述

OpenManus 是一个基于大型语言模型(LLM)的智能代理框架,设计用于执行复杂任务的自动化解决方案。它采用了模块化的架构,支持多种代理类型、工具集成和执行流程,使其能够适应各种应用场景。本文将深入分析 OpenManus 的源码结构、核心模块以及二次开发的关键要素。
GitHub地址:https://github.com/mannaandpoem/OpenManus

总体架构

OpenManus 采用了分层可插拔设计,主要包括以下几个核心组件:

  • 流程层(Flow): 实现通过大模型编排任务步骤后交于Agent执行,可实现多Agent交互。
  • 代理层(Agent): 实现不同类型的Agent,如工具调用代理,浏览器代理等。
  • 工具层(Tool): 提供各种Tool,供大模型调用。如文件操作,浏览器控制等。
  • LLM接口: 与大模型交互代码。
  • 沙箱: 用于提供安全的代码执行环境。
    整体架构遵循了依赖导致原则,通过抽象接口实现了各组件之间的耦合,便于扩展和定制。
    在这里插入图片描述

核心模块分析

代理(Agent)

代理系统(Agent)是OpenManus的核心,采用抽象的分层结构设计,实现了不同类型的代理。

基础代理Agent

BaseAgent是所有Agent的抽象基类,定义了代理的基础属性和行为。
1、Agent的运行状态(IDLE,RUNING,FINISHED,ERROR)。
2、上下文的存储,使用Memory类存储Agent多个step的历史消息。
3、执行方法:实现了基于step的执行方法。
4、抽象方法:要求子类实现step方法定义具体行为

ReactAgent

ReactAgent继承了基类BaseAgent,实现了step方法,并且定义了act和think两个抽象类。此Agent采用React设计思路。

ToolCallAgent

ToolCallAgent 扩展了基础代理,增加了工具调用能力,所有自定义Agent都建议继承ToolCallAgent进行开发。
1、工具管理:通过ToolCollection管理可用工具。
2、思考-行动循环:实现了React范式的思考think和act方法。
3、工具执行:提供了安全的工具执行机制,包括错误处理和超时控制。

顶层代理

顶层代理为OpenManus已经实现的几个示例Agent,均继承至ToolCallAgent。
1、浏览器代理(BrowserAgent),专注于浏览器访问的Agent。
2、Manus代理,通用任务领域Agent。
3、Mcp代理,可连接MCP服务的Agent。

工作流(Flow)

Flow工作流模块为多Agent交互协助的流程模块,支持多Agent协作。

基础流程(BaseFlow)

BaseFlow为所有流程类的基础类,定义了Flow流程的基本接口。
代理管理:定义了增加,获取Agent等方法。
流程执行:定义了流程执行的Execute接口,供子类实现。

规划流程(PlanningFlow)

PlanningFlow实现了基于规划的任务执行流程
1、计划创建:使用LLM创建初始任务计划。
2、步骤执行:按顺序执行计划中的步骤。
3、状态管理:管理步骤中的状态(未开始,进行中,已完成和阻塞)
4、代理选择:根据步骤类型选择合适的执行代理。

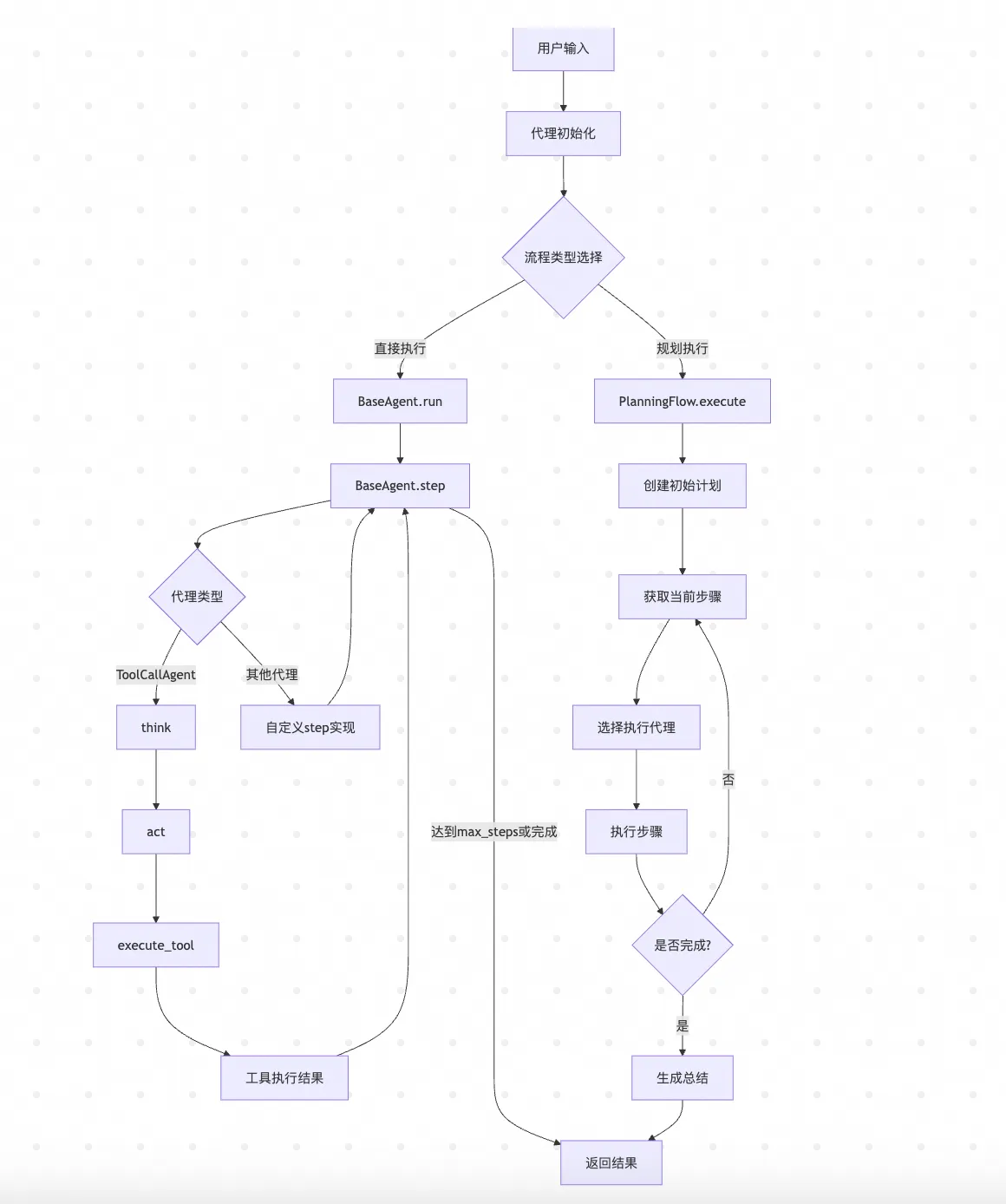
执行流程分析

核心流程图

以下是OpenManus的核心执行流程图,展示了从用户输入到最终输出的完整过程。

在这里插入图片描述

系统时序图

在这里插入图片描述

总结

OpenManus 是一个功能强大、架构灵活的智能代理框架,通过模块化设计和抽象接口,提供了丰富的扩展能力。
通过理解 OpenManus 的架构设计和核心概念,开发者可以根据自己的需求进行定制和扩展,创建适用于各种场景的智能代理应用。无论是简单的自动化任务,还是复杂的多步骤规划执行,OpenManus 都提供了坚实的基础设施支持。

http://www.dtcms.com/a/139000.html

相关文章:

  • 解决 VSCode 中 NVM 配置后无法识别 Node 和 NPM 的问题
  • 安全帽检测AI智能分析网关v4如何配置告警触发间隔?
  • 配合 Spring Bean 注入,把 Function 管理起来?
  • 6. k8s 之存储配置
  • 好用的智能外呼系统:功能全解析
  • 39- 有效的数独
  • Vue的Diff算法原理
  • APang网联科技项目报告(服务器域管理篇)
  • Flink-01学习 介绍Flink及上手小项目之词频统计
  • java IO/NIO/AIO
  • L2-033 简单计算器满分笔记
  • 十三种通信接口芯片——《器件手册--通信接口芯片》
  • 解决“驱动程序无法通过使用安全套接字层(SSL)加密与 SQL Server 建立安全连接“问题
  • 【C++面向对象】封装(下):探索C++运算符重载设计精髓
  • C++每日训练 Day 16:构建 GUI 响应式信号机制(面向初学者)
  • android liveData observeForever 与 observe对比
  • class的访问器成员
  • TAS(Thin-Agent服务)的先决条件与安装指南
  • 安当ASP身份认证系统:低成本方案实现堡垒机/防火墙/VPN二次认证升级
  • 《Learning Langchain》阅读笔记2-基于 Gemini 的 Langchain PromptTemplate 实现方式
  • [C++] STL中的向量容器<vector>附加练习
  • 赛灵思 XCVU440-2FLGA2892E XilinxFPGA Virtex UltraScale
  • Qt 信号与槽复习
  • 【Springboot】项目Demo
  • git rebase的使用
  • 某客户ORA-600 导致数据库反复重启问题分析
  • 如何判断单片机性能极限?
  • Linux 网络配置
  • OpenHarmony - 小型系统内核(LiteOS-A)(七)
  • GPT,Bert类模型对比