前言
本章内容来自B站黑马程序员java大厂面试题与小林coding
如有侵权立即删除
博主学习笔记,如果有不对的地方,海涵。
如果这篇文章对你有帮助,可以点点关注,点点赞,谢谢你!
1.通用篇
1.1 什么是消息队列

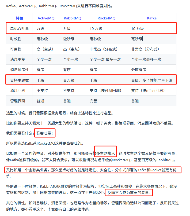
1.2 项目为什么用这个消息队列:消息队列的选型

1.3 消息队列的使用场景

1.4 消息丢失如何解决

1.5 消息队列的可靠性、顺序性如何保证


1.6 如何保证幂等写

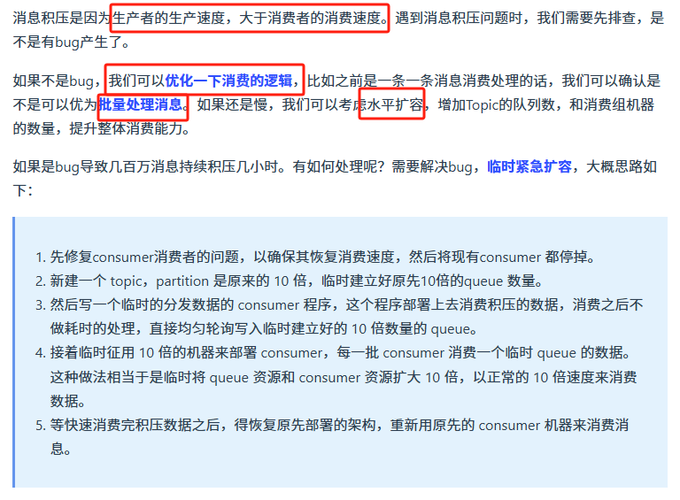
1.7 如何解决消息积压

1.8 如何保证数据一致性,事务消息如何实现

2. RocketMQ
2.1 为什么选择RocketMQ

2.2 RockeMQ与Kafka如何选择

2.3 延时消息底层

2.4 消息积压如何处理

3.RabbitMQ
3.1 RabbitMQ如何保证消息不丢失

3.2 RabbitMQ消息的重复消费问题如何解决的

3.3 RabbitMQ中死信交换机 ? (RabbitMQ延迟队列有了解过嘛)

3.4 RabbitMQ如果有100万消息堆积在MQ , 如何解决(消息堆积怎么解决)

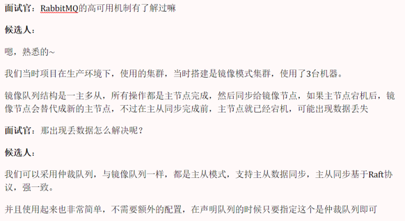
3.5 RabbitMQ的高可用机制有了解过嘛


