当前位置: 首页 > news >正文

项目文章 ▏磷酸化依赖的VaMYB4a通过抑制VaPIF3和激活VaCBF4调节葡萄藤冷胁迫

宁夏大学徐伟荣团队在《Plant Physiology》发表题为:Phosphorylation-dependent VaMYB4a regulates cold stress in grapevine by inhibiting VaPIF3 and activating VaCBF4的文章,此研究利用ChIP-seq、RNA-seq、亚细胞定位、酵母单杂、COIP等技术方法揭示了VaMYB4a通过抑制VaPIF3和激活VaCBF4来增强葡萄的抗寒性,为植物抗寒研究提供了新的见解。

图片1.png

 研究背景 

山葡萄(葡萄属amurensis Rupr.)以其高耐寒性而闻名,为葡萄藤耐寒性育种提供了有价值的遗传资源。在以前的工作中,作者鉴定了山葡萄中的VaCIPK18作为冷信号传导的关键调节子,直接调节CBF转录,并可能与VaMYB4a相互作用以介导葡萄藤中的冷应答。然而,在葡萄藤中,该模块的分子机制仍不明确。本研究通过对葡萄果实中VaCIPK18VaMYB4a及其相互作用蛋白在低温胁迫响应中的作用进行研究,旨在阐明葡萄果实耐低温胁迫的复杂分子途径。

  研究思路 

图片2.png

  研究结果 

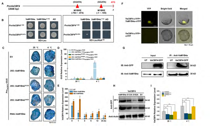
1. 低温诱导VaMYB4a磷酸化增强其在葡萄冷胁迫中的作用

在作者先前的研究中,作者鉴定了丝氨酸/苏氨酸蛋白激酶VaCIPK18作为葡萄树中冷应激反应信号途径中的关键参与者,与转录因子VaMYB4a相互作用。作者进一步的预测分析在VaMYB4a的C末端区域鉴定了两个磷酸化位点:Ser 133和Ser 182。这些位点的选择基于较高的磷酸化概率评分及其在已知功能域中的调控定位,表明VaMYB4a有可能被磷酸化修饰(图1A);为了评估VaMYB4a在正常和冷胁迫条件(4℃)下的磷酸化状态,作者在葡萄愈伤组织中瞬时过表达VaMYB4a,并在暴露于两种温度条件后收集样品。WB结果看出在两种温度条件下VaMYB4a在愈伤组织中成功瞬时表达(图1B)。GFP抗体IP后进行泛磷酸化抗体进行WB,结果显示VaMYB4a在正常和冷应激条件下都是磷酸化的。值得注意的是,冷应激导致磷酸化水平显著增加(图1B-C)。这些发现表明,磷酸化作用可能是一个关键的调节修饰,使VaMYB4a参与到冷应激反应途径。

图片3.png

图1 VaMYB4a在体内响应于冷应激的磷酸化 

2. VaCIPK18对VaMYB4a的磷酸化增强其在冷胁迫下的稳定性以及表达

为了确定VaMYB4a磷酸化是否直接由其上游相互作用伴侣丝氨酸/苏氨酸蛋白激酶VaCIPK18介导,作者进行了体内磷酸化测定,结果证实VaMYB4a是VaCIPK18的磷酸化底物,关键磷酸化位点是丝氨酸残基S133和S182。VaCIPK18VaMYB4a共表达导致VaMYB4a磷酸化水平显著增加。相反,这些关键磷酸化位点的突变导致磷酸化水平显著降低(图2A-B),强调了这些残基在VaCIPK18对VaMYB4a的磷酸化中的重要作用(图2A-B)。作者利用磷标记试验,进一步证实体内磷酸化结果(图2C-D)。此外,在磷酸化位点具有突变的样品中VaMYB4a磷酸化水平出现下降,这与体内趋势一致(图2C-D)。总的来说,这些结果证明VaMYB4a是VaCIPK18的直接磷酸化靶标。

为了进一步研究VaCIPK18依赖性磷酸化是否影响VaMYB4a蛋白稳定性和冷胁迫(4℃)下的表达,作者在本氏烟草叶中瞬时共表达VaCIPK18-GFP与MYC标记的野生型VaMYB4a以及MYC-VaMYB4aS133A和MYC-VaMYB4aS182A突变体。在暴露于冷应激后,进行半体内蛋白质降解测定以评估VaCIPK18在冷应激条件(4°C)下对VaMYB4a的表达调节作用。结果表明,在冷胁迫下,与单独的VaMYB4a相比,VaCIPK18与野生型VaMYB4a的共表达导致VaMYB4a蛋白水平显著增强(图2 E-F)。以上结果证实VaCIPK18通过磷酸化依赖性机制增强VaMYB4a在冷胁迫下的稳定性和表达的模型。

图片4.png

图2.VaCIPK8在Ser133和Ser-182处磷酸化VaMYB4a以响应冷胁迫。

3. VaMYB4a转录因子通过动态表达和激活来调控葡萄冷胁迫适应性

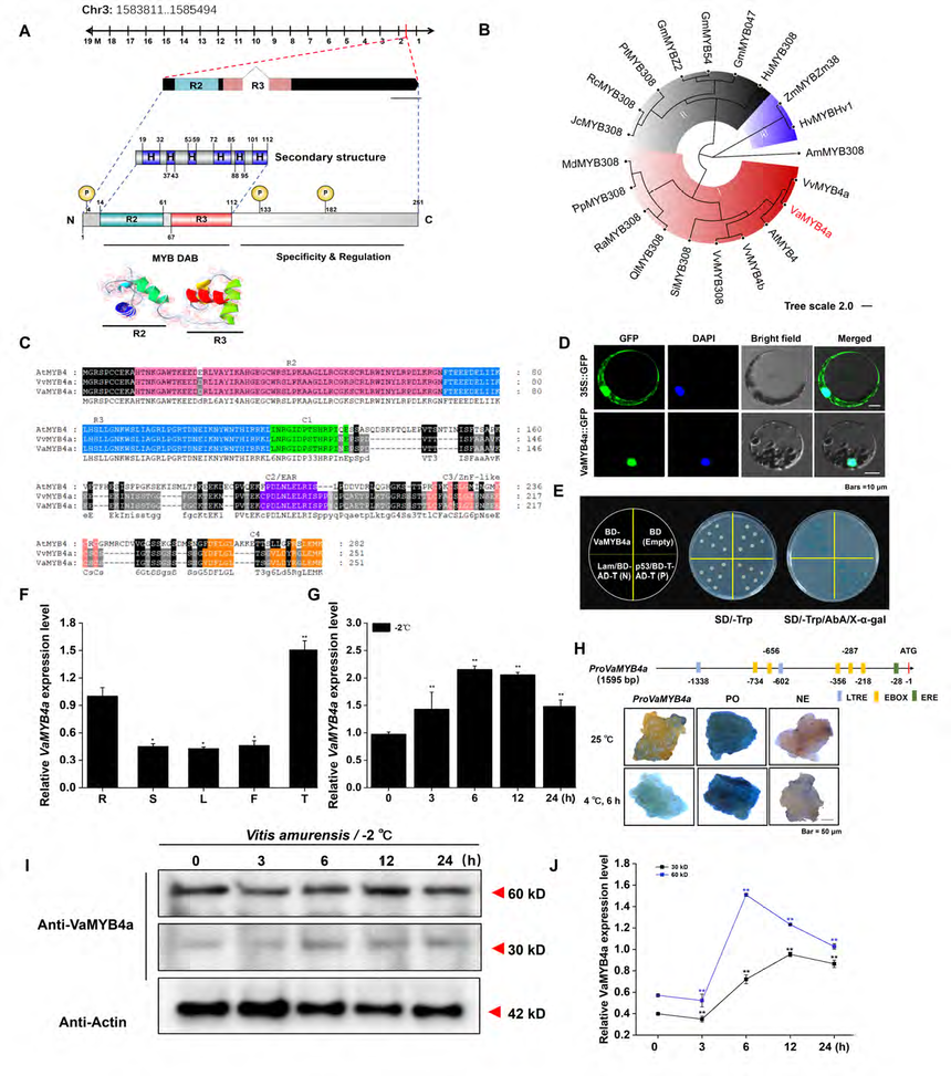
在鉴定VaCIPK18作为关键调节因子之后,作者进一步分析了VaMYB4a在染色体的位置及结构特征。VaMYB4a位于3号染色体上,跨越位置1583811至1585494,包含2个外显子和1个内含子(图3A)。此外,系统发育树分析揭示了VaMYB4a与来自不同物种的其他MYB蛋白的进化关系。表明VaMYB4a与其同源物的关系密切(图3B)。VaMYB4a包含MYB结合结构域(R2和R3)、C1基序、C2/Znf基序、C3/Znf样基序和C4基序,表明这些MYB蛋白质之间的功能相似性(图3C)。为了进一步阐明VaMYB4a和其他MYB转录因子在葡萄属中的进化关系,将相关蛋白进行了系统发育树构建,表明这些MYB转录因子之间存在密切的系统发育关系。通过qRT-PCR对它们在冷胁迫下的表达模式进行的进一步研究,结果表明只有VaMYB4a被冷胁迫诱导表达,而其他成员不受影响或被抑制。这些发现暗示VaMYB4a在响应冷应激中的潜在调节作用。

亚细胞定位证实VaMYB4a定位在核内(图3D)。VaMYB4a在酵母细胞中表现出较强的转录激活活性(图3E)。作者进一步分析了VaMYB4a在Amur葡萄的不同组织部位的表达情况,发现在卷须中表达水平最高,在叶中表达最低(图3F)。采用qRT-PCR方法检测了低温胁迫下VaMYB4a的表达情况。在冷冻处理(-2℃)下,VaMYB4a表达在6h达到峰值,随后逐渐降低(图3G)。为了进一步研究VaMYB4a启动子的活性,在转基因'Chardonnay'愈伤组织中进行了GUS测定。与对照条件(25°C)相比,在冷胁迫条件(4°C持续6小时)下具有显著更高的强度(图3H)。这与qRT-PCR结果一致,WB分析表明-2℃处理下VaMYB4a蛋白水平在6小时达到峰值,随后下降(图3 I-J)。60-kDa条带对应于VaMYB4a蛋白的二聚体形式,而30-kDa条带代表单体形式,从WB结果看(图3J)二聚体形式(60kDa)显著增加,在6小时达到峰值(与对照比较高1.6倍),随后逐渐下降。平行地,单体形式(30kDa)表现出一定程度上升,但上升比二聚体形式低。这些结果共同表明,VaMYB4a是核定位的MYB转录因子,在冷胁迫反应中具有重要作用,在转录物和蛋白质水平上显示动态表达模式。

图片5.png

图3 VaMYB4a的鉴定、序列分析和表达谱

4. 葡萄愈伤组织中VaMYB4a的过表达增加了耐冷性

为了研究VaMYB4a在冷胁迫耐受性中的作用,作者构建了过表达VaMYB4a的转基因葡萄愈伤组织(OE-VaMYB4a)。使UT(未转化的,UT)和OE-VaMYB4a愈伤组织在25°C下生长或在4°C下经受冷胁迫15天。在正常生长条件(25°C)下,UT和OE-VaMYB4a愈伤组织在正常生长条件(25°C)下没有观察到显著差异。然而,在冷胁迫下,与UT愈伤组织相比,OE-VaMYB4a愈伤组织的外观明显更好、鲜重更高(图4A-B)、活性氧清除酶活性更强(图4D-E)。而MDA(丙二醛)水平降低较低,表明脂质过氧化减少,并且增强了抗氧化保护(图4F-G)。为了进一步阐明VaMYB4a介导的冷胁迫耐受性的分子机制,作者分析了CBF-COR途径冷应答基因的表达水平。qRT-PCR分析表明,在低温胁迫下CBF1、CBF2、CBF3、CBF4、RD29ACOR413在OE-VaMYB4a愈伤组织中的表达显著上调,表明VaMYB4a正调控这些关键的低温响应基因。值得注意的是,在冷驯化条件下(4℃,3h),VaCBF4基因的相对表达量是UT愈伤组织的24.44倍。此外,VaMYB4a还上调了CBF-COR信号通路中其他冷应答基因的表达(图4H)。以上结果表明,VaMYB4a通过调节葡萄愈伤组织的抗氧化活性、脯氨酸含量和MDA含量以及CBF-COR通路基因的表达增强耐冷性。

图片6.png

图4 VaMYB4a转基因愈伤组织的冷胁迫表型

5. 过表达VaMYB4a增强葡萄藤幼苗的抗冻性

为了阐明VaMYB4a在提高抗寒性中的作用,作者利用来自'霞多丽'的未成熟合子胚的遗传转化系统培育了VaMYB4a过表达幼苗。随后,通过WB筛选具有高且一致的表达水平的两个株系(#2和#99)用于进一步研究。接下来评估了它们在模拟冷应激条件下的表现,以评估它们的抗冻性。在UT'Chardonnay'幼苗和两个独立的VaMYB4a过表达(OE-VaMYB4a)葡萄藤幼苗(#2和#99)系之间进行了比较分析。UT和OE-VaMYB4a幼苗都经受两次冷冻处理:在4°C下3天后,在-5°C下非适应(NA)1.5小时,和在-5°C下冷适应(CA)3小时。处理后,将幼苗恢复到正常生长条件3天以评估恢复。目视检查表明,在NA和CA条件下,与UT幼苗相比,OE-VaMYB4a幼苗表现出对冷冻损伤的耐受性显著提高。具体地,UT幼苗在NA冷冻处理后表现出明显的叶片失绿和萎蔫,而OE-VaMYB4a幼苗在叶片上产生可见的冷冻斑点,并没有显示萎蔫的迹象。CA处理后,OE-VaMYB4a幼苗在暴露于-5°C3小时后显示出最小可见损伤,没有失绿或萎蔫的迹象,进一步支持了VaMYB4a过表达赋予的增强的耐冻性(图5A)。OE-VaMYB4a幼苗的存活率显著高于对照。

与UT幼苗存活率相比,OE-VaMYB4a品系#2和#99在NA和CA条件下显示出较高的存活率(图5B)。与UT幼苗相比,在NA和CA处理下,OE-VaMYB4a幼苗表现出显著更低的离子泄漏,膜稳定性增强并降低了细胞损伤(图5C)。这些结果共同证明VaMYB4a在葡萄藤幼苗中的过表达显著增强了对冷冻损伤的耐受性,如在冷胁迫条件下更高的存活率和更少的离子泄漏。

图片7.png

图5.VaMYB4a对葡萄藤组培苗抗冷害能力的正调控

6. ChIP-seq和RNA-seq联合分析揭示冷胁迫期间VaMYB4a介导的转录重编程

为了阐明VaMYB4a增强葡萄藤耐冷性的分子机制,作者进行了染色质免疫沉淀测序(ChIP-seq)以在全基因组水平上鉴定VaMYB4a的潜在下游靶基因。ChIP-seq一共获得8052个结合峰。IP和Input之间的比较显示在冷处理组中更显著的差异,表明冷应激增加了VaMYB4a对下游靶基因座的结合亲和力(图6A-D)。约34%的结合峰在基因启动子区域(17%在上游1kb内,17%在上游1-10kb之间),而38%位于基因间区域;其余28%分布在5'UTR、3'UTR、外显子和内含子中。这种结合模式表明VaMYB4a可能通过近端和远端调节元件调节基因表达,表明其在转录调节中的广泛作用(图6E)。使用MEMEM-ChIP分析,“CTCC”鉴定为VaMYB4a的潜在结合基序,其通常富集在每个结合位点侧翼的500bp区域内(图6F)。这些发现表明VaMYB4a在冷胁迫期间对转录调节发挥广泛的影响。接着作者进行了ChIP-seq和RNA-seq联合分析,鉴定了一组151个重叠基因(图6G)。对这151个基因进行GO富集分析,发现“对冷的响应”(GO:0009409)和“对温度刺激的响应”(GO:0009266)。与冷应激反应间接相关的其他生物过程的富集(图6H)。ChIP-seq和RNA-seq联合分析表明,VaMYB4a是葡萄藤冷胁迫反应所需的转录重编程的核心。

图片8.png

图6 .通过整合ChIP-seq和RNA-seq分析鉴定VaMYB4a靶基因 

7. VaMYB4a介导的VaPIF3抑制增强冷应激适应

为了进一步研究VaMYB4a是否可以直接结合在“CTCC”这一潜在结合基序上,作者使用酵母单杂交(Y1H)证实VaMYB4a与“CTCC”结合基序有相互作用。为了确定VaMYB4a的转录靶点,作者对VaMYB4a在冷冻胁迫(-2℃)下的候选靶基因和DEG进行了分析。对与“CTCC”结合基序直接相关的ChIP靶标进一步分析揭示,该组包括bHLH转录因子VaPIF3。这一发现表明VaMYB4aVaPIF3之间存在潜在的相互作用或调节关系,VaPIF3可能是冷应激反应途径中由VaMYB4a调节的下游靶标之一。对应基序分析VaPIF3启动子中的多个"CTCC"结合基序(图7A)。Y1H测定证实了VaMYB4aVaPIF3启动子片段的结合(图7B)。瞬时β-葡糖醛酸糖苷酶(GUS)结果说明,与对照相比,在VaMYB4a及其突变体的存在下GUS活性显著增加,其中在冷胁迫条件下活性最高(图7C-D)。在冷胁迫下,VaPIF3表达在RNAi-VaMYB4a愈伤组织中上调,在OE-VaMYB4a愈伤组织中下调,表明VaMYB4a负调节VaPIF3基因表达(图7E)。据报道MYB TF通常与bHLH转录因子相互作用形成执行特定功能的MYB-bHLH复合物。因此,作者首先在酵母系统中测试了VaMYB4a是否与VaPIF3相互作用,结果表明VaMYB4a和VaPIF3之间的相互作用是由VaMYB4a的C端调控区介导的(补充图S7)。双分子荧光互补(BiFC)试验对应证实了这一点。将全长的VaMYB4a及其截短形式(VaMYB4a 1 -112和VaMYB4a 113 -252)融合到YFP的C-末端片段(cYFP),而将VaPIF3融合到YFP的N-末端片段(nYFP)。在拟南芥原生质体的细胞核中观察到重建的YFP荧光,证实了VaMYB4a和VaPIF3之间的相互作用(图7F)。Co-IP实验结果进一步验证了VaMYB4a和VaPIF3之间的体内相互作用的存在(图7G)。此外,半体内蛋白降解试验表明,在冷应激下,VaMYB4a抑制VaPIF3表达(图7H)。使WB定量分析,VaMYB4a依赖于磷酸化修饰抑制低温胁迫下VaPIF3蛋白的表达(图7I)。这些结果表明,冷应激条件下VaMYB4a与VaPIF3相互作用并负调节VaPIF3。这种相互作用强调了VaMYB4a调节葡萄藤中的冷应激反应关键调节机制。通过抑制VaPIF3VaMYB4a可能防止了VaPIF3对细胞生长和胁迫反应的负面影响,从而增强了植物耐受冷胁迫的能力。

图片9.png

图7 VaMYB4a与VaPIF3相互作用并抑制其表达

8. VaPIF3抑制VaCBF4表达并在冷胁迫下促进其降解

基于文献研究,发现拟南芥中的AtPIF3与EBOX顺式作用元件相互作用在AtCBF启动子区以调节基因表达。葡萄中有四个CBF家族成员,其中VvCBF4对低温的响应最强。因此,在本研究中,作者研究了VaPIF3和VaCBF4之间的潜在相互作用和调控关系。首先VaCBF4基因的启动子区域进行分析,识别了各种顺式作用元件,包括EBOX、MYBRE和其他元件(图8A)。Y1H测定证实,VaPIF3特异性结合VaCBF4启动子中的EBOX基序(图8B)。使用瞬时β-葡萄糖醛酸酶(GUS)表达分析评估了该相互作用的功能影响。与对照组相比,在正常和低温条件(4℃)下,VaPIF3均显著抑制了VaCBF4启动子驱动的GUS活性(图8C-D)。此外,在冷应激下OE-VaPIF3愈伤组织中VaCBF4的表达显著降低,表明VaPIF3负调节VaCBF4表达(图8E)。BiFC证实体内VaPIF3和VaCBF4之间的物理相互作用(图8F)。Co-IP进一步验证了这种体内相互作用(图8G)。半体内蛋白质降解试验、WB定量分析结果显示,VaPIF3促进VaCBF4在冷胁迫(4°C)下的降解(图8H-I)。这些发现表明VaPIF3直接结合VaCBF4启动子,抑制其表达并促进其蛋白在冷应激条件下降解。这种调节相互作用突出了VaPIF3调节葡萄藤中的冷应激反应的关键机制。

图片10.png

图8 VaPIF3在基因组和蛋白质水平上对VaCBF4表达的抑制

9.VaMYB4a通过启动子结合和蛋白质相互作用增强VaCBF4表达和稳定性

qRT-PCR结果表明VaMYB4a在正调节CBF途径内关键基因的表达中的作用,VaCBF4的显著上调(图4H),发现VaMYB4a抑制VaPIF3的表达,这进而减少VaCBF4蛋白的积累。作者根据之前结果作出假设推断,即VaMYB4a可能通过抑制VaPIF3活性直接或间接促进VaCBF4表达。为了进一步验证这一假设,作者对VaCBF4基因启动子区的顺式作用元件进行了预测分析,发现它含有多个MYB结合位点(MYBRE)以及冷响应元件(EBOX和LTRE)等(图9A)。与作者的预期相反,Y1H检测表明,VaMYB4a可以直接结合VaCBF4启动子,表明VaMYB4a可以直接刺激VaCBF4表达的替代机制(图9B)。为了进一步评估VaMYB4a结合对VaCBF4表达的功能影响,作者进行了瞬时β-葡糖醛酸糖苷酶(GUS)表达测定。与对照相比,VaMYB4a显著增强了冷胁迫条件下由VaCBF4启动子驱动的GUS活性(图9C-D)。这种效应虽然较弱,但在VaMYB4a突变体S133A和S182A中也观察到。相反,在RNAi-VaMYB4a愈伤组织中GUS活性显著降低,表明VaMYB4a正调节VaCBF4表达(图9D)。为了评估VaMYB4a对冷响应基因表达的调节影响,作者通过qRT-PCR测量了UT、OE-VaMYB4a和RNAi-VaMYB4a葡萄愈伤组织中的VaCBF4转录物水平。在冷胁迫(4°C)下,与UT和RNAi-VaMYB4a愈伤组织相比,OE-VaMYB4a愈伤组织中的VaCBF4表达显著更高,表明VaMYB4a响应于低温正向调节VaCBF4诱导(图9E)。VaMYB4a和VaCBF4之间的相互作用使用BiFC测定在体内进一步证实(图9F)。Co-IP测定进一步验证了这种体内相互作用(图9G)。在冷应激下,VaMYB4a的存在导致VaCBF4蛋白水平增加,而对照显示较低的VaCBF4水平(图9H)。WB定量结果也证实了个这一结论(图9I)。这些结果表明,在低温胁迫下,VaMYB4a与VaCBF4相互作用,并通过与其启动子结合并促进其蛋白稳定性而正向调节VaCBF4的表达。

图片11.png

图9 VaMYB4a与VaCBF4相互作用并调节其表达

  研究结论

这篇研究揭示了VaMYB4a通过磷酸化依赖的方式调节葡萄的冷胁迫响应。VaMYB4a通过抑制VaPIF3和激活VaCBF4来增强植物的冷胁迫耐受性。这些发现为理解植物在冷胁迫下的转录响应提供了新的见解,并为提高作物抗寒性提供了潜在的遗传资源。

图片12.png

整体机制调控图

此研究通过ChIP-seq和RNA-seq联合,能够更全面地理解VaMYB4a在冷胁迫响应中的调控机制,识别其直接和间接调控的基因,从而揭示其在植物适应冷胁迫中的重要作用。

ChIP-seq简介

爱基百客王牌产品

ChIP-seq技术将染色质免疫共沉淀和二代测序技术结合,是研究体内蛋白质与DNA相互作用的有力工具,可用于组蛋白修饰、RNA聚合酶、转录因子和辅因子以及G4链体(G4)等方面的研究,技术成熟稳定。爱基百客ChIP-seq可提供:

01 ChIP-seq测序分析

Peak分析:Peak注释和分布分析,Peak关联基因的GO、KEGG的注释和富集分析,转录因子和Motif分析等。

多样本差异分析:差异Peak分布情况统计,差异Peak关联基因GO、KEGG功能注释与富集,转录因子预测,Motif预测等。

02 后续验证
·  ChIP-qPCR

分析组蛋白修饰/转录因子与染色质区域的结合情况,揭示染色质状态和基因表达调控之间的关系,真实反映结合特性。

·  EMSA

基于DNA-蛋白质复合体在聚丙烯酰胺凝胶电泳(PAGE)中的迁移率不同,检测活化的与DNA结合的蛋白转录或调节因子。

·  双荧光素酶报告实验

检测转录因子与靶启动子的特异结合。

03 ChIP-seq+转录组关联分析

ChIP-seq和转录组关联分析可以做以下2个方面的研究

·  DNA结合蛋白和基因表达调控:

通过ChIP-seq技术可以确定DNA结合蛋白(如转录因子)的结合位点,然后与转录组数据结合分析,可以获得转录因子直接调控的靶基因,为全面理解转录因子调控功能提供依据。

·  组蛋白修饰和基因表达:

ChIP-seq可以用于鉴定组蛋白修饰的位点,结合转录组数据可以了解这些修饰对基因表达的影响。

04 爱基百客ChIP-seq三大优势
·  优势一:

项目经验丰富,研究物种200+种,累计实验2000余次。全面覆盖医口和农口等不同样本,不惧特殊样本(如脂肪组织、高淀粉组织和真菌类),抗体经验也极其丰富(多种组蛋白修饰、转录因子、标签抗体以及p300和RNApol II等均有涉及);

·  优势二:

提供前期实验设计、测序、分析以及后期验证(ChIP-qPCR、EMSA)一站式服务;

·  优势三:

项目文章多次发表于Science、Cancer Cell、Nature Plants、Nature Metabolism以及Plant Cell等期刊。

2024.10.28产品总览.png

http://www.dtcms.com/a/126777.html

相关文章:

  • 蓝桥杯备战
  • 传统门店VS智慧门店:电能物联网平台在连锁行业的节能应用
  • 线代第五课:行列式按一行(列)展开
  • Ubuntu ROS 对应版本
  • 破解root密码
  • 力扣 — — 最长公共子序列
  • 【游戏安全】基于协议场景的挖掘
  • 腾讯云COS与ZKmall 开源商城的存储集成方案
  • Java基础 - 泛型(常见用法)
  • 免费报名 | Ansys Speos 2025 R1新功能更新网络研讨会
  • MacOS红队常用攻击命令
  • 嵌入式系统的历史与发展​
  • Linux 系统中打包与压缩
  • stm32工程,拷贝到另一台电脑编译,错误提示头文件找不到cannot open source input file “core_cm4.h”
  • Python数据可视化-第7章-绘制3D图表和统计地图
  • redis cluster 的通信机制
  • 【深度洞察】解码饮料行业破局点:场景革命
  • 嵌入式面试题:C 语言核心考点经典例题
  • Kubernetes容器编排与云原生实践
  • 相机回调函数为静态函数原因
  • 以太坊区块大小的决定因素:深入解析区块 Gas 限制及其影响
  • java 怎样解析jwt中的payload
  • 华清远见成都中心嵌入式学习总结
  • 【图书管理系统】深入解析基于 MyBatis 数据持久化操作:全栈开发图书管理系统获取图书列表接口(后端:计算图书页数、查询当前页展示的书籍)
  • 免费下载 | 2025电力数据资产管理体系白皮书
  • Spring Cloud Gateway 具体的实现案例
  • Nacos服务发现和配置管理
  • 基于 Q - learning 算法的迷宫导航
  • <C#> 详细介绍.NET 依赖注入
  • WPF设计标准学习记录26