当前位置: 首页 > news >正文

Python星球日记:第10天 - 模块与包

🌟引言

上一篇:Python星球日记 - 第9天:高级函数

名人说:路漫漫其修远兮,吾将上下而求索。 —— 屈原《离骚》
创作者:Code_流苏(CSDN)(一个喜欢古诗词和编程的Coder😊)

目录

    • 一、模块的概念与导入方式
      • 1. 什么是模块?
      • 2. 模块的导入方式
        • 2.1 使用 `import` 导入整个模块
        • 2.2 使用 `from ... import ...` 导入特定内容
        • 2.3 使用别名简化导入
        • 2.4 导入所有内容(谨慎使用)
    • 二、标准库简介
      • 1. `math` 模块 - 数学运算
      • 2. `random` 模块 - 随机数生成
      • 3. `datetime` 模块 - 日期和时间处理
    • 三、创建自己的模块
      • 1. 创建简单模块
      • 2. 使用自定义模块
      • 3. 模块搜索路径
      • 4. 包(Package)的概念
    • 四、实战练习:生成随机密码
      • 2. 创建密码生成器模块
      • 3. 使用密码生成器模块
    • 五、模块与包的最佳实践
      • 1. 模块命名规范
      • 2. 模块内容组织
      • 3. 导入方式选择
      • 4. 包的组织结构
    • 六、练习题(附参考解答)
    • 练习1:创建并使用自定义模块
    • 练习2:标准库模块应用
    • 练习3:创建和使用包
    • 七、总结

更多硬核知识,请关注我、订阅专栏《 Python星球日记》,内容持续更新中…
专栏介绍: Python星球日记专栏介绍(持续更新ing)

欢迎来到Python星球🪐的第10天!

今天我们将探索Python中模块与包的世界,这是Python代码组织和重用的核心机制。掌握模块与包的使用,是从Python初学者迈向进阶开发者的重要一步。

在这里插入图片描述

一、模块的概念与导入方式

当我们的Python程序逐渐变大,如何组织代码就变得至关重要。这时,模块(Module)这一概念就派上用场了。

1. 什么是模块?

模块简单来说就是一个Python文件(.py),包含了一组相关的函数、变量和类。使用模块有几个主要优点:

  • 代码重用:一次编写,多次使用
  • 命名空间管理:避免命名冲突
  • 逻辑组织:相关功能放在一起

在这里插入图片描述

2. 模块的导入方式

Python提供了多种导入模块的方式,根据不同需求可以选择使用:

2.1 使用 import 导入整个模块

这是最基本的导入方式,导入后需要使用模块名作为前缀来访问其中的内容:

import math

# 使用math模块中的函数
radius = 5
area = math.pi * math.pow(radius, 2)
print(f"圆的面积是: {area}")
2.2 使用 from ... import ... 导入特定内容

当你只需要模块中的某些函数或变量时,可以这样导入:

from math import pi, sqrt

# 直接使用导入的函数和变量
radius = 5
area = pi * radius ** 2
print(f"圆的面积是: {area}")
print(f"5的平方根是: {sqrt(5)}")
2.3 使用别名简化导入

对于名称较长的模块,可以使用别名简化代码:

import matplotlib.pyplot as plt
import numpy as np

# 使用简化的别名
x = np.linspace(0, 10, 100)
y = np.sin(x)
plt.plot(x, y)
2.4 导入所有内容(谨慎使用)

可以导入模块中的所有内容,但这可能导致命名冲突,一般不推荐:

from math import *  # 不推荐这种方式

radius = 5
area = pi * pow(radius, 2)  # 直接使用,不需要模块名前缀

二、标准库简介

Python的强大之处在于其丰富的标准库,这些库随Python一起安装,无需额外下载。让我们看看几个常用的标准库:

1. math 模块 - 数学运算

math模块提供了各种数学函数和常量:

在这里插入图片描述

import math

# 数学常量
print(f"π值: {math.pi}")
print(f"自然对数的底e: {math.e}")

# 三角函数
print(f"sin(π/2): {math.sin(math.pi/2)}")

# 指数和对数
print(f"2的8次方: {math.pow(2, 8)}")
print(f"e的1次方: {math.exp(1)}")
print(f"log(100)以10为底: {math.log10(100)}")

# 取整函数
print(f"向上取整4.3: {math.ceil(4.3)}")
print(f"向下取整4.7: {math.floor(4.7)}")

2. random 模块 - 随机数生成

random模块用于生成伪随机数,在游戏、模拟和测试中非常有用:
在这里插入图片描述

import random

# 生成随机整数
print(f"1-10之间的随机整数: {random.randint(1, 10)}")

# 从列表中随机选择
fruits = ["苹果", "香蕉", "橙子", "葡萄"]
print(f"随机选择一个水果: {random.choice(fruits)}")

# 打乱列表顺序
numbers = [1, 2, 3, 4, 5]
random.shuffle(numbers)
print(f"打乱后的列表: {numbers}")

# 生成随机浮点数
print(f"0-1之间的随机浮点数: {random.random()}")
print(f"5-10之间的随机浮点数: {random.uniform(5, 10)}")

3. datetime 模块 - 日期和时间处理

datetime模块提供了处理日期和时间的类和函数:

在这里插入图片描述

from datetime import datetime, timedelta

# 获取当前日期和时间
now = datetime.now()
print(f"当前日期和时间: {now}")
print(f"当前年份: {now.year}")
print(f"当前月份: {now.month}")
print(f"当前日: {now.day}")

# 格式化日期
formatted_date = now.strftime("%Y年%m月%d日 %H:%M:%S")
print(f"格式化后的日期: {formatted_date}")

# 日期计算
tomorrow = now + timedelta(days=1)
print(f"明天是: {tomorrow.strftime('%Y年%m月%d日')}")

# 解析字符串为日期
date_string = "2023-12-31"
parsed_date = datetime.strptime(date_string, "%Y-%m-%d")
print(f"解析后的日期: {parsed_date}")

三、创建自己的模块

掌握了如何使用现有模块后,让我们学习如何创建自己的模块,这将大大提高代码的可维护性和重用性。

1. 创建简单模块

创建模块非常简单 - 只需编写一个普通的Python文件,然后保存为.py文件即可。例如,创建一个名为calculator.py的文件:

# 文件名: calculator.py

# 定义一些简单的数学函数
def add(a, b):
    """返回两个数的和"""
    return a + b

def subtract(a, b):
    """返回两个数的差"""
    return a - b

def multiply(a, b):
    """返回两个数的积"""
    return a * b

def divide(a, b):
    """返回两个数的商"""
    if b == 0:
        raise ValueError("除数不能为零")
    return a / b

# 定义一个常量
PI = 3.14159

# 定义一个类
class Calculator:
    """一个简单的计算器类"""
    
    def __init__(self):
        self.result = 0
        
    def add(self, value):
        self.result += value
        return self.result

2. 使用自定义模块

创建好模块后,就可以像使用标准库一样导入和使用它

# 导入整个模块
import calculator

# 使用模块中的函数
print(calculator.add(5, 3))        # 输出: 8
print(calculator.multiply(4, 6))   # 输出: 24

# 使用模块中的常量
radius = 5
area = calculator.PI * radius ** 2
print(f"圆的面积: {area}")

# 使用模块中的类
calc = calculator.Calculator()
calc.add(10)
calc.add(5)
print(f"计算器结果: {calc.result}")  # 输出: 15

也可以选择性地导入

# 只导入需要的函数和常量
from calculator import add, subtract, PI

print(add(10, 5))      # 输出: 15
print(subtract(10, 5)) # 输出: 5
print(f"PI值: {PI}")    # 输出: PI值: 3.14159

3. 模块搜索路径

Python在导入模块时会按照一定的顺序搜索模块

  1. 当前目录
  2. 环境变量PYTHONPATH中的目录
  3. Python标准安装目录

可以通过sys.path查看搜索路径

import sys
print(sys.path)

在这里插入图片描述
在这里插入图片描述

4. 包(Package)的概念

当模块变得更多时,我们可以使用来组织它们。本质上是一个包含多个模块和一个特殊文件__init__.py的目录。

假设我们有以下目录结构:

mypackage/
    __init__.py
    module1.py
    module2.py
    subpackage/
        __init__.py
        module3.py

使用包中的模块

# 导入包中的模块
import mypackage.module1
from mypackage import module2
from mypackage.subpackage import module3

# 使用包中的功能
mypackage.module1.function1()
module2.function2()
module3.function3()

结构如下:
在这里插入图片描述

四、实战练习:生成随机密码

现在我们将运用所学知识,创建一个实用的随机密码生成器模块,并在主程序中使用它

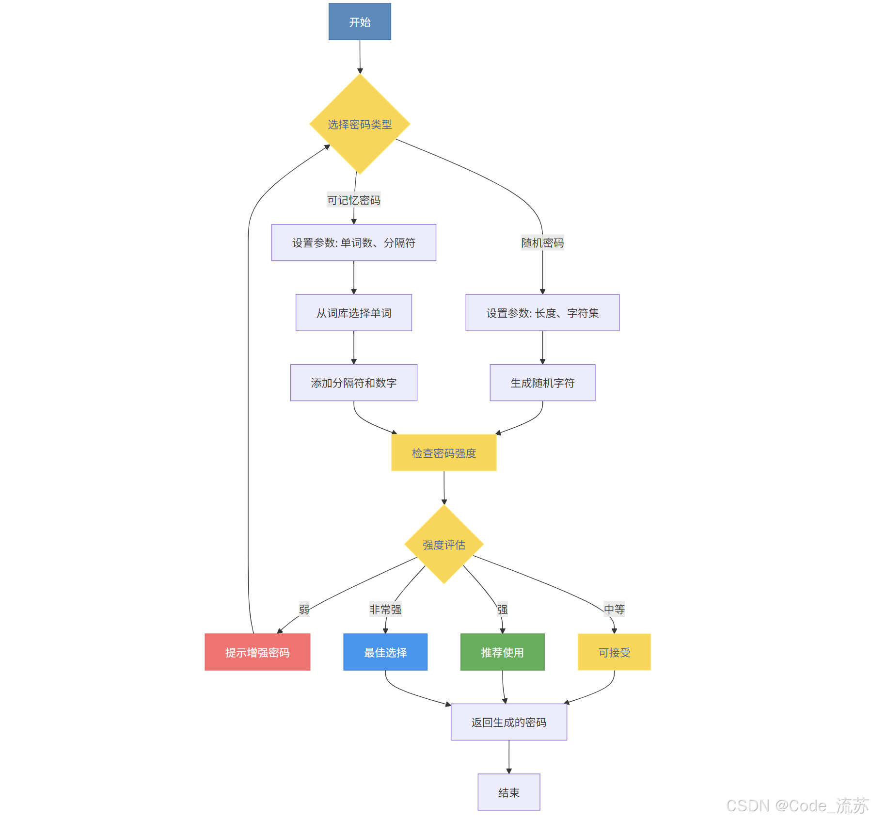
1.构思流程

在这里插入图片描述

2. 创建密码生成器模块

首先,创建一个名为password_generator.py的文件:

在这里插入图片描述

# 文件名: password_generator.py
import random
import string

def generate_password(length=8, use_digits=True, use_special_chars=True):
    """
    生成一个随机密码
    
    参数:
        length: 密码长度,默认为8
        use_digits: 是否包含数字,默认为True
        use_special_chars: 是否包含特殊字符,默认为True
        
    返回:
        生成的随机密码
    """
    # 定义字符集
    chars = string.ascii_letters  # 包含所有大小写字母
    
    if use_digits:
        chars += string.digits  # 添加数字
        
    if use_special_chars:
        chars += string.punctuation  # 添加特殊字符
    
    # 生成密码
    password = ''.join(random.choice(chars) for _ in range(length))
    
    return password

def generate_memorable_password(words=2, separator='-', digit=True):
    """
    生成一个可记忆的密码(单词组合)
    
    参数:
        words: 使用的单词数量,默认为2
        separator: 单词之间的分隔符,默认为'-'
        digit: 是否在末尾添加数字,默认为True
        
    返回:
        生成的可记忆密码
    """
    # 简单的单词列表(实际应用中可以使用更大的词库)
    word_list = [
        'apple', 'banana', 'orange', 'grape', 'lemon',
        'python', 'java', 'ruby', 'swift', 'rust',
        'happy', 'sunny', 'rainy', 'cloudy', 'windy',
        'river', 'mountain', 'forest', 'desert', 'ocean'
    ]
    
    # 随机选择单词
    selected_words = [random.choice(word_list) for _ in range(words)]
    
    # 将第一个字母大写使密码更安全
    selected_words = [word.capitalize() for word in selected_words]
    
    # 组合单词
    password = separator.join(selected_words)
    
    # 添加数字
    if digit:
        password += str(random.randint(10, 99))
    
    return password

def check_password_strength(password):
    """
    检查密码强度
    
    参数:
        password: 要检查的密码
        
    返回:
        密码强度评级: 'weak', 'medium', 'strong', 或 'very strong'
    """
    score = 0
    
    # 长度检查
    if len(password) >= 8:
        score += 1
    if len(password) >= 12:
        score += 1
    
    # 复杂度检查
    if any(c.islower() for c in password):
        score += 1
    if any(c.isupper() for c in password):
        score += 1
    if any(c.isdigit() for c in password):
        score += 1
    if any(c in string.punctuation for c in password):
        score += 1
    
    # 评级
    if score < 3:
        return 'weak'
    elif score < 4:
        return 'medium'
    elif score < 6:
        return 'strong'
    else:
        return 'very strong'

3. 使用密码生成器模块

现在创建一个主程序main.py来使用我们的密码生成器模块:

在这里插入图片描述

# 文件名: main.py
from password_generator import generate_password, generate_memorable_password, check_password_strength

def main():
    print("===== 随机密码生成器 =====")
    
    # 生成普通随机密码
    password1 = generate_password(length=10)
    strength1 = check_password_strength(password1)
    print(f"随机密码: {password1} (强度: {strength1})")
    
    # 生成仅包含字母和数字的密码
    password2 = generate_password(length=12, use_special_chars=False)
    strength2 = check_password_strength(password2)
    print(f"无特殊字符密码: {password2} (强度: {strength2})")
    
    # 生成超长强密码
    password3 = generate_password(length=16, use_digits=True, use_special_chars=True)
    strength3 = check_password_strength(password3)
    print(f"超长强密码: {password3} (强度: {strength3})")
    
    # 生成可记忆密码
    password4 = generate_memorable_password(words=3, separator='.')
    strength4 = check_password_strength(password4)
    print(f"可记忆密码: {password4} (强度: {strength4})")

if __name__ == "__main__":
    main()

运行main.py会产生类似下面的输出:

===== 随机密码生成器 =====
随机密码: F5#aB*q0$z (强度: very strong)
无特殊字符密码: AbC8dEfG5hI2 (强度: strong)
超长强密码: j7K*L@9m#F5pQ!r2 (强度: very strong)
可记忆密码: Mountain.Forest.Ocean27 (强度: strong)

在这里插入图片描述

五、模块与包的最佳实践

在实际开发中,合理使用模块与包可以显著提高代码质量。下面是一些最佳实践:

1. 模块命名规范

  • 使用全小写字母
  • 如果需要多个单词,用下划线连接(snake_case)
  • 避免使用Python保留字 和 标准库模块名
  • 名称应当简洁且表达明确意图

2. 模块内容组织

  • 相关功能应放在同一模块
  • 每个模块应有明确的职责
  • 使用文档字符串(docstring)说明模块用途
  • 常量通常放在模块顶部
  • 类和函数应有适当注释

3. 导入方式选择

根据不同情况选择合适的导入方式:

  • 对于常用的标准库或第三方库,使用import module
  • 对于频繁使用的特定函数,使用from module import function
  • 当有命名冲突时,使用import module as alias
  • 避免使用from module import *,容易造成命名污染

4. 包的组织结构

大型项目应考虑使用包来组织代码

  • 相关模块放在同一包中
  • 使用__init__.py控制包的导出接口
  • 考虑使用多级包结构组织复杂项目
  • 提供清晰的包级文档

六、练习题(附参考解答)

下面是三个关于模块与包的练习题,帮助你巩固今天学到的知识:

练习1:创建并使用自定义模块

题目描述
创建一个名为geometry.py的模块,其中包含计算不同几何图形(圆形、矩形、三角形)的面积和周长的函数。然后在主程序中导入并使用这个模块。

要求

  1. geometry.py中定义至少4个函数:计算圆的面积和周长,计算矩形的面积和周长
  2. 定义一个PI常量
  3. 创建一个main.py文件来测试你的模块

参考解答

# geometry.py
"""几何图形计算模块 - 用于计算各种几何图形的面积和周长"""

# 常量定义
PI = 3.14159

# 圆形计算函数
def circle_area(radius):
    """计算圆的面积"""
    return PI * radius ** 2

def circle_perimeter(radius):
    """计算圆的周长"""
    return 2 * PI * radius

# 矩形计算函数
def rectangle_area(length, width):
    """计算矩形的面积"""
    return length * width

def rectangle_perimeter(length, width):
    """计算矩形的周长"""
    return 2 * (length + width)

# 三角形计算函数
def triangle_area(base, height):
    """计算三角形的面积"""
    return 0.5 * base * height

def triangle_perimeter(a, b, c):
    """计算三角形的周长"""
    return a + b + c
# main.py
"""几何模块测试程序"""

# 导入自定义模块
import geometry

def main():
    # 测试圆形计算
    radius = 5
    print(f"圆形(半径 = {radius}):")
    print(f"面积 = {geometry.circle_area(radius):.2f}")
    print(f"周长 = {geometry.circle_perimeter(radius):.2f}")
    
    # 测试矩形计算
    length, width = 10, 6
    print(f"\n矩形(长 = {length}, 宽 = {width}):")
    print(f"面积 = {geometry.rectangle_area(length, width)}")
    print(f"周长 = {geometry.rectangle_perimeter(length, width)}")
    
    # 测试三角形计算
    base, height = 8, 4
    a, b, c = 5, 6, 7
    print(f"\n三角形(底 = {base}, 高 = {height}, 三边 = {a}, {b}, {c}):")
    print(f"面积 = {geometry.triangle_area(base, height)}")
    print(f"周长 = {geometry.triangle_perimeter(a, b, c)}")

if __name__ == "__main__":
    main()

运行结果

圆形(半径 = 5):
面积 = 78.54
周长 = 31.42

矩形(长 = 10, 宽 = 6):
面积 = 60
周长 = 32

三角形(底 = 8, 高 = 4, 三边 = 5, 6, 7):
面积 = 16.0
周长 = 18

练习2:标准库模块应用

题目描述
创建一个数据分析工具,使用Python标准库中的randomstatisticsdatetime模块,生成随机数据并进行简单的统计分析,同时记录分析的日期时间。

要求

  1. 生成100个1到1000之间的随机整数
  2. 计算这些数据的均值、中位数、标准差
  3. 记录分析的日期和时间
  4. 将结果保存到文件中

参考解答

"""数据分析工具 - 生成随机数据并进行统计分析"""

import random
import statistics
from datetime import datetime

def generate_data(count=100, min_value=1, max_value=1000):
    """生成指定数量和范围的随机整数"""
    return [random.randint(min_value, max_value) for _ in range(count)]

def analyze_data(data):
    """对数据进行统计分析"""
    results = {
        "count": len(data),
        "mean": statistics.mean(data),
        "median": statistics.median(data),
        "std_dev": statistics.stdev(data),
        "min": min(data),
        "max": max(data),
        "timestamp": datetime.now().strftime("%Y-%m-%d %H:%M:%S")
    }
    return results

def save_results(results, filename="analysis_results.txt"):
    """将分析结果保存到文件"""
    with open(filename, "w") as file:
        file.write(f"数据分析结果\n")
        file.write(f"分析时间: {results['timestamp']}\n")
        file.write(f"数据量: {results['count']}\n")
        file.write(f"最小值: {results['min']}\n")
        file.write(f"最大值: {results['max']}\n")
        file.write(f"均值: {results['mean']:.2f}\n")
        file.write(f"中位数: {results['median']:.2f}\n")
        file.write(f"标准差: {results['std_dev']:.2f}\n")

def main():
    # 生成随机数据
    data = generate_data()
    
    # 分析数据
    results = analyze_data(data)
    
    # 打印结果
    print(f"数据分析结果 (分析时间: {results['timestamp']})")
    print(f"数据量: {results['count']}")
    print(f"数值范围: {results['min']} - {results['max']}")
    print(f"均值: {results['mean']:.2f}")
    print(f"中位数: {results['median']:.2f}")
    print(f"标准差: {results['std_dev']:.2f}")
    
    # 保存结果
    save_results(results)
    print(f"\n结果已保存到 analysis_results.txt")

if __name__ == "__main__":
    main()

运行结果示例

数据分析结果 (分析时间: 2023-12-01 15:30:45)
数据量: 100
数值范围: 12 - 991
均值: 502.76
中位数: 507.50
标准差: 289.34

结果已保存到 analysis_results.txt

练习3:创建和使用包

题目描述
创建一个名为texttools的包,用于文本处理,包含多个模块来处理不同类型的文本操作(统计、转换、搜索等)。然后创建一个应用程序使用这个包来分析一段文本。

要求

  1. 创建包目录结构,包含__init__.py
  2. 至少创建3个模块:counter.py(文本统计),converter.py(文本转换),finder.py(文本搜索)
  3. 在主程序中演示如何使用这个包

参考解答

首先,创建以下目录结构

project/
│
├── texttools/
│   ├── __init__.py
│   ├── counter.py
│   ├── converter.py
│   └── finder.py
│
└── text_analyzer.py

然后实现各个文件

# texttools/__init__.py
"""
texttools 包 - 文本处理工具集
提供文本统计、转换和搜索等功能
"""

# 导出主要功能,使它们可以直接从包导入
from .counter import count_words, count_chars, count_sentences
from .converter import to_uppercase, to_lowercase, capitalize_sentences
from .finder import find_all, contains_word, find_and_replace

# 包的版本信息
__version__ = '0.1.0'
# texttools/counter.py
"""文本统计模块 - 提供文本计数功能"""

import re

def count_words(text):
    """计算文本中的单词数量"""
    words = text.split()
    return len(words)

def count_chars(text, include_spaces=True):
    """计算文本中的字符数量"""
    if include_spaces:
        return len(text)
    else:
        return len(text.replace(" ", ""))

def count_sentences(text):
    """计算文本中的句子数量"""
    # 简单方法:按照句号、问号、感叹号划分
    sentences = re.split(r'[.!?]+', text)
    # 过滤掉空字符串
    sentences = [s for s in sentences if s.strip()]
    return len(sentences)
# texttools/converter.py
"""文本转换模块 - 提供文本格式转换功能"""

import re

def to_uppercase(text):
    """将文本转换为大写"""
    return text.upper()

def to_lowercase(text):
    """将文本转换为小写"""
    return text.lower()

def capitalize_sentences(text):
    """将每个句子的首字母大写"""
    # 分割句子
    sentences = re.split(r'([.!?]+)', text)
    result = ""
    
    # 处理每个句子
    for i in range(0, len(sentences)-1, 2):
        if sentences[i].strip():
            # 首字母大写,其余小写
            capitalized = sentences[i].strip().capitalize()
            result += capitalized
        if i+1 < len(sentences):
            result += sentences[i+1]
    
    # 处理最后一个句子(如果有)
    if len(sentences) % 2 == 1 and sentences[-1].strip():
        result += sentences[-1].strip().capitalize()
    
    return result
# texttools/finder.py
"""文本搜索模块 - 提供文本查找和替换功能"""

import re

def find_all(text, pattern, case_sensitive=True):
    """查找文本中所有匹配模式的位置"""
    if not case_sensitive:
        text = text.lower()
        pattern = pattern.lower()
    
    positions = []
    start = 0
    
    while True:
        pos = text.find(pattern, start)
        if pos == -1:
            break
        positions.append(pos)
        start = pos + 1
    
    return positions

def contains_word(text, word, case_sensitive=True):
    """检查文本是否包含指定单词"""
    if not case_sensitive:
        text = text.lower()
        word = word.lower()
    
    # 使用正则表达式匹配整个单词
    pattern = r'\b' + re.escape(word) + r'\b'
    match = re.search(pattern, text)
    
    return match is not None

def find_and_replace(text, find_text, replace_text, case_sensitive=True):
    """在文本中查找并替换指定内容"""
    if case_sensitive:
        return text.replace(find_text, replace_text)
    else:
        # 不区分大小写的替换
        pattern = re.compile(re.escape(find_text), re.IGNORECASE)
        return pattern.sub(replace_text, text)
# text_analyzer.py
"""文本分析应用程序 - 使用texttools包来分析文本"""

# 导入texttools包
from texttools import count_words, count_sentences, count_chars
from texttools import to_uppercase, to_lowercase, capitalize_sentences
from texttools import find_all, contains_word, find_and_replace

def analyze_text(text):
    """对文本进行全面分析"""
    print("===== 文本分析结果 =====")
    
    # 文本基本信息
    print("\n----- 基本统计 -----")
    print(f"单词数: {count_words(text)}")
    print(f"字符数 (含空格): {count_chars(text)}")
    print(f"字符数 (不含空格): {count_chars(text, include_spaces=False)}")
    print(f"句子数: {count_sentences(text)}")
    
    # 文本转换示例
    print("\n----- 文本转换 -----")
    print(f"大写版本: {to_uppercase(text[:50])}...")
    print(f"小写版本: {to_lowercase(text[:50])}...")
    print(f"句首大写: {capitalize_sentences(text[:50])}...")
    
    # 文本搜索示例
    search_word = "Python"
    print(f"\n----- 搜索词 '{search_word}' -----")
    positions = find_all(text, search_word)
    print(f"出现次数: {len(positions)}")
    print(f"出现位置: {positions}")
    print(f"包含单词 '{search_word}': {contains_word(text, search_word)}")
    
    # 文本替换示例
    old_word = "Python"
    new_word = "Python编程语言"
    print(f"\n----- 文本替换 -----")
    modified_text = find_and_replace(text, old_word, new_word)
    print(f"替换 '{old_word}' 为 '{new_word}':")
    print(f"修改后的前100个字符: {modified_text[:100]}...")

def main():
    # 示例文本
    sample_text = """Python是一种广泛使用的解释型、高级编程语言。
    Python的设计哲学强调代码的可读性和简洁的语法。
    Python支持多种编程范式,包括面向对象、命令式、函数式和过程式编程。
    Python拥有一个庞大而全面的标准库,这使得Python解决各种问题时非常便捷。
    Python的简单易学是其最大的特点之一,许多人认为Python是初学者最好的编程语言。"""
    
    # 分析文本
    analyze_text(sample_text)

if __name__ == "__main__":
    main()

运行结果示例

===== 文本分析结果 =====

----- 基本统计 -----
单词数: 89
字符数 (含空格): 359
字符数 (不含空格): 270
句子数: 5

----- 文本转换 -----
大写版本: PYTHON是一种广泛使用的解释型、高级编程语言。...
小写版本: python是一种广泛使用的解释型、高级编程语言。...
句首大写: Python是一种广泛使用的解释型、高级编程语言。...

----- 搜索词 'Python' -----
出现次数: 5
出现位置: [0, 137, 177, 214, 298]
包含单词 'Python': True

----- 文本替换 -----
替换 'Python' 为 'Python编程语言':
修改后的前100个字符: Python编程语言是一种广泛使用的解释型、高级编程语言。
    Python编程语言的设计哲学强调代码的可读性和简洁的语法。
    Python编程...

以上三个练习分别覆盖了模块创建与使用、标准库模块应用、以及包的创建与使用,通过完成这些练习,你将能够更好地掌握Python模块与包的概念和实践技巧。

七、总结

在这一天的学习中,我们探索了Python中模块与包的世界:

  1. 了解了模块的概念及其在代码组织中的重要性
  2. 掌握了多种模块的导入方式:importfrom ... import、别名导入等
  3. 学习了常用标准库:mathrandomdatetime
  4. 创建了自己的模块并学习了如何组织包
  5. 通过实战练习,开发了一个实用的随机密码生成器

模块和包是Python代码组织的基础,掌握它们将帮助你更好地组织和管理代码,提高开发效率和代码质量。在未来的项目中,请记住模块化设计的原则,让你的代码更加清晰、可维护和可重用!

下一天预告:我们将探索Python中的文件操作,学习如何读写各种文件,让你的程序能够与外部世界交互!


如果你喜欢这篇文章,请点赞、收藏并关注我的专栏Python星球日记!每天都会有新的Python学习内容等着你!

创作者:Code_流苏(CSDN)(一个喜欢古诗词和编程的Coder😊)
如果你对今天的内容有任何问题,或者想分享你的学习心得,欢迎在评论区留言讨论!

http://www.dtcms.com/a/117860.html

相关文章:

  • 视频分析设备平台EasyCVR打造汽车门店经营场景安全:AI智慧安防技术全解析
  • 瑞芯微RK3568嵌入式AI项目实战:项目方向(三)
  • 最近你学到了或者悟到了什么?
  • STL_vector_01_基本用法
  • OpenCV--图像轮廓检测
  • 状态空间建模与极点配置 —— 理论、案例与交互式 GUI 实现
  • JDY-24M模块基本使用说明(主从透传、MESH组网、BLE等数据传输)
  • 【棒垒球规则】全国幼儿软式棒垒球比赛规则(三)·棒球1号位
  • 2025最新系统 Git 教程(二)
  • 无人机装调与测试
  • 考研单词笔记 2025.04.07
  • DP问题常见模型
  • 深入解析嵌入式Linux系统架构:从Bootloader到用户空间 - 结合B站视频教学
  • 5-树与二叉树
  • MySQL 数据库操作指南:从数据库创建到数据操作
  • dotnet 编译模式使用教程
  • AR 赋能儿童娱乐:剧本杀与寻宝小程序搭建秘籍​
  • PyTorch使用(6)-张量形状操作
  • Linux笔记之Ubuntu系统设置自动登录tty1界面
  • 七种驱动器综合对比——《器件手册--驱动器》
  • 14-Hugging Face 模型微调训练(基于 BERT 的中文评价情感分析(二分类))
  • Mysql是怎么存储数据的
  • 从代码学习深度学习 - 序列到序列学习数据预处理 PyTorch 版
  • Python项目打包指南:PyInstaller与SeleniumWire的兼容性挑战及解决方案
  • [Effective C++]条款27:尽量少做转型动作
  • VMware-workstation-full-12.5.2 install OS X 10.11.1(15B42).cdr
  • 安卓ConstraintLayout + Barrier 实战:让 TextView 动态宽度但不超过另一个控件
  • QT ARM 开发环境搭建
  • 深度解析LinkedList工作原理
  • 一个极简的反向传播实现