D3802ACF:高精度 PSR LED 恒流驱动电路详解
在 LED 照明领域,一款性能卓越的驱动芯片对于照明效果和系统稳定性起着至关重要的作用。今天,就给大家介绍一款由绍兴芯谷科技有限公司推出的 D3802ACF 高精度 PSR LED 恒流驱动电路。
一、芯片概述
D3802ACF 是一款原边反馈 LED 恒流驱动芯片,工作电压范围为 85Vac - 265Vac,适用于 5W 以下的反激式隔离 LED 恒流电源。它内置 650V 功率开关,采用原边反馈模式,无需次级反馈电路和补偿电路,外围元件极少,大大降低了系统成本和体积。

二、主要特点
-
集成度高 :内部集成 650V 功率管,无需变压器辅助绕组检测和供电。
-
恒流精度高 :LED 输出电流精度可达 ±6%,通过调整外部电阻可精确控制 LED 开路电压。
-
保护功能完善 :集成 LED 开路 / 短路保护、CS 电阻短路保护、欠压保护、芯片温度智能控制等多重保护功能。
-
工作电流低 :芯片超低工作电流,无需变压器辅助绕组检测和供电。
-
封装形式 :采用 SOP8 的封装形式,便于安装和使用。
三、应用范围
D3802ACF 广泛应用于 LED 球灯泡、GU10 LED 射灯以及其他 LED 照明领域,能够为这些照明设备提供稳定、高效的恒流驱动,确保照明效果的均匀性和持久性。
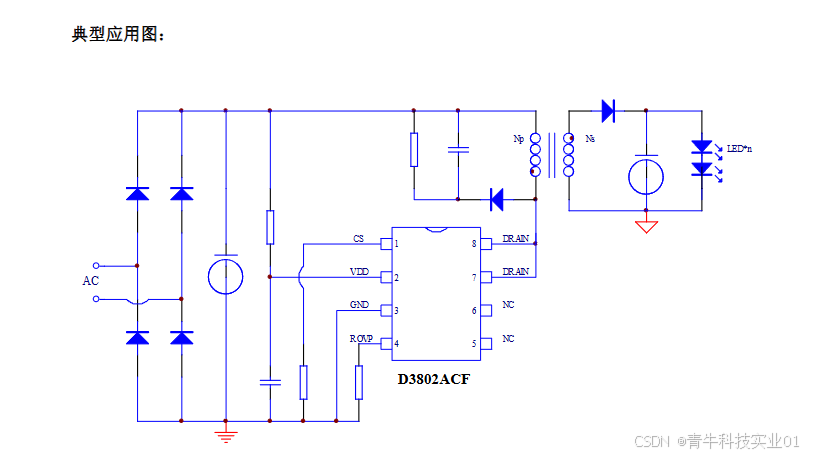
四、典型应用图
以下是 D3802ACF 的典型应用电路图:

五、注意事项
在使用 D3802ACF 时,需要注意以下几点:
-
PCB 设计 :VDD 的旁路电容需要紧靠芯片 VDD 和 GND 引脚;开路保护电压设置电阻需要尽量靠近芯片 ROVP 引脚;电流采样电阻的功率地线尽可能短,且要和芯片的地线及其它小信号的地线分头接到母线电容的地端;减小功率环路的面积,以减小 EMI 辐射。
-
保护功能触发 :当出现 LED 开路、短路等情况时,芯片会触发相应的保护逻辑,系统停止开关工作,需排除故障后重新上电启动。
-
工作环境 :芯片的工作结温范围为 - 40℃~+ 150℃,贮存温度范围为 - 55℃~+ 150℃,在高温环境下工作时,需注意散热设计,以保证芯片的可靠性和寿命。
总之,D3802ACF 凭借其高集成度、高精度、低功耗和完善的保护功能,成为了 LED 照明领域的一款优秀驱动芯片,为 LED 照明产品的设计和应用提供了可靠的解决方案。
