当前位置: 首页 > news >正文

【AVRCP】深度解析 AVRCP 定时器机制:从 TRCP/TMTC/TMTP 看蓝牙遥控的实时性保障

目录

一、定时器的核心作用与分类

1.1 为何需要定时器?

1.2 AVRCP定义的定时器

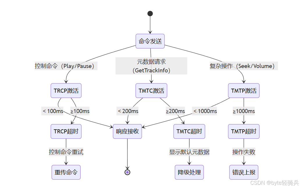
1.3 状态机模型(定时器驱动的交互流程)

二、TRCP(100ms 定时器):实时控制的生命线

2.1 应用场景

2.2 实现要点

2.3 典型故障场景

三、TMTC(200ms 定时器):元数据交互的黄金窗口

3.1 适用场景

3.1 元数据类型(TMTC 覆盖的典型请求)

3.2 时序优化(TMTC 与 TRCP 的协同工作)

3.3 内存管理策略

四、TMTP(1000ms 定时器):复杂操作的弹性边界

4.1 长耗时操作分类(TMTP 适用场景)

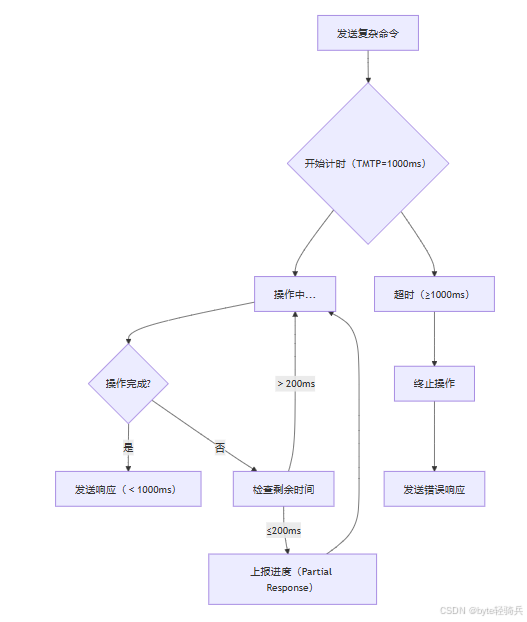
4.2 状态监控(TMTP 超时处理流程)

4.3 硬件加速方案

五、定时器协同工作机制

5.1 定时器的实现方式

5.2 超时处理机制

5.3 性能优化技巧

5.4 优先级队列(定时器优先级矩阵)

5.5 资源竞争解决方案

六、实现与验证最佳实践

6.1 协议栈优化

6.2 测试方法论

6.3 测试工具推荐

6.4 测试矩阵(定时器合规性测试)

七、常见问题与解决方案

7.1 定时器漂移问题

7.2 低功耗冲突

7.3 跨平台兼容性

7.4 频繁触发T_RCP超时

7.5 T_MTP超时导致媒体信息无法显示

八、未来演进方向

8.1 定时器精度提升

8.2 动态调整机制

8.3 与 LE Audio 的协同

九、总结:时间控制的艺术

9.1 定时器的三重价值

9.2 开发铁律

9.3 合规性检查清单

十、附录:规范索引与术语表

十一、参考资料


在蓝牙音频 / 视频远程控制(AVRCP)中,定时器是保障设备间实时交互的核心机制。本文基于蓝牙核心规范 Table 15.1,系统解析 TRCP(100ms)、TMTC(200ms)、TMTP(1000ms)三大定时器的设计原理、应用场景及实现方案,揭示 AVRCP 如何通过精确的时间控制实现稳定的远程控制体验。

、定时器的核心作用与分类

1.1 为何需要定时器?

在无线通信场景中,设备可能因信号干扰、资源竞争或处理延迟导致响应超时。定时器的作用是:

  • 确保响应时效性:避免无限等待导致的资源占用。

  • 提升鲁棒性:通过超时重传或错误处理增强协议可靠性。

1.2 AVRCP定义的定时器

根据协议规范(Bluetooth Core Specification),AVRCP要求实现三个关键定时器,如下表所示:

设计哲学:

  • 分级响应:根据命令优先级设置差异化超时(控制命令<元数据<复杂操作

  • 实时性保障:TRCP 覆盖播放 / 暂停等高频控制(100ms 级响应)

  • 兼容性设计:TMTP 为旧设备保留较长超时窗口(兼容非优化实现)

1.3 状态机模型(定时器驱动的交互流程)

二、TRCP(100ms 定时器):实时控制的生命线

2.1 应用场景

简单控制指令,如播放、暂停、停止等无需复杂数据处理的命令。

  • 高频控制命令:Play、Pause、Next、Previous

  • 设计考量

    • 低延迟需求:用户期望即时反馈,例如按下播放键后立即生效。

    • 资源占用优化:短时等待避免占用通信信道过久。

  • 交互示例:

2.2 实现要点

// 伪代码:TRCP定时器管理
typedef struct {
    uint32_t command_id;
    uint32_t timestamp;
    uint8_t retries;
} trcp_entry_t;

void trcp_timer_callback() {
    for (int i=0; i<TRCP_TABLE_SIZE; i++) {
        trcp_entry_t* entry = &trcp_table[i];
        if (entry->timestamp == 0) continue;
        
        uint32_t elapsed = get_system_time() - entry->timestamp;
        if (elapsed > TRCP_DURATION) {
            if (entry->retries < MAX_RETRIES) {
                resend_command(entry->command_id);
                entry->retries++;
                entry->timestamp = get_system_time(); // 重置定时器
            } else {
                handle_trcp_failure(entry->command_id);
                entry->timestamp = 0;
            }
        }
    }
}

2.3 典型故障场景

场景现象解决方案
无线干扰导致丢包TRCP 超时(>100ms)自动重传(≤3 次)
设备处理延迟响应时间波动(90-110ms)优化命令队列优先级
多命令并发定时器冲突优先级调度(控制命令>元数据)

三、TMTC(200ms 定时器):元数据交互的黄金窗口

3.1 适用场景

需要短暂数据处理的命令,例如音量调节(需更新DAC参数)或状态查询。

  • 设计考量

    • 平衡处理时间与用户体验:略长的超时窗口允许TG完成必要计算。

3.1 元数据类型(TMTC 覆盖的典型请求)

命令元数据示例典型响应时长(实测)
GetTrackInfo曲目名称、艺术家、时长50-150ms
GetPlayStatus播放状态(Playing/Paused)30-100ms
GetVolume当前音量值(0-100%)20-80ms

3.2 时序优化(TMTC 与 TRCP 的协同工作)

3.3 内存管理策略

// 元数据缓存机制(伪代码)
typedef struct {
    uint8_t data[256]; // AVRCP元数据最大长度
    uint32_t timestamp;
    uint8_t validity;  // 0:无效 1:有效 2:过期
} metadata_cache_t;

void mttc_response_handler() {
    metadata_cache_t* cache = get_cache_entry(command_id);
    if (cache->validity == 2) { // 缓存过期
        process_original_response();
        cache->timestamp = get_system_time();
        cache->validity = 1;
    } else {
        send_cached_response(); // 利用缓存降低响应时间
    }
}

四、TMTP(1000ms 定时器):复杂操作的弹性边界

4.1 长耗时操作分类(TMTP 适用场景)

复杂数据操作,例如获取媒体元数据(歌曲名称、专辑信息)或设备能力协商。

  • 设计考量

    操作类型示例典型处理时长
    媒体定位Seek(快进 / 快退)200-800ms
    设备配置均衡器设置、声道选择300-900ms
    固件升级OTA 更新500-950ms
    • 大数据量处理:可能需要访问存储设备或网络资源。

    • 防止误判:避免因处理延迟误触发超时错误。

4.2 状态监控(TMTP 超时处理流程)

4.3 硬件加速方案

// 硬件定时器驱动(示例)
void tmtp_hardware_init() {
    TIM_InitTypeDef timer;
    timer.Period = 1000; // 1ms计数单位
    timer.Prescaler = 80; // 80MHz时钟 → 1ms周期
    HAL_TIM_Base_Init(&timer);
    HAL_TIM_Base_Start_IT(&timer); // 启动中断
}

void HAL_TIM_PeriodElapsedCallback(TIM_HandleTypeDef *htim) {
    if (htim->Instance == TMTP_TIMER) {
        tmtp_counter++;
        if (tmtp_counter >= TMTP_DURATION) {
            handle_tmtp_timeout();
            tmtp_counter = 0;
        }
    }
}

五、定时器协同工作机制

5.1 定时器的实现方式

①定时器初始化:

在AVRCP协议栈初始化时,需要为每个定时器设置初始值。这些初始值通常根据AVRCP协议规范中的建议值进行设定。例如,T_RCP的初始值可以设置为100毫秒,T_MTC的初始值可以设置为200毫秒,而T_MTP的初始值可以设置为1000毫秒。

②定时器启动与停止:

当控制器发送AVRCP命令时,相应的定时器会被启动。定时器在启动后开始计时,直到达到设定的时间阈值或目标设备返回响应帧为止。如果目标设备在定时器超时之前返回了响应帧,则定时器会被停止并重置为初始状态。如果定时器超时且目标设备未返回响应帧,则控制器可能会采取进一步的措施,如重新发送命令或报告错误。

③定时器超时处理:

当定时器超时时,AVRCP协议栈需要采取相应的处理措施。这些措施可能包括重新发送命令、报告错误给上层应用、或触发其他相关的错误处理流程。通过合理的超时处理机制,可以确保AVRCP协议的健壮性和可靠性。

5.2 超时处理机制

  • 重传策略

    • 首次超时:丢弃当前命令或发起重传(需协议支持)。

    • 多次超时:触发错误回调或断开连接。

  • 日志与调试

log("T_RCP timeout! Command: 0x%02X, Retry Count: %d", cmd.opcode, retry_count);

5.3 性能优化技巧

  • 动态调整超时值:根据历史响应时间动态调整T_MTC/T_MTP(需避免违反协议规范)。

  • 预取机制:对频繁查询的媒体信息进行缓存,减少T_MTP触发概率。

5.4 优先级队列(定时器优先级矩阵)

定时器优先级抢占策略资源分配比例
TRCP最高中断级优先50%
TMTC中等任务级调度30%
TMTP最低后台处理20%

5.5 资源竞争解决方案

// 基于RTX的任务调度(伪代码)
OS_TASK(trcp_task, osPriorityHigh, 2048) {
    while(1) {
        process_trcp_commands(); // 最高优先级
        osDelay(10);
    }
}

OS_TASK(tmtc_task, osPriorityMedium, 1024) {
    while(1) {
        process_mttc_metadata(); // 中等优先级
        osDelay(20);
    }
}

OS_TASK(tmtp_task, osPriorityLow, 512) {
    while(1) {
        process_tmtp_operations(); // 最低优先级
        osDelay(50);
    }
}

六、实现与验证最佳实践

6.1 协议栈优化

// 定时器精度优化(ARM Cortex-M系列)
#define SYSTICK_CLOCK_HZ 168000000
#define TIMER_RESOLUTION_US 100 // 100μs精度

void systick_config() {
    SysTick_Config(SYSTICK_CLOCK_HZ / 10000); // 100μs中断
}

void timer_update() {
    static uint32_t tick = 0;
    tick += TIMER_RESOLUTION_US;
    trcp_tick = (tick / TRCP_DURATION_US) % 2; // 双缓冲机制
}

6.2 测试方法论

  • 单元测试:模拟命令发送与定时器触发。

  • 集成测试:真实设备间交互验证。

  • 压力测试:高并发命令下定时器稳定性。

6.3 测试工具推荐

  • Frontline BPA 600:蓝牙协议分析仪,捕获并解析AVRCP报文。

  • Wireshark + Ubertooth:开源蓝牙抓包方案。

6.4 测试矩阵(定时器合规性测试)

测试项标准值测试方法合格判定
TRCP 响应时间≤100ms抓包测量命令→响应间隔95% 样本<100ms
TMTC 平均响应≤150ms1000 次元数据请求统计均值<150ms
TMTP 超时率≤1%连续 1000 次复杂操作超时次数≤10 次
多定时器并发无冲突同时发送 TRCP/TMTC/TMTP 命令全部成功响应

七、常见问题与解决方案

7.1 定时器漂移问题

// 硬件定时器校准算法
void timer_calibration() {
    uint32_t start = get_reference_clock();
    HAL_Delay(1000);
    uint32_t end = get_reference_clock();
    uint32_t drift = end - start - 1000000; // 1ms=1000μs
    timer_offset = drift / 1000; // 每ms校准值
}

// 补偿后的定时器读取
uint32_t get_accurate_time() {
    return get_system_time() - (timer_offset * elapsed_ms);
}

7.2 低功耗冲突

场景功耗影响解决方案
TRCP 定时器唤醒10μA(典型)中断驱动 + 深度睡眠
TMTP 持续运行50μA(典型)分阶段休眠(操作间隙休眠)

7.3 跨平台兼容性

7.4 频繁触发T_RCP超时

  • 可能原因

    • TG处理任务优先级不足。

    • 蓝牙链路质量差(如信号干扰)。

  • 解决方案

    • 优化TG任务调度,确保AVRCP命令高优先级。

    • 增加RSSI监测,动态调整发射功率。

7.5 T_MTP超时导致媒体信息无法显示

  • 背景:智能音箱查询手机歌曲信息时超时。

  • 根因分析

    • 手机端媒体数据库查询耗时过长。

    • 蓝牙带宽被其他协议(如A2DP)占用。

  • 解决步骤

    • 优化数据库查询:建立内存缓存。

    • 协议优先级调整:通过QoS设置保障AVRCP带宽。

八、未来演进方向

8.1 定时器精度提升

  • BLE 5.4 改进:引入 μs 级定时器(现有 ms 级)

  • 硬件加速:专用定时器协处理器(如 Nordic nRF55 的 Timer System)

8.2 动态调整机制

// 自适应定时器(伪代码)
void adaptive_timer_ctrl() {
    if (link_quality > 90%) {
        trcp_duration = 80ms; // 优质链路缩短超时
    } else if (link_quality < 50%) {
        trcp_duration = 120ms; // 劣质链路延长超时
    }
}

8.3 与 LE Audio 的协同

特性AVRCP 定时器扩展应用场景
同步音频控制TRCP 精度提升至 50ms多设备同步播放
高清元数据传输TMTC 支持更大数据量(512 字节)无损音频元数据
低功耗模式TMTP 支持深度休眠唤醒耳机超长待机

九、总结:时间控制的艺术

9.1 定时器的三重价值

  • 实时性保障:TRCP 的 100ms 级响应定义交互体验基线

  • 稳定性基石:TMTC 的 200ms 窗口平衡元数据与控制流

  • 包容性设计:TMTP 的 1 秒窗口兼容异构设备实现

9.2 开发铁律

  • TRCP 优先:控制命令响应必须硬实时(RTOS 优先级最高)

  • TMTC 优化:元数据处理采用缓存 + 预加载(降低延迟)

  • TMTP 监控:复杂操作需提供进度反馈(避免超时误判)

9.3 合规性检查清单

  • ✅ 所有控制命令响应<100ms(TRCP)

  • ✅ 元数据请求响应<200ms(TMTC)

  • ✅ 复杂操作响应<1000ms(TMTP)

  • ✅ 定时器精度误差<±5%(硬件校准)

  • ✅ 多定时器并发无资源争用(优先级调度)

十、附录:规范索引与术语表

术语定义规范引用
TRCP实时控制定时器(100ms)Bluetooth Spec 6.0
TMTC元数据定时器(200ms)Part F, Section 15
TMTP长操作定时器(1000ms)Table 15.1

十一、参考资料

  • [1] Bluetooth Core Specification v6.0,

  • [2] AVRCP Specification v1.6.3


http://www.dtcms.com/a/90625.html

相关文章:

  • HAL_TIM_IC_CaptureCallback 函数
  • 蓝桥杯1463:货物摆放问题详解——数学思维与代码优化
  • 【PICO】开发环境配置准备
  • 小爱控制OK影视搜索视频-HomeAssistant详细自动化流程
  • 车载通信方案为何选择CAN/CANFD?
  • 聚水潭数据集成到MySQL的最佳实践分享
  • docker desktop拉取镜像出问题
  • Isaac Sim与Isaac Lab初使用
  • 嵌入式单片机程序的映像文件解读
  • Windows下VSCode的安装
  • 【C++项目实战】:基于正倒排索引的Boost搜索引擎(1)
  • Codeforces Round 1009 (Div. 3) C(位掩码)
  • 图解AUTOSAR_SWS_IOHardwareAbstraction
  • C++可变参数
  • 【Python】pillow库学习笔记3-Image.mode
  • canvas学习:如何绘制带孔洞的多边形
  • 详细存储与相关接口协议?
  • Vue项目的 Sass 全局基础样式格式化方案,包含常见元素的样式重置
  • 头歌实践教学平台--【数据库概论】--SQL
  • VUE3 路由配置
  • Apifox下载安装
  • 【C++】C++中的动态内存分配(new和delete)
  • 2025前端面试题(vue、react、uniapp、微信小程序、JS、CSS、其他)
  • 从零构建大语言模型全栈开发指南:第二部分:模型架构设计与实现-2.2.1从零编写类GPT-2模型架构(规划模块与代码组织)
  • 详细介绍RECT结构体
  • 09_从经典论文入手Seq2Seq架构
  • spring-security原理与应用系列:核心过滤器
  • 设置 Ollama 模型下载位置
  • Spring 线程
  • 微信小程序如何接入直播功能