当前位置: 首页 > news >正文

关于功耗检测功能开发笔记

电路模型:设想通过采集R29采样电阻两端电压,推算出回路电流,从而计算出R28负载电阻功耗

1.信号采样区分为单端采样还是差分采样

单端采样需要采集设备与被采集电路供地,以地平面作为回路参考采集单根电压信号

双端采集则是采集采样电阻两端的差分信号:

差分输入的是将两个输入端的差值作为信号,这样可以免去一些误差,比如你输入一个1V的信号可电源有偏差实际输入要大0.1.就可以用差分输入1V和2V一减就把两端共有的那0.1误差剪掉了。单端输入无法去除这类误差。

参考自ADC的单端输入、伪差分输入、差分输入区别

2.微小电压信号增益放大后也同样把误差信号放大了

3.增益器件的一些输入特性需要了解清楚

比如输入阻抗,

  • 共模抑制比(CMRR):LM358N 的共模抑制比(CMRR)会影响差分信号的放大效果。选择高 CMRR 的运算放大器可以提高差分信号的放大效果。
  • 带宽:LM358N 的带宽有限,确保在应用中考虑带宽要求。
  • 噪声:在处理微弱信号时,注意运算放大器的噪声特性,以确保信号的清晰度

4.尝试用LM3358搭建差分信号放大电路,但是搭建后实际测试结果不理想

参考自LM358运放的常用电路

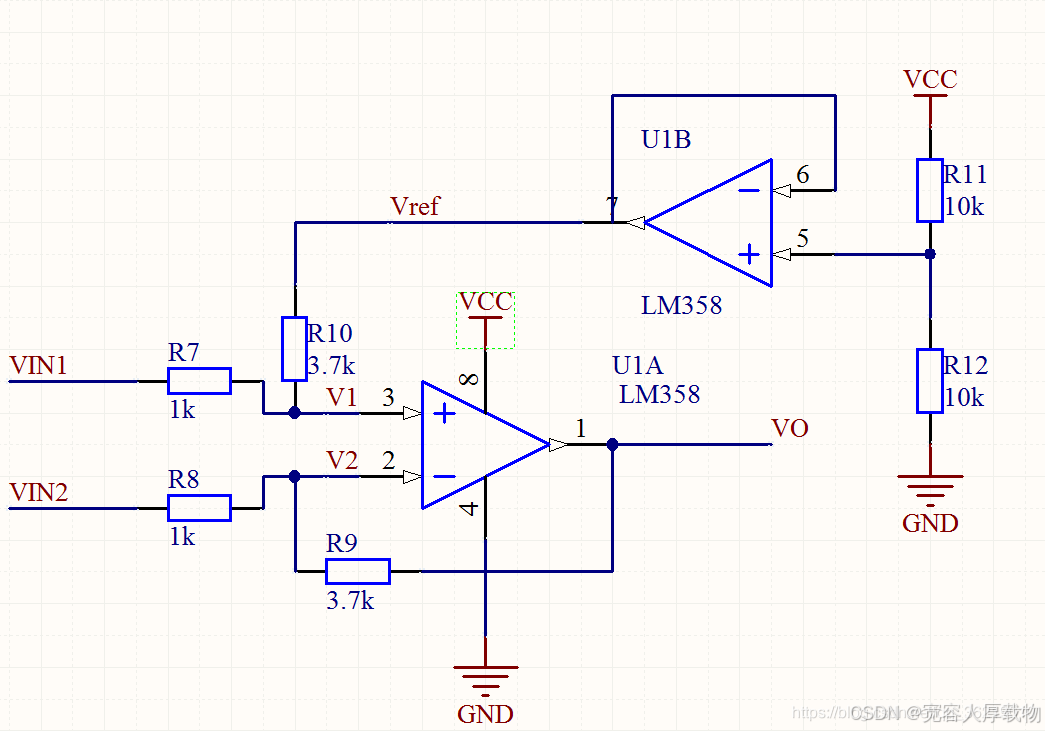
5.差分信号转单端信号电路参考

VO​=(VIN1​−VIN2​)∗R9​/R8​+Vref​  

参考自差分信号经运放后转为单端输出供单片机采集原理图

http://www.dtcms.com/a/89030.html

相关文章:

  • Python字符串对齐哲学探微与东方字符补偿算法(授权DeepSeek撰写)
  • uniapp生命周期vue生命周期有何异同?
  • XDP/eBPF来包过滤-已上机验证
  • UniApp 生命周期钩子的应用场景
  • es6什么是暂时性死区,为何会存在
  • 买卖股票的最佳时机(js实现,LeetCode:121)
  • 大模型tokenizer重构流程
  • el-date-picker时间范围 编辑回显后不能修改问题
  • RedisTemplate和RedissonClient适用的场景有什么不同
  • 2025年优化算法:龙卷风优化算法(Tornado optimizer with Coriolis force,TOC)
  • 48days强训——day2
  • Axure RP9教程 :轮播图(动态面板) | 头部锁定
  • Python---数据分析(Pandas八:二维数组DataFrame数据操作一: 数据清洗,数据转换)
  • 掌握C#循环:for、while、break与continue详解及游戏案例
  • QT网络通信的接口与使用
  • 城电科技|景观光伏花 太阳能发电的景观光伏太阳花向日葵
  • 高校校园交友微信小程序的设计与实现【lw+源码+部署+讲解】
  • 接口自动化框架篇:自定义异常日志封装!
  • 【T2I】Divide Bind Your Attention for Improved Generative Semantic Nursing
  • 基于QT(C++)实现绘图程序
  • 枪机AI人工智能的识别镜头图像技术
  • 深入理解指针(1)(C语言版)
  • Android Compose 框架副作用管理(SideEffect、EffectScope)深入剖析(十八)
  • 基于Vue.js的组件化开发技术与实践探索
  • 基于Spring Boot的乡村养老服务管理系统的设计与实现(LW+源码+讲解)
  • Spring Security核心源码和功能实现
  • Driver具体负责什么工作
  • RAG优化:python从零实现[吃一堑长一智]循环反馈Feedback
  • 【腾讯云架构师技术沙龙2025.03.22】
  • 前端面试常见的计算机网络内容梳理