当前位置: 首页 > news >正文

PY32F002BW15U7TR

我们有普冉PY32F002BF15U6TR核心板的资料,但众所周知芯片的开发一直是升级进步的,现有一款新芯片,我们如何利用陈旧的资料去解析开发新的芯片呢?这在嵌入式开发当中是不可避免的家常便饭。

1.比较

1.1规格特征

PY32F002BW15U7TR 是普冉半导体(Puya Semiconductor)推出的一款高性能 32 位微控制器(MCU),基于 ARM Cortex-M0+ 内核,专为低成本、低功耗应用设计。以下是其核心参数、特性及应用场景的详细解析:

PY32F002BF15U6TR芯片规格:

可以看出两款芯片最大的差异就是端口数量和封装了,u7系列更耐高温。那么外围电路可不可以直接抄!???

1.2封装

这样一看通用性是不是更大了。

1.3尺寸规格作图

1.4引脚定义

2.封装

2.1 QFN16

嘉立创EDA能够自动生成封装。这里不再过多陈述。

3.原理图抄录

3.1.调试下载烧录端口

ARM SWD 接口允许串口调试工具连接到 PY32F002B

关键引脚定义 PC0-NRST    PA2 SWCLK   PB6 SWDIO

QFN16适配。所以直接动手!

3.2 MCU

关键一点在于晶振。

这款芯片缺失外部时钟输出,低速晶振除非有源晶振,其他难以连接。根据使用用途,考虑内部时钟最佳。用这款芯片的想必对精度也没有抱太大的希望。

官方回复:这款是降本芯片,不支持连接外部晶振。

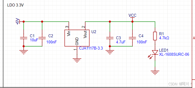
3.3降压电路 5V转3.3V

3.4 typec供电端

一般下载调试口就可以供电,无论时STLINk还是DAPlink,都可以将电压转为3.3V。一般嵌入式开发用不上这个。

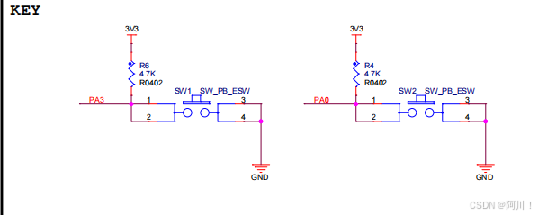
3.5按键

U6用到了PA3 PA0两个引脚,U7只有PA3,无妨!如果需要设置多个按键,只管连空闲的引脚即可。这里就是GPIO引脚带上拉电阻,平时高电平状态,当按下按键便拉低电平,使其低电平有效。

按键随便找一个好焊接的,且库存够够的。

3.6LED

这三个引脚U7都有,管上!

之前连接电源的指示灯为红色,这次就按黄绿蓝配置。整个多彩多样!

3.7复位

pc0引脚管了。

3.8结果

觉得差不多就去尝试画PCB吧。

 

芯片是自制封装哦!

资料分享:普冉芯片开发官方版下载丨最新版下载丨绿色版下载丨APP下载-123云盘123云盘为您提供普冉芯片开发最新版正式版官方版绿色版下载,普冉芯片开发安卓版手机版apk免费下载安装到手机,支持电脑端一键快捷安装https://www.123684.com/s/TQubTd-NPEtv?提取码:DDL3

http://www.dtcms.com/a/81957.html

相关文章:

  • C#里使用libxl来合并单元格的例子
  • 深度学习PyTorch之动态计算图可视化 - 使用 torchviz 生成计算图
  • 条件变量,锁,共享数据的关系
  • SSL/TLS 和 SSH 介绍以及他们的区别
  • 用@keyframes-animation来实现动画效果
  • Postgresql 删除数据库报错
  • Springboot实现使用断点续传优化同步导入Excel
  • FastAPI 异步处理模板:高效处理耗时任务,解决使用async api调用时返回顺序不对的问题
  • 深度优先搜索(DFS)完全解析:从原理到 Java 实战
  • 1000BASE-T的磁性模块和1000BASE-TX的磁性模块的区别
  • Ubuntu16.04网卡ens33找不到异常修复
  • 二分图判定算法
  • CFD计算中如何应对cell aspect ratio比例严重失调情况
  • 第一章,网络发展史
  • LangChain组件Tools/Toolkits详解(7)——工具调用与Toolkits
  • Java线程池深度解析:从使用到调优
  • QT笔记---JSON
  • 高并发库存系统是否适合使用 ORM(Hibernate / MyBatis)
  • kafka压缩
  • 从0到1在windows上用flutter开发android app(环境准备、创建项目、加速构建)
  • Linux环境变量:深入解析与实用指南
  • 软件上线倒计时,测试团队如何量化风险优先级?
  • 本地基于Ollama部署的DeepSeek详细接口文档说明
  • 【dify】 dify环境变量配置说明
  • AI智能问答“胡说八道“-RAG探索之路
  • 微信小程序使用状态管理 - mobx-miniprogram
  • 打破同源策略:前端跨域的全面解析与应对策略
  • MIPI 详解:XAPP894 D-PHY Solutions
  • 深入理解Java的 JIT(即时编译器)
  • 操作系统(第三章 内存管理)