当前位置: 首页 > news >正文

从 root 一滴水看 Spring Data JPA 的汪洋大海

🔥 从 root 一滴水看 Spring Data JPA 的汪洋大海 🌊

在 Spring Data JPA 的世界里,Specification 是个让人又爱又恨的家伙 💡。它能帮你动态构建查询,但那个神秘的 Root<T> root 却总让人摸不着头脑:它到底是啥?是实体对象吗?别急,今天我们从这个小小的 root 出发,见微知著,带你窥探 JPA 查询构建的深层秘密!🚀


🌟 root 是什么?别把它想歪了!

第一次看到 Specification 的代码,你可能会觉得 root 像个实体对象,比如 PAProduct。毕竟可以用 root.get("adminId") 访问字段,对吧?但真相是:root 不是实体对象,而是 JPA Criteria API 的“抽象代言人” 😎。它代表数据库表的结构,帮你在查询中定位字段,而不是直接给你数据。

用生活化的比喻解释 📖

  • 实体对象(PAProduct:像一本书,里面有具体的故事(数据)。
  • Root<PAProduct> root:像书的目录,告诉你有哪些章节(字段),但不直接给你读内容。

简单说,root 是 JPA 的“导航员” 🧭,帮你告诉数据库:“嘿,我要找 adminId 这列!”


🔍 实战拆解:一个方法看懂 root 的威力

来看一个实际案例吧!下面是 Spring Data JPA 仓库中的一个方法,用于分页查询 PAProduct 数据:

default Page<PAProduct> findPaginatedPAProductByAdminIdAndFieldAndValue(
    Integer adminId, String field, String value, Pageable pageable) {
    Specification<PAProduct> spec = (root, query, criteriaBuilder) -> {
        List<Predicate> predicates = new ArrayList<>();
        
        // 锁定 adminId
        predicates.add(criteriaBuilder.equal(root.get("adminId"), adminId));
        
        // 动态字段模糊查询
        if (field != null && value != null) {
            predicates.add(criteriaBuilder.like(root.get(field), "%" + value + "%"));
        }
        
        return criteriaBuilder.and(predicates.toArray(new Predicate[0]));
    };
    return findAll(spec, pageable);
}

代码里 root 在干嘛?

  1. root.get("adminId")

    • 这里 root 像个“指路牌”,告诉 JPA:“我要用 PAProduct 表的 adminId 列”。
    • 返回的是一个 Path 对象,表示这个字段在查询中的引用。
  2. criteriaBuilder.equal(...)

    • 结合 CriteriaBuilder,生成条件:WHERE admin_id = ?
  3. root.get(field)

    • 动态指定字段(比如 name),让查询支持任意字段的模糊匹配。
    • 生成类似 name LIKE '%phone%' 的条件。

最终,JPA 会把这些条件翻译成 SQL,执行分页查询。是不是很酷?😍


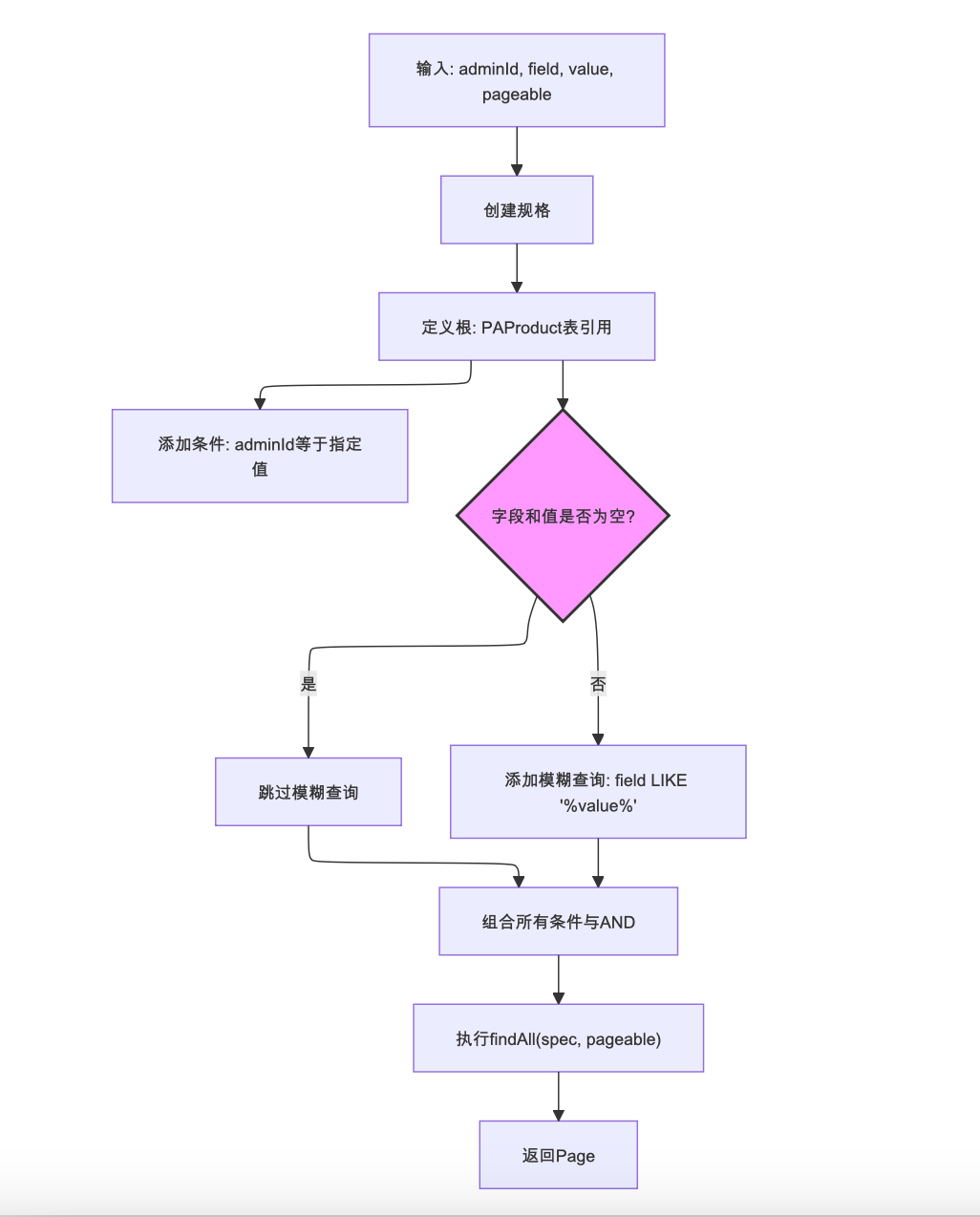
🖼️ Mermaid 流程图:一图看懂查询构建

用 Mermaid 图展示一下 Specification 的工作流程吧:

输入: adminId, field, value, pageable
创建规格
定义根: PAProduct表引用
添加条件: adminId等于指定值
字段和值是否为空?
添加模糊查询: field LIKE '%value%'
跳过模糊查询
组合所有条件与AND
执行findAll(spec, pageable)
返回Page

从图中可以看到,root 是整个查询构建的“起点”,它连接了实体字段和条件逻辑,最终生成 SQL。


🌱 见微知著:从 root 看 JPA 的设计哲学

root 虽小,却体现了 Spring Data JPA 的精妙设计:

  1. 抽象与灵活性 🎨:

    • root 让你用类型安全的方式访问字段,避免手写 SQL 的麻烦。
    • 动态条件(如 fieldvalue)让查询无比灵活。
  2. 分工明确 🤝:

    • root 负责“定位字段”,CriteriaBuilder 负责“定义逻辑”,Specification 负责“组合条件”。
    • 这种分工让代码清晰又可扩展。
  3. 性能与安全 ⚡:

    • 模糊查询虽方便,但 %value% 可能导致全表扫描,需谨慎使用。
    • root.get(field) 用字符串指定字段时,建议加校验,避免非法字段名。

🚀 小技巧:让 root 更好用

  1. 加默认排序

    query.orderBy(criteriaBuilder.desc(root.get("displayOrder")));
    

    确保结果顺序一致。

  2. 字段校验

    if (field != null && value != null) {
        try {
            root.get(field);
            predicates.add(criteriaBuilder.like(root.get(field), "%" + value + "%"));
        } catch (IllegalArgumentException e) {
            throw new IllegalArgumentException("无效字段: " + field);
        }
    }
    
  3. 调试日志

    System.out.println("查询: adminId=" + adminId + ", field=" + field + ", value=" + value);
    

🎉 结语:一滴水映出大海

root 这个小角色出发,我们不仅弄清了它的本质,还看到了 Spring Data JPA 如何通过 Specification 将复杂查询变得优雅而强大 💪。下次再遇到 root,你会发现它不再神秘,而是通往 JPA 深海的一把钥匙 🔑。快去试试吧,动态查询的乐趣等着你!

有什么疑问?欢迎留言交流!👇


在这里插入图片描述

http://www.dtcms.com/a/70326.html

相关文章:

  • 前端面试笔试
  • 使用 Nginx 进行前端灰度发布的策略与实践
  • Day16:数组中出现次数超过一半的数字
  • harmonyOS NEXT开发与前端开发深度对比分析
  • C语言数据类型取值范围及格式化符号
  • NVMe集群:加速数据处理
  • 【C语言】自定义类型:结构体,联合,枚举(下)
  • python函数式编程
  • 【教程】继承中的访问控制 C++
  • C 语 言 --- 三 子 棋
  • 汽车保养记录用什么软件记录,汽车维修记录查询系统,佳易王汽车保养维护服务记录查询管理系统操作教程
  • 【免费】1949-2020年各省人均GDP数据
  • 2019年12月全国POI数据分享(同源历史POI分享系列)
  • Linux 蓝牙音频软件栈实现分析
  • 单引号与双引号在不同编程语言中的使用与支持
  • 【菜鸟飞】在vsCode中安装python的ollama包出错的问题
  • 高频面试题(含笔试高频算法整理)基本总结回顾21
  • C语言【内存函数】详解
  • 对比学习(Contrastive Learning)
  • 浏览器指纹——跨境业务
  • 机器人ROS学习:Ubuntu22.04安装ROS2和Moveit2实现运动规划
  • 【黑马点评|项目】万字总结(上)
  • 将Dify文档中的CSV数据提取并用ECharts可视化工具开发指南
  • 甲骨文找回二次验证的方法(超简单)
  • Java 集合遍历过程中修改数据触发 Fail-Fast 机制 ,导致报ConcurrentModificationException异常
  • 电脑实用小工具推荐--屏幕录制软件Bandicam(班迪录屏)
  • ECharts中Map(地图)样式配置、渐变色生成
  • C语言交换两数
  • Dijkstra算法
  • 【蓝桥】模拟