基于安卓的在线教育系统的设计与实现【附源码】
基于安卓的在线教育系统的设计与实现

学院名称: 学院全称
专业班级: 18××本1班
学 号: 学号
学生姓名: 学生姓名
指导教师: 若有第二指导老师,姓名间用;隔开
教师职称: 若有第二指导老师,职称间用;隔开
年 月 日
(如2022-2023年第二学期第7-10周间某一日时间均可)
BACHELOR’S DEGREE THESIS OF
HUBEI BUSINESS COLLEGE
(Times New Roman二号粗体居中)
Application of the Wavelet Analysis in
the Fault Diagnosis of Rotating Machines
(外文参考题目样式,Times New Roman二号粗体居中)
Candidate:Li Xiaoming(Times New Roman小三号,左侧对其)
Supervisor:Prof. Chen Ping(Times New Roman小三号,左侧对其)
(教师系列职称简写参考:教授Prof.XX,副教授A.P.XX,讲师Lec.XX,助教T.A.XX
XX为教师姓名,姓氏首字母大写,名字的第一个字的首字母大写)
April 10th, 2022
(Times New Roman小二号居中,注意其他日期如1st,2nd,3rd,4th,日期后缀不同)
学位论文原创性声明
本人郑重声明:所呈交的论文是本人在导师的指导下独立进行研究所取得的研究成果。除了文中特别加以标注引用的内容外,本论文不包含任何其他个人或集体已经发表或撰写的成果作品。对本文的研究做出重要贡献的个人和集体,均已在文中以明确方式标明。因本毕业论文(设计)引起的法律结果完全由本人承担。
签名: (手写或电子签名有效)
日期: 年 月 日
摘 要
伴随着科技是的迅猛发展,在线教育也逐渐清晰地形成了普及的产业模型,对于学校来说,通过网络来进行线上教育的方式,使学生能不受地域影响,使师生能够随时交流学习是学校未来发展的一一个重要任务。本系统基于Android对整体架构进行设计,采用MySQL数据库作为系统数据库,实现了学生在线学习功能,使学生用户可以进行注册登录、相关信息的浏览、在线学习、搜索课程、对教师课程进行评价等一系列操作。同时,教师可以脱离课堂授课,面对面解答问题传统方法,更加有效便捷地进行对课程安排、在线授课、在线解决问题、了解学生信息、查看学生对自己的评价等操作,提升工作效率。
本系统的完成严格执行需求分析,系统设计,详细设计与编码以及系统测试等设计步骤,实现了预期功能,使管理操作更加便捷有序。结合学校的教学现状,能够及时、准确、有效的进行在线的授课与学习,对课程信息和师生信息进行系统化的管理,使学生用户更加便利地进行在线学习。通过网络传递数据,实现数据的实时共享,避免重复劳动,提高工作效率和信息安全性。
这个系统的开发环境是Android Studio、IDEA,主要使用了Android以及JAVA方面的知识,数据库用的是MYSQL。在不懈的努力下,实现了这个系统,可以在校园里进行使用的一个主题功能[2]。
关键词:安卓;B / S结构;在线教育;移动端;
ABSTRACT
With the rapid development of science and technology, online education has gradually and clearly formed a popular industrial model. For the school, it is an important task for the future development of the school to carry out online education through the network, so that students can not be affected by the region, so that teachers and students can communicate and learn at any time. Based on Android, the overall architecture of the system is designed, and MySQL database is used as the system database to realize the online learning function of students, so that students can register and log in, browse relevant information, learn online, search for courses, evaluate teachers’ courses and a series of operations. At the same time, teachers can get rid of the traditional method of classroom teaching and answer questions face to face, and more effectively and conveniently arrange courses, teach online, solve problems online, understand students’ information, and check students’ evaluation of themselves, so as to improve work efficiency.
The completion of the system strictly implement the requirements analysis, system design, detailed design and coding and system testing and other design steps, to achieve the expected function, so that the management operation more convenient and orderly. Combined with the current teaching situation of the school, it can timely, accurate and effective online teaching and learning, systematic management of course information and teacher and student information, so that students can more convenient online learning. Transfer data through the network, realize real-time data sharing, avoid duplication of work, improve work efficiency and information security.
The development environment of this system is Android Studio and IDEA, which mainly uses the knowledge of Android and JAVA, and uses MYSQL for the database. With unremitting efforts, this system has been realized and can be used on campus for a theme function [2].
Key words: Android; B/S structure; Online education; Mobile terminal;
目 录
摘 要 4
ABSTRACT 5
1 绪 论 8
1.2研究背景 8
1.3 国内外研究现状 9
1.4 本文研究主要内容 10
1.5 研究方法 11
1.6 本章小结 11
2 相关技术与开发工具介绍 12
2.1 相关技术简介 12
2.2 PHP的技术介绍 12
2.3PHP网页执行流程原理 13
2.4 MVC架构 13
2.5 MySQL数据库简述 14
2.6 开发环境 14
2.7 本章小结 15
3 需求分析 15
3.1 需求分析概述 15
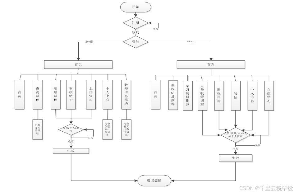
3.2 系统流程图功能结构图 15
3.3 功能性需求分析 17
3.3.1 系统功能模块 17
3.3.2 邮箱管理员功能分析 17
3.3.3 普通用户功能分析 18
3.4 用户角色分析 18
3.5 邮箱首页模块分析 18
3.6 收邮件模块分析 18
3.7 发邮件模块分析 19
3.8 草稿箱模块分析 19
3.9 已发送邮件模块分析 19
3.10 已删除邮件模块分析 20
3.9 注销登录模块分析 20
3.10 邮箱系统后台模块分析 20
3.10.1模块分析 20
3.10.2个人通讯录模块分析 21
3.11数据库分析 21
3.10.3章小结 21
4 非功能性需求分析 22
4.1 可行性分析 22
4.2 技术可行性 22
4.3 运行可行性 22
4.4 时间可行性 23
4.5 系统用例分析 23
4.6 本章小结 23
5 系统设计 24
5.1 系统总体模块设计 24
5.3 动态建模 25
5.4用户注册设计 25
5.4用户登录设计 26
5.5邮件发送设计 26
5.6 其他功能的时序图 27
5.6.1 邮件发送功能时序图 27
5.6.2 写邮件功能时序图 28
5.6 本章小结 29
6 数据库设计 30
6.1 数据库E-R图设计 30
6.1.1 用户实体图: 30
6.1.2 系统总体E-R图: 31
6.2 数据库逻辑设计 31
6.3 本章小结 32
7 系统实现 33
7.1用户注册的实现 33
7.2登录界面的实现 33
7.3发送邮件界面实现 35
7.4 已发送邮件功能实现 36
7.5 已删除邮件功能实现 38
7.6收件箱工能实现 38
7.7 通讯录管理功能实现 40
8 系统功能测试 41
8.1 测试方法 41
8.2 邮箱的测试目的 41
8.3 测试分类 41
8.4邮箱的测试用例 43
8.5 本章小结 44
9 结论 45
10 致谢 46
参考文献 47
1 绪 论
2020年发生的全球肺炎加速在线教育的发展,当学生无法出门上学,教师无法正常授课时,在线教育是摆在学生,教师,家长三方面前的必要选择,本文要设计的在线辅导系统就是在如此大需求的环境下来解决家长,学生教师三者间面临的问题。
主要的功能点在于学生易于利用手机进行学习教师发布的课程,教师管理学生学习情况等。
这个系统通过平时所学积累下来的知识,然后在网上搜索了一些主流语言,再加上老师的指导,长时间的滚打摸索慢慢的实现了它的功能。中间经历了很多,很多的困难,曾让人崩溃,但是我们坚持了下来。
在开发之前,我们要弄清楚,我们要做什么,怎么做,为什么这么做?带着很明确的目的,加上科学的方法,一点点推敲出最终的完成版。
1.2研究目的和意义
随着时代的发展,计算机和网络应用技术在人们的生活中渐渐普及起来,不仅仅是
大型企业应用到计算机相关技术,越来越多的小型单位以及个体用户都通过网络来获取
所需资源,网络与人们的工作生活紧密地联系在-起。在教育行业也是如此,传统教育
不在一家独大,在线教育逐渐可以与之分庭抗礼。
本文所设计的基于Android的在线课程辅导系统,主要目的是为了能练习完善自己
所学习的Android知识,搭建-一个学校与学生之间的学习平台,使学习不仅仅局限于传
统的课堂学习,而可以无视地区差异,不必考虑双方时间差异,让学生可以做到随时想
学就学。
1.3 国内外研究现状
首先,介绍国外现状,当前世界各国都对在线教育十分的重视,许多国家都将在线教育的发展列入了国家发展规划中,力争使的其成为将来教育与发展的主要途径。在线教育概念最早提出于上世纪90年代,美国是最早尝试在线教育的国家同样他也是目前在线教育推广最为广泛,课程种类、涉及领域最为全面的国家。在美国许多的大学都开启了网络学位,其学历课程高达4.9万门,这些课程基本包含了大学所有的学科,同时有接近50%的美国高校向社会开放他们的学科网络课程。根据2016 年美国国家教育计划提出的观点,他们在线教育的发展主要是考虑到教育的公平性,这样的课程可以方便于所有人的学习,可以以让学习不在局限于固定的地点,固定的时间。在美国在线学习的课程与软件主要是
由主
