SPARQL 1.1 BNF浅析
本文已在Github开源,可前往查看:https://github.com/qmj0923/SPARQL11-introduction
相关资料和工具:
- 如果从未接触过SPARQL,请先阅读和学习SPARQL文档导读
- SPARQL 1.1的BNF(官方文档):https://www.w3.org/TR/2013/REC-sparql11-query-20130321/#sparqlGrammar
- 对SPARQL查询做语法解析的Python工具:https://github.com/qmj0923/SPARQL-PLY
文章目录
- BNF范式初步
- 概念
- 例1
- 例2
- 例3
- 本文档中BNF的图例表示
- SPARQL-BNF图解
- 国际化资源标识符(IRI)
- 三元组模式
- 变量和图中的项
- 属性路径
- 空白节点和谓词-宾语列表
- 表达式和过滤器
- 表达式
- 过滤器(Filter)
- 图模式组
- SPARQL-BNF分类
- Terminal
- Var and GraphTerm
- Path
- Triples Block
- Expression
- Group Graph Pattern
- Select
- Ask & Describe & Construct
- Query & Prologue
- Update
- Unused
BNF范式初步
概念
语言是由字符串构成的集合。例如“SPARQL查询语言”就是所有合法的SPARQL查询语句构成的集合。SPARQL查询语言是一种上下文无关语言,可以用BNF范式来表示。简单来说,每个上下文无关语言 G G G包含一个初始符号和一些推导规则。对于一个字符串 w w w,假如存在一系列规则,使得能够从初始符号通过它们推导得到 w w w,那么称字符串 w w w属于语言 G G G。
BNF范式是推导规则的集合,写为:
<符号> ::= <使用符号的表达式>
<使用符号的表达式>由一个符号序列构成,或由竖杠|分隔的多个符号序列构成。每个符号序列整体都是左端的符号的一种可能的替代。
若无特殊说明,符号序列中各符号所推导出的子串之间可以有零个或多个空格。
例1
举个例子,令语言 G 1 G_1 G1的初始符号为S,推导规则如下:
S ::= A A | B A
A ::= 'aaa'
B ::= 'bbb'
竖杠|表示选择一个符号序列进行推导。S ::= A A | B A表示S要么推导成符号序列A A,要么推导成符号序列B A。字符串“bbb aaa”属于语言 G 1 G_1 G1,因为可以从S出发,经过如下推导得到它:
S -> B A -> 'bbb' 'aaa'
例2
考虑一个稍微复杂一点的例子。语言 G 2 G_2 G2表示嵌套的括号,即字符串前半部分有n个左括号,后半部分有n个右括号( n > 0 n>0 n>0)。形如:
((((...))))
其BNF范式可写为:
S ::= '(' ')' | '(' S ')'
字符串“((()))”属于语言 G 2 G_2 G2,因为它可以通过如下推导得到:
S -> '(' S ')' -> '(' '(' S ')' ')' -> '(' '(' '(' ')' ')' ')'
例3
最后展示一个实用些的例子。本例中将会使用扩展的BNF范式,参见文档。SPARQL的BNF也采用了该规范。
语言 G 3 G_3 G3表示整数的四则运算,其初始符号为expr,推导规则如下:
multop ::= '*' | '/'
addop ::= '+' | '-'
integer ::= [+-]? [0-9]+
atom ::= integer | '(' expr ')'
term ::= atom ( multop atom )*
expr ::= term ( addop term )*
我们通过两个该语言的字符串来理解上述BNF。首先是“3 * 2 + 4”:
expr -> term addop term
# 上式右端第一个term推导到atom multop atom,第二个term推导到atom。即:
-> atom multop atom '+' atom
-> integer '*' integer '+' integer
-> '3' '*' '2' '+' '4'
把解析的过程画成一棵树的形状:
expr/ | \/ | \/ | \term addop term/ | \ | |/ | \ | |atom mulop atom '+' atom| | | || | | |'3' '*' '2' '4'
可以发现,通过语言 G 3 G_3 G3的BNF来解析字符串,可以很好地处理运算优先级的问题。我们对解析树自底向上进行计算,先计算“3 * 2”得“6”,再计算“6 + 4”。这是符合四则运算优先级的。
再分析字符串“(2 + 1) * 2 + 4”,我们直接来画解析树:
expr/ | \/ | \/ | \term addop term/ | \ | |/ | \ | |/ | \ | |atom mulop atom '+' atom/ | \ | | |/ | \ | | |'(' expr ')' '*' '2' '4'/ | \/ | \/ | \
term addop term| | || | |
atom '+' atom| || |'2' '1'
与上面的例子对比可以发现,括号括起来的子表达式“(2+1)”相当于一棵子树,替换了原来整数“3”所在的节点。由于括号的优先级是最高的,且括起来的子表达式求值结果为整数,所以在BNF中可以把它视作“与整数同一层级的符号”(即atom ::= integer | '(' expr ')')。
本文档中BNF的图例表示
在本文档中的BNF图例中,对于一个BNF<符号> ::= <使用符号的表达式>,会有一个箭头从<符号>指向<使用符号的表达式>。每个<使用符号的表达式>都会被一个圆角矩形框起来。单独出现的符号也会被圆角矩形框起来(美观起见)。
下图表示的是例1的BNF。

SPARQL-BNF图解
本节将“自底向上”地解释SPARQL的BNF。从IRI开始,一直到图模式组(GroupGraphPattern)为止。本文档力求将SPARQL中那些不易理解的BNF用形象的图例来展示清楚。
接下来的内容将辅以一个例子来解释。下面的SPARQL语句查询了book:somebody所创作的书籍。
PREFIX book: <http://example.org/book/>
SELECT ?x WHERE {?x book:author book:somebody. # ?x的作者是book:somebody
}
国际化资源标识符(IRI)
一个IRI要么是由尖括号包围的IRI引用,要么形如前缀名+冒号+局部名。图例如下所示,其中以“PN_CHARS”开头的符号最终会推导出某个字符,PLX推导出的是转义字符。

举例来说:
<http://example.org/book/>是一个IRI,可由符号iri通过[136]、[139]推导得到。- book:somebody也是一个IRI,可由符号iri通过[136]、[137]、[141]推导得到。
三元组模式
变量和图中的项
前面的例子中,WHERE子句里存在一个三元组模式。不难看出,三元组的主语和宾语位置可以出现变量、IRI等内容。在SPARQL的BNF中,符号“VarOrTerm”对应了这种情况。该符号推导出子串只能处于主语或宾语位置。图例如下所示,其中VARNAME和String都是合法字符组成的字符串;NumericLiteral包括正负整数浮点数等;WS表示空白符。

用例子来解释一下:
?x由VarOrTerm通过[106]、[108]、[143]推导得到。book:somebody由VarOrTerm先通过[106]、[109]推导得到iri,再经过[136]、[137]、[141]得到最终结果(参见iri的图例)。
图例较为直观地展示出,VarOrTerm能够推导出变量、IRI、字面量等。继而注意到,SPARQL的BNF是允许字面量出现在主语位置的,这与惯例并不相符。
属性路径
上面例子所查得的结果是书籍的IRI。假如我们想要获取书籍的名称,则可以像下面这样来查询。
PREFIX book: <http://example.org/book/>
PREFIX rdfs: <http://www.w3.org/2000/01/rdf-schema#>
SELECT ?bookname WHERE {?x book:author book:somebody. # ?x的作者是book:somebody?x book:title|rdfs:label ?bookname. # ?x的名称是?bookname
}
book:title|rdfs:label是一条属性路径,其定义详见文档。文档中规定了^、/、|等操作符的优先级。从下面的图例中可以看出,BNF的设计是符合优先级定义的(相关讨论见前文“BNF范式初步”的例3)。

空白节点和谓词-宾语列表
三元组模式中可以出现空白节点,也可以出现谓词-宾语列表。文档链接如下。
https://www.w3.org/TR/2013/REC-sparql11-query-20130321/#QSynBlankNodes
https://www.w3.org/TR/2013/REC-sparql11-query-20130321/#predObjLists
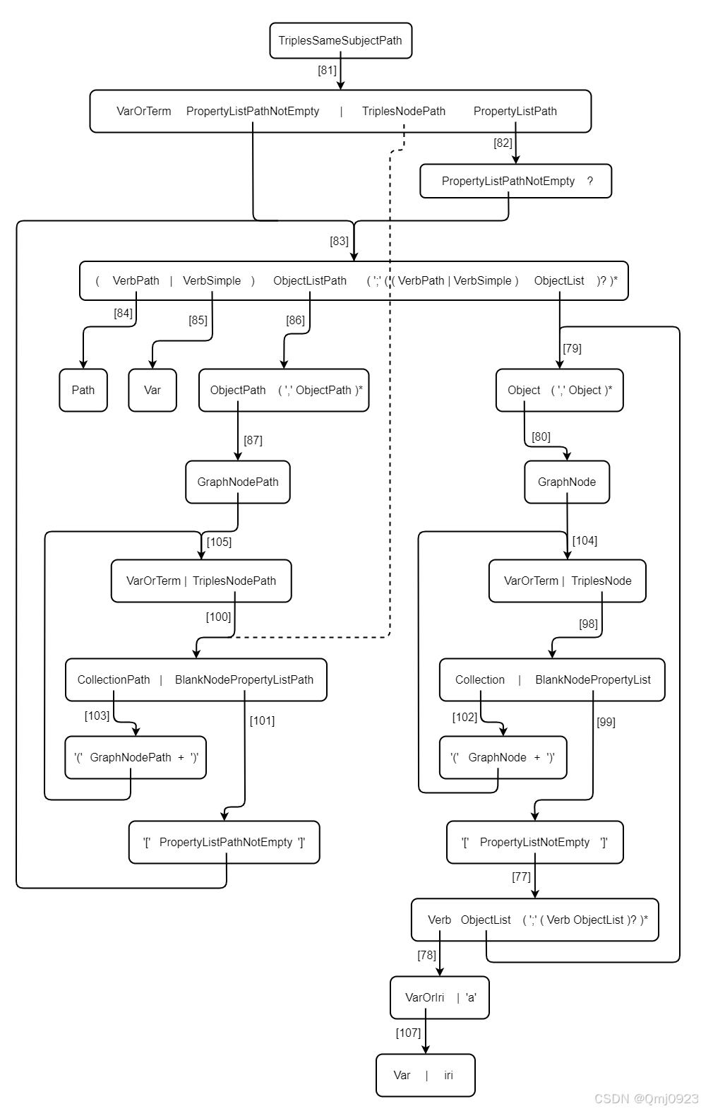
三元组模式的BNF非常容易看岔符号。图例如下所示。对比左右两条支线,有些符号只相差一个“Path”,需要仔细甄别。

同样通过例子来进行解释。我们来分析三元组模式?x book:author book:somebody。
# 从最顶端的TriplesSameSubjectPath开始,首先通过[81]推导得:
TriplesSameSubjectPath -> VarOrTerm PropertyListPathNotEmpty
# 上面的VarOrTerm会通过[106]、[108]、[143],最终推导到?x(参见VarOrTerm的图例)。
# 接下来看PropertyListPathNotEmpty。根据[83]有:
PropertyListPathNotEmpty -> VerbPath ObjectListPath
# VerbPath会先通过[84]、[88]、[89]、[90]、[92]、[91]、[94]推导到iri(见VerbPath的图例),再经过[136]、[137]、[141](参见iri的图例),最终得到book:author。
# ObjectListPath先通过[86]、[87]、[105]推导到VarOrTerm,然后通过[106]、[109]推导到iri,最终得到book:somebody。
左右两条支线最主要的区别在于,对于形如下述的谓词-宾语列表,假如存在宾语是空白节点,那么只有第一行的宾语(obj_1_X)所对应的空白节点中可以存在属性路径。
subj pred_1 obj_1_1, obj_1_2, obj_1_3,...;pred_2 obj_2_1, obj_2_2, obj_2_3,...;pred_3 obj_3_1, obj_3_2, obj_3_3,...;...
举个例子:
# 合法的三元组
?x ?y1 [p1|p2 ?z1]; ?y2 [p3 ?z2]
# 不合法的三元组
?x ?y1 [p1|p2 ?z1]; ?y2 [p3|p4 ?z2]
注:Wikidata没有完全按照上述规定来实现。比如下面这段查询并不符合SPARQL语法,但在Wikidata官方查询网站中却能正常执行。
SELECT ?x ?y ?tx ?ty WHERE {wd:Q253414 p:P856 [ps:P856 ?x; pq:P813 ?tx ];p:P488 [ps:P488 ?y; pq:P580|pq:P582 ?ty ]; }
表达式和过滤器
稍稍拓展一下前文的例子。
PREFIX book: <http://example.org/book/>
SELECT ?x WHERE {?x book:price ?price . # ?x的售价是?priceFILTER (?price < 30) # 筛选?price小于30的书籍
}
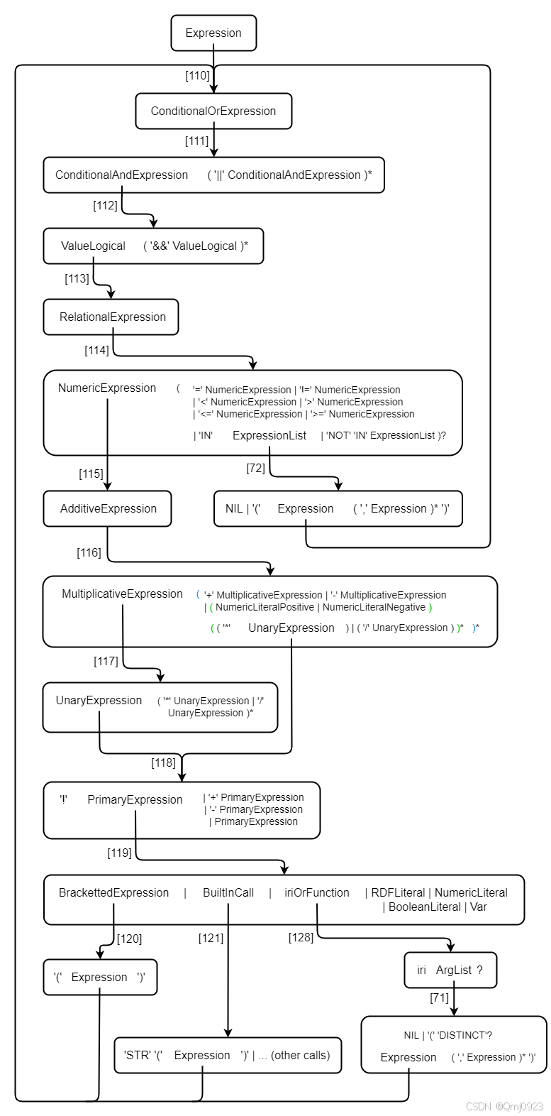
表达式
上面的例子中,关键字FILTER后面括号中的?price < 30就是一个表达式。图例如下所示。

具体解释一下?price < 30的推导过程:
# 从最顶端的Expression开始,首先通过[110]、[111]、[112]、[113]、[114]推导得:
Expression
-> ConditionalOrExpression
-> ConditionalAndExpression
-> ValueLogical
-> RelationalExpression
-> NumericExpression '<' NumericExpression# 此处两个NumericExpression都会通过[115]、[116]、[117]、[118]推导到PrimaryExpression:
NumericExpression
-> AdditiveExpression
-> MultiplicativeExpression
-> UnaryExpression
-> PrimaryExpression# 然后'<'左侧的PrimaryExpression会通过[119]推导到Var,最终通过[108]、[143]得到?price(参见VarOrTerm的图例)。
# '<'右侧的PrimaryExpression会通过[119]推导到NumericLiteral,最终得到30(此部分推导请直接阅读SPARQL官方文档)。
此外提供一个更复杂的表达式如下,可以借助它来进一步理解图例。具体推导过程不再赘述。
isNUMERIC(?price) && ?tip + ?price * xsd:integer(?num) > 100 || STR(?price) = 'INF'
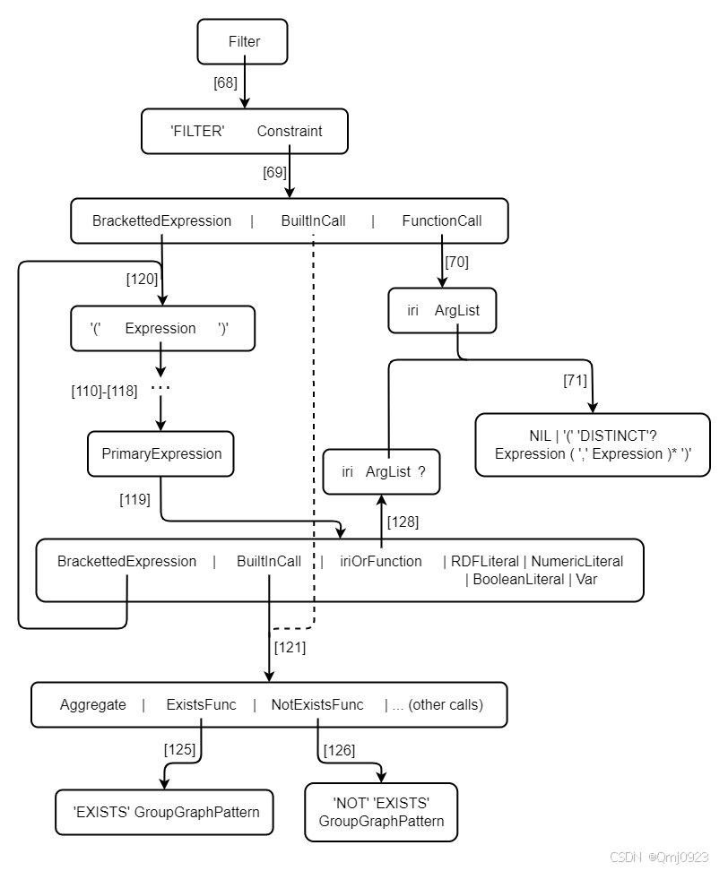
过滤器(Filter)
理解表达式之后,再看Filter的结构就比较清楚了。这里直接展示图例。

图模式组
最后是图模式组的图例。

仍然通过例子来解释。以下是一个图模式组:
{?x book:price ?price . FILTER (?price < 30)
}
推导过程如下:
# 从最顶端的GroupGraphPattern开始,首先通过[53]、[54]推导得:
GroupGraphPattern
-> '{' GroupGraphPatternSub '}'
-> '{' TriplesBlock GraphPatternNotTriples '}'# TriplesBlock最终会推导得`?x book:price ?price .`(参见TriplesSameSubjectPath的图例)
TriplesBlock -> TriplesSameSubjectPath '.'# GraphPatternNotTriples最终会推导得`FILTER (?price < 30)`(参见Filter和Expression的图例)
GraphPatternNotTriples -> Filter
SPARQL-BNF分类
SPARQL 1.1共173个BNF,分类如下。
Terminal
[139] IRIREF ::= '<' ([^<>"{}|^`\]-[#x00-#x20])* '>'
[140] PNAME_NS ::= PN_PREFIX? ':'
[141] PNAME_LN ::= PNAME_NS PN_LOCAL
[142] BLANK_NODE_LABEL ::= '_:' ( PN_CHARS_U | [0-9] ) ((PN_CHARS|'.')* PN_CHARS)?
[143] VAR1 ::= '?' VARNAME
[144] VAR2 ::= '$' VARNAME
[145] LANGTAG ::= '@' [a-zA-Z]+ ('-' [a-zA-Z0-9]+)*
[146] INTEGER ::= [0-9]+
[147] DECIMAL ::= [0-9]* '.' [0-9]+
[148] DOUBLE ::= [0-9]+ '.' [0-9]* EXPONENT | '.' ([0-9])+ EXPONENT | ([0-9])+ EXPONENT
[149] INTEGER_POSITIVE ::= '+' INTEGER
[150] DECIMAL_POSITIVE ::= '+' DECIMAL
[151] DOUBLE_POSITIVE ::= '+' DOUBLE
[152] INTEGER_NEGATIVE ::= '-' INTEGER
[153] DECIMAL_NEGATIVE ::= '-' DECIMAL
[154] DOUBLE_NEGATIVE ::= '-' DOUBLE
[155] EXPONENT ::= [eE] [+-]? [0-9]+
[156] STRING_LITERAL1 ::= "'" ( ([^#x27#x5C#xA#xD]) | ECHAR )* "'"
[157] STRING_LITERAL2 ::= '"' ( ([^#x22#x5C#xA#xD]) | ECHAR )* '"'
[158] STRING_LITERAL_LONG1 ::= "'''" ( ( "'" | "''" )? ( [^'\] | ECHAR ) )* "'''"
[159] STRING_LITERAL_LONG2 ::= '"""' ( ( '"' | '""' )? ( [^"\] | ECHAR ) )* '"""'
[160] ECHAR ::= '\' [tbnrf\"']
[161] NIL ::= '(' WS* ')'
[162] WS ::= #x20 | #x9 | #xD | #xA
[163] ANON ::= '[' WS* ']'
[164] PN_CHARS_BASE ::= [A-Z] | [a-z] | [#x00C0-#x00D6] | [#x00D8-#x00F6] | [#x00F8-#x02FF] | [#x0370-#x037D] | [#x037F-#x1FFF] | [#x200C-#x200D] | [#x2070-#x218F] | [#x2C00-#x2FEF] | [#x3001-#xD7FF] | [#xF900-#xFDCF] | [#xFDF0-#xFFFD] | [#x10000-#xEFFFF]
[165] PN_CHARS_U ::= PN_CHARS_BASE | '_'
[166] VARNAME ::= ( PN_CHARS_U | [0-9] ) ( PN_CHARS_U | [0-9] | #x00B7 | [#x0300-#x036F] | [#x203F-#x2040] )*
[167] PN_CHARS ::= PN_CHARS_U | '-' | [0-9] | #x00B7 | [#x0300-#x036F] | [#x203F-#x2040]
[168] PN_PREFIX ::= PN_CHARS_BASE ((PN_CHARS|'.')* PN_CHARS)?
[169] PN_LOCAL ::= (PN_CHARS_U | ':' | [0-9] | PLX ) ((PN_CHARS | '.' | ':' | PLX)* (PN_CHARS | ':' | PLX) )?
[170] PLX ::= PERCENT | PN_LOCAL_ESC
[171] PERCENT ::= '%' HEX HEX
[172] HEX ::= [0-9] | [A-F] | [a-f]
[173] PN_LOCAL_ESC ::= '\' ( '_' | '~' | '.' | '-' | '!' | '$' | '&' | "'" | '(' | ')' | '*' | '+' | ',' | ';' | '=' | '/' | '?' | '#' | '@' | '%' )
Var and GraphTerm
[106] VarOrTerm ::= Var | GraphTerm
[108] Var ::= VAR1 | VAR2
[109] GraphTerm ::= iri | RDFLiteral | NumericLiteral | BooleanLiteral | BlankNode | NIL
[129] RDFLiteral ::= String ( LANGTAG | ( '^^' iri ) )?
[130] NumericLiteral ::= NumericLiteralUnsigned | NumericLiteralPositive | NumericLiteralNegative
[131] NumericLiteralUnsigned ::= INTEGER | DECIMAL | DOUBLE
[132] NumericLiteralPositive ::= INTEGER_POSITIVE | DECIMAL_POSITIVE | DOUBLE_POSITIVE
[133] NumericLiteralNegative ::= INTEGER_NEGATIVE | DECIMAL_NEGATIVE | DOUBLE_NEGATIVE
[134] BooleanLiteral ::= 'true' | 'false'
[135] String ::= STRING_LITERAL1 | STRING_LITERAL2 | STRING_LITERAL_LONG1 | STRING_LITERAL_LONG2
[136] iri ::= IRIREF | PrefixedName
[137] PrefixedName ::= PNAME_LN | PNAME_NS
[138] BlankNode ::= BLANK_NODE_LABEL | ANON
Path
[88] Path ::= PathAlternative
[89] PathAlternative ::= PathSequence ( '|' PathSequence )*
[90] PathSequence ::= PathEltOrInverse ( '/' PathEltOrInverse )*
[91] PathElt ::= PathPrimary PathMod?
[92] PathEltOrInverse ::= PathElt | '^' PathElt
[93] PathMod ::= '?' | '*' | '+'
[94] PathPrimary ::= iri | 'a' | '!' PathNegatedPropertySet | '(' Path ')'
[95] PathNegatedPropertySet ::= PathOneInPropertySet | '(' ( PathOneInPropertySet ( '|' PathOneInPropertySet )* )? ')'
[96] PathOneInPropertySet ::= iri | 'a' | '^' ( iri | 'a' )
Triples Block
[55] TriplesBlock ::= TriplesSameSubjectPath ( '.' TriplesBlock? )?
[77] PropertyListNotEmpty ::= Verb ObjectList ( ';' ( Verb ObjectList )? )*
[78] Verb ::= VarOrIri | 'a'
[79] ObjectList ::= Object ( ',' Object )*
[80] Object ::= GraphNode
[81] TriplesSameSubjectPath ::= VarOrTerm PropertyListPathNotEmpty | TriplesNodePath PropertyListPath
[82] PropertyListPath ::= PropertyListPathNotEmpty?
[83] PropertyListPathNotEmpty ::= ( VerbPath | VerbSimple ) ObjectListPath ( ';' ( ( VerbPath | VerbSimple ) ObjectList )? )*
[84] VerbPath ::= Path
[85] VerbSimple ::= Var
[86] ObjectListPath ::= ObjectPath ( ',' ObjectPath )*
[87] ObjectPath ::= GraphNodePath
[98] TriplesNode ::= Collection | BlankNodePropertyList
[99] BlankNodePropertyList ::= '[' PropertyListNotEmpty ']'
[100] TriplesNodePath ::= CollectionPath | BlankNodePropertyListPath
[101] BlankNodePropertyListPath ::= '[' PropertyListPathNotEmpty ']'
[102] Collection ::= '(' GraphNode+ ')'
[103] CollectionPath ::= '(' GraphNodePath+ ')'
[104] GraphNode ::= VarOrTerm | TriplesNode
[105] GraphNodePath ::= VarOrTerm | TriplesNodePath
[107] VarOrIri ::= Var | iri
Expression
[71] ArgList ::= NIL | '(' 'DISTINCT'? Expression ( ',' Expression )* ')'
[72] ExpressionList ::= NIL | '(' Expression ( ',' Expression )* ')'
[110] Expression ::= ConditionalOrExpression
[111] ConditionalOrExpression ::= ConditionalAndExpression ( '||' ConditionalAndExpression )*
[112] ConditionalAndExpression ::= ValueLogical ( '&&' ValueLogical )*
[113] ValueLogical ::= RelationalExpression
[114] RelationalExpression ::= NumericExpression ( '=' NumericExpression | '!=' NumericExpression | '<' NumericExpression | '>' NumericExpression | '<=' NumericExpression | '>=' NumericExpression | 'IN' ExpressionList | 'NOT' 'IN' ExpressionList )?
[115] NumericExpression ::= AdditiveExpression
[116] AdditiveExpression ::= MultiplicativeExpression ( '+' MultiplicativeExpression | '-' MultiplicativeExpression | ( NumericLiteralPositive | NumericLiteralNegative ) ( ( '*' UnaryExpression ) | ( '/' UnaryExpression ) )* )*
[117] MultiplicativeExpression ::= UnaryExpression ( '*' UnaryExpression | '/' UnaryExpression )*
[118] UnaryExpression ::= '!' PrimaryExpression| '+' PrimaryExpression| '-' PrimaryExpression| PrimaryExpression
[119] PrimaryExpression ::= BrackettedExpression | BuiltInCall | iriOrFunction | RDFLiteral | NumericLiteral | BooleanLiteral | Var
[120] BrackettedExpression ::= '(' Expression ')'
[121] BuiltInCall ::= Aggregate| 'STR' '(' Expression ')'| 'LANG' '(' Expression ')'| 'LANGMATCHES' '(' Expression ',' Expression ')'| 'DATATYPE' '(' Expression ')'| 'BOUND' '(' Var ')'| 'IRI' '(' Expression ')'| 'URI' '(' Expression ')'| 'BNODE' ( '(' Expression ')' | NIL )| 'RAND' NIL| 'ABS' '(' Expression ')'| 'CEIL' '(' Expression ')'| 'FLOOR' '(' Expression ')'| 'ROUND' '(' Expression ')'| 'CONCAT' ExpressionList| SubstringExpression| 'STRLEN' '(' Expression ')'| StrReplaceExpression| 'UCASE' '(' Expression ')'| 'LCASE' '(' Expression ')'| 'ENCODE_FOR_URI' '(' Expression ')'| 'CONTAINS' '(' Expression ',' Expression ')'| 'STRSTARTS' '(' Expression ',' Expression ')'| 'STRENDS' '(' Expression ',' Expression ')'| 'STRBEFORE' '(' Expression ',' Expression ')'| 'STRAFTER' '(' Expression ',' Expression ')'| 'YEAR' '(' Expression ')'| 'MONTH' '(' Expression ')'| 'DAY' '(' Expression ')'| 'HOURS' '(' Expression ')'| 'MINUTES' '(' Expression ')'| 'SECONDS' '(' Expression ')'| 'TIMEZONE' '(' Expression ')'| 'TZ' '(' Expression ')'| 'NOW' NIL| 'UUID' NIL| 'STRUUID' NIL| 'MD5' '(' Expression ')'| 'SHA1' '(' Expression ')'| 'SHA256' '(' Expression ')'| 'SHA384' '(' Expression ')'| 'SHA512' '(' Expression ')'| 'COALESCE' ExpressionList| 'IF' '(' Expression ',' Expression ',' Expression ')'| 'STRLANG' '(' Expression ',' Expression ')'| 'STRDT' '(' Expression ',' Expression ')'| 'sameTerm' '(' Expression ',' Expression ')'| 'isIRI' '(' Expression ')'| 'isURI' '(' Expression ')'| 'isBLANK' '(' Expression ')'| 'isLITERAL' '(' Expression ')'| 'isNUMERIC' '(' Expression ')'| RegexExpression| ExistsFunc| NotExistsFunc
[122] RegexExpression ::= 'REGEX' '(' Expression ',' Expression ( ',' Expression )? ')'
[123] SubstringExpression ::= 'SUBSTR' '(' Expression ',' Expression ( ',' Expression )? ')'
[124] StrReplaceExpression ::= 'REPLACE' '(' Expression ',' Expression ',' Expression ( ',' Expression )? ')'
[125] ExistsFunc ::= 'EXISTS' GroupGraphPattern
[126] NotExistsFunc ::= 'NOT' 'EXISTS' GroupGraphPattern
[127] Aggregate ::= 'COUNT' '(' 'DISTINCT'? ( '*' | Expression ) ')'| 'SUM' '(' 'DISTINCT'? Expression ')'| 'MIN' '(' 'DISTINCT'? Expression ')'| 'MAX' '(' 'DISTINCT'? Expression ')'| 'AVG' '(' 'DISTINCT'? Expression ')'| 'SAMPLE' '(' 'DISTINCT'? Expression ')'| 'GROUP_CONCAT' '(' 'DISTINCT'? Expression ( ';' 'SEPARATOR' '=' String )? ')'
[128] iriOrFunction ::= iri ArgList?
Group Graph Pattern
[53] GroupGraphPattern ::= '{' ( SubSelect | GroupGraphPatternSub ) '}'
[54] GroupGraphPatternSub ::= TriplesBlock? ( GraphPatternNotTriples '.'? TriplesBlock? )*
[56] GraphPatternNotTriples ::= GroupOrUnionGraphPattern | OptionalGraphPattern | MinusGraphPattern | GraphGraphPattern | ServiceGraphPattern | Filter | Bind | InlineData
[57] OptionalGraphPattern ::= 'OPTIONAL' GroupGraphPattern
[58] GraphGraphPattern ::= 'GRAPH' VarOrIri GroupGraphPattern
[59] ServiceGraphPattern ::= 'SERVICE' 'SILENT'? VarOrIri GroupGraphPattern
[60] Bind ::= 'BIND' '(' Expression 'AS' Var ')'
[61] InlineData ::= 'VALUES' DataBlock
[62] DataBlock ::= InlineDataOneVar | InlineDataFull
[63] InlineDataOneVar ::= Var '{' DataBlockValue* '}'
[64] InlineDataFull ::= ( NIL | '(' Var* ')' ) '{' ( '(' DataBlockValue* ')' | NIL )* '}'
[65] DataBlockValue ::= iri | RDFLiteral | NumericLiteral | BooleanLiteral | 'UNDEF'
[66] MinusGraphPattern ::= 'MINUS' GroupGraphPattern
[67] GroupOrUnionGraphPattern ::= GroupGraphPattern ( 'UNION' GroupGraphPattern )*
[68] Filter ::= 'FILTER' Constraint
[69] Constraint ::= BrackettedExpression | BuiltInCall | FunctionCall
[70] FunctionCall ::= iri ArgList
Select
[7] SelectQuery ::= SelectClause DatasetClause* WhereClause SolutionModifier
[8] SubSelect ::= SelectClause WhereClause SolutionModifier ValuesClause
[9] SelectClause ::= 'SELECT' ( 'DISTINCT' | 'REDUCED' )? ( ( Var | ( '(' Expression 'AS' Var ')' ) )+ | '*' )
[13] DatasetClause ::= 'FROM' ( DefaultGraphClause | NamedGraphClause )
[14] DefaultGraphClause ::= SourceSelector
[15] NamedGraphClause ::= 'NAMED' SourceSelector
[16] SourceSelector ::= iri
[17] WhereClause ::= 'WHERE'? GroupGraphPattern
[18] SolutionModifier ::= GroupClause? HavingClause? OrderClause? LimitOffsetClauses?
[19] GroupClause ::= 'GROUP' 'BY' GroupCondition+
[20] GroupCondition ::= BuiltInCall | FunctionCall | '(' Expression ( 'AS' Var )? ')' | Var
[21] HavingClause ::= 'HAVING' HavingCondition+
[22] HavingCondition ::= Constraint
[23] OrderClause ::= 'ORDER' 'BY' OrderCondition+
[24] OrderCondition ::= ( ( 'ASC' | 'DESC' ) BrackettedExpression ) | ( Constraint | Var )
[25] LimitOffsetClauses ::= LimitClause OffsetClause? | OffsetClause LimitClause?
[26] LimitClause ::= 'LIMIT' INTEGER
[27] OffsetClause ::= 'OFFSET' INTEGER
[28] ValuesClause ::= ( 'VALUES' DataBlock )?
Ask & Describe & Construct
[11] DescribeQuery ::= 'DESCRIBE' ( VarOrIri+ | '*' ) DatasetClause* WhereClause? SolutionModifier
[12] AskQuery ::= 'ASK' DatasetClause* WhereClause SolutionModifier
[10] ConstructQuery ::= 'CONSTRUCT' ( ConstructTemplate DatasetClause* WhereClause SolutionModifier | DatasetClause* 'WHERE' '{' TriplesTemplate? '}' SolutionModifier )
[52] TriplesTemplate ::= TriplesSameSubject ( '.' TriplesTemplate? )?
[73] ConstructTemplate ::= '{' ConstructTriples? '}'
[74] ConstructTriples ::= TriplesSameSubject ( '.' ConstructTriples? )?
[75] TriplesSameSubject ::= VarOrTerm PropertyListNotEmpty | TriplesNode PropertyList
[76] PropertyList ::= PropertyListNotEmpty?
Query & Prologue
[1] QueryUnit ::= Query
[2] Query ::= Prologue( SelectQuery | ConstructQuery | DescribeQuery | AskQuery )ValuesClause
[4] Prologue ::= ( BaseDecl | PrefixDecl )*
[5] BaseDecl ::= 'BASE' IRIREF
[6] PrefixDecl ::= 'PREFIX' PNAME_NS IRIREF
Update
[3] UpdateUnit ::= Update
[29] Update ::= Prologue ( Update1 ( ';' Update )? )?
[30] Update1 ::= Load | Clear | Drop | Add | Move | Copy | Create | InsertData | DeleteData | DeleteWhere | Modify
[31] Load ::= 'LOAD' 'SILENT'? iri ( 'INTO' GraphRef )?
[32] Clear ::= 'CLEAR' 'SILENT'? GraphRefAll
[33] Drop ::= 'DROP' 'SILENT'? GraphRefAll
[34] Create ::= 'CREATE' 'SILENT'? GraphRef
[35] Add ::= 'ADD' 'SILENT'? GraphOrDefault 'TO' GraphOrDefault
[36] Move ::= 'MOVE' 'SILENT'? GraphOrDefault 'TO' GraphOrDefault
[37] Copy ::= 'COPY' 'SILENT'? GraphOrDefault 'TO' GraphOrDefault
[38] InsertData ::= 'INSERT DATA' QuadData
[39] DeleteData ::= 'DELETE DATA' QuadData
[40] DeleteWhere ::= 'DELETE WHERE' QuadPattern
[41] Modify ::= ( 'WITH' iri )? ( DeleteClause InsertClause? | InsertClause ) UsingClause* 'WHERE' GroupGraphPattern
[42] DeleteClause ::= 'DELETE' QuadPattern
[43] InsertClause ::= 'INSERT' QuadPattern
[44] UsingClause ::= 'USING' ( iri | 'NAMED' iri )
[45] GraphOrDefault ::= 'DEFAULT' | 'GRAPH'? iri
[46] GraphRef ::= 'GRAPH' iri
[47] GraphRefAll ::= GraphRef | 'DEFAULT' | 'NAMED' | 'ALL'
[48] QuadPattern ::= '{' Quads '}'
[49] QuadData ::= '{' Quads '}'
[50] Quads ::= TriplesTemplate? ( QuadsNotTriples '.'? TriplesTemplate? )*
[51] QuadsNotTriples ::= 'GRAPH' VarOrIri '{' TriplesTemplate? '}'
Unused
[97] Integer ::= INTEGER
