IU5516:3μ低功耗,直通跟随模式,2.0A降压DCDC,适用于摄像头、智能门锁、机器人
在低功耗摄像头、智能门锁、机器人、玩具等便携设备的供电设计中,常面临封装空间紧凑、大电流输出需求、低功耗长续航及电压适配灵活性不足等问题,IU5516T可针对性应对这些需求。该器件是一款CMOS降压DC-DC调整器,采用DFN2X2_6L超小封装,输入电压范围2.0~5.5V,最大输出电流2.0A,静态电流小于3μA,漏电低至3μA以内,能精准匹配便携设备的空间与功耗需求。
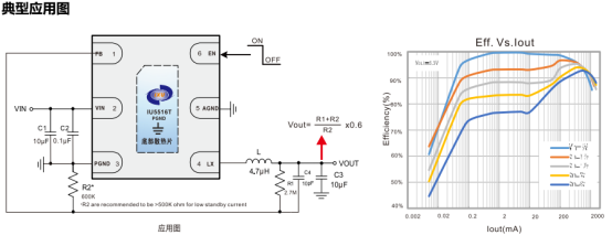
其核心优势在于支持PWM/PFM自动切换,宽负载范围内保持高效率(最高达95%)与低纹波(≤±0.4%);具备直通跟随模式,当输入与输出电压差值小于0.1V时,输出电压跟随输入电压变化,适配低压操作场景,占空比可达100%。输出电压通过FB管脚外接分压电阻按公式灵活设定,基准电压精度稳定(0.59~0.61V)。内置功率MOSFET及过压、过流、过热、短路多重保护机制,振荡频率1MHz,线性调整度0.45%、负载调整度0.5%,ESD防护达人体模式±4kV、机器模式±400V,搭配底部散热片设计,保障大电流工况下稳定可靠供电,为各类小型便携设备提供高效、紧凑的降压供电解决方案。
一 IU5516的特性
高效率:最大效率可达到95%
最大电流输出能力:2.0A
低功耗,静态电流小于:3uA
工作电压范围:2.0~5.5V
基准电压0.6V
输出纹波:<+0.4%
低压操作,可达100%占空比
当VIN-VOUT(设置)<0.1V以内,进入直通跟随模式
PWM/PFM自动切换占空比自动可调以保持很大负载
范围内的高效率,低纹波
符合Rohs标准且无卤素
DFN2X2_6L封装

二 IU5516的应用信息
1 典型应用图

2 引脚排列及定义

3 功能框图

4 基础参数图


