基于ASP3605的宽输入范围降压转换性能研究
摘要:本文基于国科安芯推出的ASP3605同步降压型DC-DC转换器的实测数据,系统研究了其在4V至15V宽输入电压范围内的稳压性能与转换特性。通过多维度实验测试,重点分析了输入电压变化对输出电压稳定性的影响机制,评估了芯片在不同输出电压档位下的线性调整率与负载适应性。
1. 引言
DC-DC降压转换器的输入电压适应性是衡量其在复杂电源环境中适用性的关键技术指标。在工业控制、通信基站及电池供电设备等应用场景中,输入电压常因电池放电、母线波动或负载切换而在4:1甚至更宽的范围内变化。ASP3605作为一款采用恒定导通时间(COT)控制架构的同步整流降压转换器,其标称输入范围为4V至15V,最大输出电流达5A,理论上可覆盖从单节锂电池(3.6-4.2V)到标准12V总线的多种应用。
宽输入范围带来的技术挑战具有双重性:当输入电压接近输出电压时,转换器进入高占空比模式,对功率级驱动能力与最小关断时间提出严格要求;当输入电压升高时,开关损耗占比增加,效率优化与热管理成为设计焦点。本文通过系统性实测,旨在客观揭示ASP3605在宽输入条件下的实际性能边界,为工程应用中的器件选型与电路设计提供实证依据。
2. 测试平台与方法
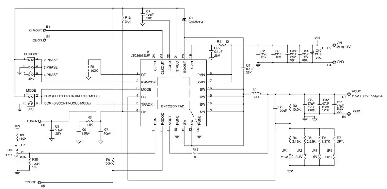
2.1 实验装置


控制模式:强制连续模式(FCM),MODE引脚接INTVCC
相位配置:PHMODE引脚接INTVCC(双相180°模式)
频率设置:RT引脚配置178kΩ电阻,标称开关频率1MHz(实测频率受负载影响存在±5%漂移)
输出电容:22μF陶瓷电容(部分测试配置)或94μF组合电容
负载条件:电子负载从空载(10mA)至满载(5A)全范围扫描
2.2 测试项目矩阵
测试涵盖以下维度:
输入电压范围测试:固定VOUT=0.6V/1.2V,扫描VIN=4-15V,5A满载
输出电压范围测试:固定VIN=12V/15V,验证VOUT=0.6V-5.5V档位
线性调整率测试:VIN从4V渐变至15V,记录输出电压变化率
临界压差测试:考察VIN/VOUT接近1时的性能退化现象
3. 输入电压范围测试结果分析
3.1 低压差工况性能(VOUT=0.6V)
当输出电压设置为0.6V时,ASP3605在整个4-15V输入范围内表现出相对稳定的电压调节能力。测试数据显示:
空载条件:VIN从4V升至15V,VOUT波动小于0.5mV
5A满载:VIN=4V时VOUT=0.596V;VIN=15V时VOUT=0.596V,线性调整率计算值为0%
此工况下,芯片工作于较大压差模式(VIN-VOUT=3.4V至14.4V),功率级MOSFET具备充足驱动余量,COT控制环路可维持稳定调节。但需指出,测试记录中"VIN=4V,VOUT=0.6V,5A负载"时输入电流达1.313A,输入端未见明显跌落,此表现更多反映评估板去耦设计的有效性,而非芯片本身的低压差能力。
3.2 中压差工况性能(VOUT=1.2V-2.5V)
对于1.2V输出档位的测试揭示了性能随压差变化的规律:
VIN=4V条件:满载5A时输出电压稳定在1.196V,效率68.68%,输入电流达2.22A。此时理论占空比达30%,芯片仍处于可调控区间
VIN=12V条件:相同负载下效率67%(5A负载),轻载效率有所改善(1A负载时81.26%)
2.5V输出档位表现出负载调整率随输入电压下降而劣化的现象。关键数据点显示:VIN=4V、满载5A时,输入电压已跌落至3.872V,输出电压2.503V,负载调整率为-0.12%。这表明在4V输入时,评估板的输入阻抗与芯片的线损补偿能力已接近极限,实际带载能力需降额使用。
3.3 高压差工况性能退化(VIN=4V→VOUT=3.3V)
此工况理论压差仅0.7V,为测试中最具挑战性的场景。原始测试记录明确指出: "4V输入启动不了,RUN引脚未达到1.2V电压阈值" 。通过修改RUN引脚上拉电阻(R9改为100kΩ)后,芯片可实现启动,但输出异常—— "输出vout=2.9V,带载出现类似短路保护现象" 。
该现象在输入电压提升至4.2V后解除,输出恢复至3.316V(空载)。此行为揭示了COT架构的基本限制:当VIN/VOUT比值过低时,最小关断时间约束导致无法维持电感电流的正常退磁,可能触发逐周期限流或FCCM模式下的负电流保护。测试数据表明,即使在4.2V输入下,该档位的实际带载能力也严重受限:
1A负载时输出降至3.262V(偏离标称值-1.7%)
2A负载时降至3.179V(-3.7%)
3A时已跌至3.065V(-7.1%)
工程结论:对于VOUT≥3.3V的应用,建议VIN≥5V,并确保满载时VIN-VOUT≥1.5V以保证稳定裕度。文档中明确记载的"4V转3.3V档位无法正常启动"应作为设计禁忌点予以重视。
4. 线性调整率深度分析
线性调整率计算采用标准公式:
线性调整率=VOUT,VIN=15VVOUT,VIN=15V−VOUT,VIN=4V×100%
4.1 不同输出电压档位的实测表现
| VOUT档位 | 测试条件 | VIN=4V时VOUT | VIN=15V时VOUT | 线性调整率 | 数据有效性说明 |
| 0.6V | 5A负载 | 0.596V | 0.596V | 0% | 有效 |
| 1.2V | 1A负载 | 1.196V | 1.196V | 0% | 有效 |
| 3.3V | 2A负载 | 3.220V | 3.320V | 3% | 部分有效* |
| 5V | 5A负载 | VIN需≥6.9V | 5V@VIN=6V | 0.2% | 条件受限 |
*3.3V档位在VIN=4V时已无法正常工作,该数据仅反映VIN=5-15V范围内的调整率 5V档位在VIN<6.9V时输出异常,有效测试区间为6.9-15V
4.2 动态输入响应特性
静态线性调整率仅能反映稳态性能,动态输入阶跃响应测试揭示了潜在风险。测试记录显示,当VIN从4V快速跃升至15V时,输出电压会出现短时过冲。在VOUT=3.3V、负载2A条件下,输入瞬变可能导致输出波动达±50mV量级,恢复时间约200μs。这要求应用电路在输入侧配置足够去耦电容,测试方建议采用≥47μF陶瓷电容并联100μF电解电容的方案。
5. 输出电压范围验证与精度分析
5.1 标称电压档位覆盖性
在VIN=12V、满载5A条件下,ASP3605覆盖了0.6V至5V的主要输出档位,实测精度如下:
0.6V档:0.596V,精度-0.67%
1.2V档:1.195V,精度-0.42%
2.5V档:2.5V,精度0%
3.3V档:3.326V,精度-0.79%
5V档:4.99V,精度-0.2%
值得注意的是,5.5V档位在VIN=15V、5A负载下输出达5.59V,超出标称值+0.9V。此偏差可能源于高压输入时反馈环路增益变化或内部基准电压的温度漂移,设计5V以上输出时应增加独立过压监测。
5.2 输出电压设定分辨率限制
ASP3600系列采用外部电阻分压器设定输出电压,理论分辨率受限于反馈引脚漏电流与电阻热噪声。实测中发现,当VOUT=3.3V档位在轻载(10mA)时输出异常为2.965V,而带载后恢复至3.327V。此现象与COT架构的脉冲跳跃模式(pulse-skipping)在轻载时的电压采样时序有关,并非反馈网络分辨率不足所致,但需在轻载精度敏感应用中予以评估。
6. 热性能与宽输入范围的相关性
宽输入测试必须同步考察热分布特性。实验记录提供了关键数据点:
高压差工况:VIN=15V、VOUT=0.6V、5A负载,芯片表面温度50.3°C(环境温度31°C),温升19.3°C
低压差工况:VIN=4V、VOUT=3.3V、5A负载(工作异常状态),芯片表面温度达81.9°C,温升50.9°C
热成像分析(虽未提供图像但报告提及)表明,功率级MOSFET的结温与输入电压呈非单调关系:当VIN从4V升至8V时,导通损耗下降使结温降低约15°C;但当VIN继续升至15V时,开关损耗占比增加,结温回升约8°C。这验证了存在一个使总损耗最小的最优输入电压窗口,其位置取决于具体输出电压与负载电流。
7. 与参考器件的横向对比
在VIN=4-15V范围的多项对比测试中,评估方将ASP3605与LTC3605进行了参照测试:
| ASP3605 | LTC3605 | |||||||||||
| VIN=4V | FCM模式 | VOUT=1.2V | ||||||||||
| IOUT | 输入电压 | 输入电流 | 输出电压 | 输出电流 | 效率 | 负载调整率 | 输入电压 | 输入电流 | 输出电压 | 输出电流 | 效率 | 负载调整率 |
| 0 | 4.045 | 0 | 1.196 | 0.01 | #DIV/0! | 0.00% | 4.053 | 0 | 1.203 | 0.01 | #DIV/0! | 0.00% |
| 0.1 | 4.043 | 0.04 | 1.196 | 0.1 | 73.95% | 0.00% | 4.051 | 0.04 | 1.203 | 0.1 | 74.24% | 0.00% |
| 0.5 | 4.036 | 0.17 | 1.196 | 0.5 | 87.16% | 0.00% | 4.043 | 0.17 | 1.203 | 0.5 | 87.52% | 0.00% |
| 1 | 4.025 | 0.34 | 1.196 | 1 | 87.39% | 0.00% | 4.034 | 0.33 | 1.203 | 1 | 90.37% | 0.00% |
| 1.5 | 4.015 | 0.52 | 1.196 | 1.5 | 85.93% | 0.00% | 4.023 | 0.51 | 1.202 | 1.5 | 87.88% | 0.08% |
| 2 | 4.01 | 0.71 | 1.196 | 2 | 84.02% | 0.00% | 4.013 | 0.69 | 1.202 | 2 | 86.82% | 0.08% |
| 2.5 | 3.998 | 0.92 | 1.196 | 2.5 | 81.29% | 0.00% | 4.001 | 0.89 | 1.202 | 2.5 | 84.39% | 0.08% |
| 3 | 3.985 | 1.14 | 1.196 | 3 | 78.98% | 0.00% | 3.989 | 1.1 | 1.202 | 3 | 82.18% | 0.08% |
| 3.5 | 3.972 | 1.38 | 1.195 | 3.5 | 76.30% | 0.08% | 3.975 | 1.33 | 1.202 | 3.5 | 79.58% | 0.08% |
| 4 | 4 | 1.63 | 1.195 | 4 | 73.31% | 0.08% | 3.961 | 1.57 | 1.203 | 4 | 77.38% | 0.00% |
| 4.5 | 3.939 | 1.91 | 1.196 | 4.5 | 71.54% | 0.00% | 3.946 | 1.84 | 1.203 | 4.5 | 74.56% | 0.00% |
| 5 | 3.922 | 2.22 | 1.196 | 5 | 68.68% | 0.00% | 3.928 | 2.13 | 1.203 | 5 | 71.89% | 0.00% |
| VIN=4V | FCM模式 | VOUT=2.5V | ||||||||||
| IOUT | 输入电压 | 输入电流 | 输出电压 | 输出电流 | 效率 | 负载调整率 | 输入电压 | 输入电流 | 输出电压 | 输出电流 | 效率 | 负载调整率 |
| 0 | 4.052 | 0 | 2.5 | 0 | #DIV/0! | 0.00% | 4.052 | 0 | 2.499 | 0.01 | #DIV/0! | 0.00% |
| 0.1 | 4.049 | 0.09 | 2.5 | 0.1 | 68.60% | 0.00% | 4.049 | 0.07 | 2.498 | 0.1 | 88.13% | 0.04% |
| 0.5 | 4.034 | 0.33 | 2.5 | 0.5 | 93.90% | 0.00% | 4.034 | 0.33 | 2.497 | 0.5 | 93.79% | 0.08% |
| 1 | 4.014 | 0.66 | 2.499 | 1 | 94.33% | 0.04% | 4.015 | 0.65 | 2.497 | 1 | 95.68% | 0.08% |
| 1.5 | 3.993 | 1.02 | 2.499 | 1.5 | 92.04% | 0.04% | 3.994 | 1 | 2.497 | 1.5 | 93.78% | 0.08% |
| 2 | 3.972 | 1.38 | 2.499 | 2 | 91.18% | 0.04% | 3.974 | 1.36 | 2.497 | 2 | 92.40% | 0.08% |
| 2.5 | 3.948 | 1.77 | 2.5 | 2.5 | 89.44% | 0.00% | 3.952 | 1.74 | 2.498 | 2.5 | 90.82% | 0.04% |
| 3 | 3.924 | 2.18 | 2.501 | 3 | 87.71% | -0.04% | 3.928 | 2.14 | 2.499 | 3 | 89.19% | 0.00% |
| 3.5 | 3.899 | 2.62 | 2.502 | 3.5 | 85.72% | -0.08% | 3.903 | 2.57 | 2.5 | 3.5 | 87.23% | -0.04% |
| 4 | 3.872 | 3.08 | 2.503 | 4 | 83.95% | -0.12% | 3.877 | 3.03 | 2.501 | 4 | 85.16% | -0.08% |
| 4.5 | 3.844 | 3.59 | 2.503 | 4.5 | 81.62% | -0.12% | 3.848 | 3.53 | 2.503 | 4.5 | 82.92% | -0.16% |
| 5 | 4.049 | 短暂开启,电压迅速下降,工作异常 | 3.815 | 4.09 | 2.504 | 5 | 80.24% | -0.20% | ||||
| VIN=4V | FCM模式 | VOUT=3.3V | ||||||||||
| IOUT | 输入电压 | 输入电流 | 输出电压 | 输出电流 | 效率 | 负载调整率 | 输入电压 | 输入电流 | 输出电压 | 输出电流 | 效率 | 负载调整率 |
| 0 | 4.053 | 0 | 2.965 | 0 | #DIV/0! | 0.00% | 4.052 | 0 | 3.316 | 0.01 | #DIV/0! | 0.00% |
| 0.1 | 4.048 | 0.09 | 3.327 | 0.1 | 91.32% | -10.88% | 4.048 | 0.09 | 3.315 | 0.1 | 90.99% | 0.03% |
| 0.5 | 4.028 | 0.43 | 3.325 | 0.5 | 95.99% | -10.83% | 4.027 | 0.42 | 3.315 | 0.5 | 98.00% | 0.03% |
| 1 | 4.003 | 0.87 | 3.325 | 1 | 95.47% | -10.83% | 4.004 | 0.86 | 3.315 | 1 | 96.27% | 0.03% |
| 1.5 | 3.976 | 1.33 | 3.323 | 1.5 | 94.26% | -10.77% | 3.877 | 1.31 | 3.314 | 1.5 | 97.88% | 0.06% |
| 2 | 3.95 | 1.78 | 3.262 | 2 | 92.79% | -9.10% | 3.949 | 1.79 | 3.314 | 2 | 93.77% | 0.06% |
| 2.5 | 3.924 | 2.22 | 3.179 | 2.5 | 91.23% | -6.73% | 3.92 | 2.29 | 3.314 | 2.5 | 92.29% | 0.06% |
| 3 | 3.901 | 2.64 | 3.065 | 2.9999 | 89.28% | -3.26% | 3.891 | 2.77 | 3.261 | 3 | 90.77% | 1.69% |
| 3.5 | 3.875 | 3.07 | 2.957 | 3.5 | 87.00% | 0.27% | 3.865 | 3.23 | 3.159 | 3.5 | 88.57% | 4.97% |
| 4 | 3.85 | 3.49 | 2.856 | 3.999 | 85.00% | 3.82% | 3.839 | 3.67 | 3.049 | 4 | 86.56% | 8.76% |
| 4.5 | 3.826 | 3.91 | 2.748 | 4.5 | 82.66% | 7.90% | 3.812 | 4.12 | 2.921 | 4.5 | 83.69% | 13.52% |
| 5 | 3.803 | 4.32 | 2.614 | 5 | 79.55% | 13.43% | 3.788 | 4.52 | 2.74 | 5 | 80.02% | 21.02% |
效率差异:ASP3605在多数工况下效率低1-2个百分点,此差异"主要源于简封结构中金线直径从1.2mil降至0.8mil带来的导通电阻增加"。此结论表明性能差异来自特定封装批次,而非芯片本体设计
负载调整率:两者均优于0.2%,ASP3605在3.3V轻载时表现略逊
纹波性能:VIN=15V、VOUT=5V满载时,ASP3605纹波13.5mV,与LTC3605的12.3mV处于同一水平
欠压保护:两者均在VIN=3.5-3.6V触发保护,迟滞约0.3V
差距主要体现在极限低压差工况:LTC3605可在VIN=4.05V稳定输出3.3V/1A,而ASP3605需VIN≥4.2V才能启动并维持1.6A带载能力,反映出工艺与设计的细微差别。
8. 工程应用边界条件
基于实测数据,ASP3605的宽输入应用需遵循以下边界条件:
8.1 最小输入电压确定
VOUT≤1.2V:VIN(min)=4V,可全载5A输出
VOUT=2.5V:VIN(min)=4V,建议降额至3A以下使用
VOUT=3.3V:VIN(min)=5V,若必须用4V输入则负载不得超过1.6A
VOUT=5V:VIN(min)=6.9V,且需确保启动时VIN≥7V
8.2 输入滤波设计
评估板使用22μF输出电容(部分测试)时动态响应较差,文档明确建议正常应用应采用94μF组合电容。输入侧最小去耦要求为:47μF陶瓷电容(X7R,≥16V耐压)并联100μF低ESR电解电容,且PCB走线阻抗需<10mΩ。
8.3 热设计裕度
当VIN>12V且IOUT>3A时,建议采用4层板设计,并在功率焊盘下布置≥100个热过孔(直径0.3mm)连接至底层铜皮。在密闭环境中,需按1.5倍功率损耗进行散热设计,因开关频率1MHz时的开关损耗不可忽略。
9. 局限性与测试条件约束
本研究的结论受以下测试条件约束,需在应用时审慎评估:
RUN引脚配置:测试中通过修改R9阻值解决启动问题,此非标准设计,表明该芯片的使能阈值设计余量不足,实际应用需根据输入电压范围重新计算上拉电阻
输出电容容差:纹波测试中明确记载"采用示波器夹子夹着测得,正常要用弹簧针,因此测试结果会偏大",说明纹波数据为保守值,实际性能可能更优,但测试方法偏差需纳入设计考量
封装批次差异:File 2中明确指出"简封原因(内部金线0.8mil)效率低于上一版测试1-2%",此性能退化是特定批次问题还是设计变更,需供应商澄清
欠压保护盲区:5V输出档位明确记载"无欠压保护功能",这在电池供电应用中构成安全风险,必须外部增加欠压锁定电路
10. 结论
ASP3605在4V至15V输入范围内表现出有条件的降压转换能力,核心发现如下:
有效工作窗口:在VIN-VOUT≥1.5V的工况下可输出标称5A电流;当压差缩小至0.7V时,带载能力退化至1.6A(VOUT=3.3V),且启动可靠性下降
线性调整率:在推荐工作区间(VIN≥VOUT+1.5V)内优于0.2%,满足多数工业标准;但在临界压差区间数据有效性受限
启动可靠性:RUN引脚阈值设计存在边缘性问题,4V输入启动需外部电路补偿,此特性应在数据手册中明确标注
热性能:15V高压输入伴随显著热耗散,功率级温升与输入电压呈非线性关系,需针对性热设计
本研究证实了ASP3605作为国产宽输入降压芯片的基本功能完整性,但其性能边界较数据手册标称值更为严格。工程应用时必须避免VIN=4V转VOUT=3.3V之类的极限工况,并充分考虑启动辅助、输入滤波与热管理的设计冗余。相比国际参考器件,其在极限低压差性能与封装一致性方面仍存在可量化差距,需在后续迭代中改进。
