测试之bug篇
一.测试软件的生命周期
在测试中的核心概念:软件测试贯穿于软件的整个⽣命周期
软件的生命周期为:
需求分析--->计划--->设计--->编码--->测试--->运行与维护--->下线
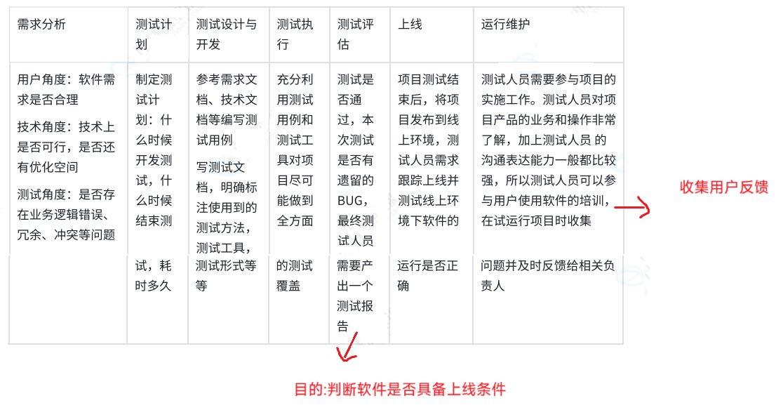
测试的生命周期为:

每一步对应的作用:

二.bug
1.概念
在之前的学习,认为与期望不匹配为bug,在测试进行了细分:
1. 当且仅当规格说明是存在的并且正确,程序与规格说明之间的不匹配才是错误。2.当需求规格说明书没有提到的功能,判断标准以最终⽤⼾为准3.当程序没有实现其最终⽤⼾预期的要求时,就是软件错误
2.如何描述bug
基本要素:问题出现的版本、问题出现的环境、问题出现的步骤、预期结果、实际结果
一般书写形式:

3.bug的级别
- 崩溃级:是最严重的缺陷类型,会阻碍开发或测试工作,导致系统崩溃、死机、死循环,引发数据库数据丢失、数据库连接错误,或使主要功能丧失、基本模块缺失等。一旦出现,需立即中止当前版本测试。
- 严重级:系统主要功能部分丧失,存在数据库保存调用错误、用户数据丢失、一级功能菜单不可用但不影响其他功能测试的情况;功能设计与需求严重不符,模块无法启动或调用,程序重启、自动退出,关联程序间调用冲突,存在安全、稳定性问题等。此类问题在不影响其他功能测试时可继续该版本测试。
- 一般级:功能未完全实现但不影响使用,功能菜单存在缺陷但不影响系统稳定性,例如操作时间长、查询时间长、格式错误、边界条件错误、删除无确认框、数据库表字段过多等,是实际测试中出现最多的缺陷类型。
- 次要级:主要是界面、性能类缺陷或优化建议类问题,不影响操作功能的执行,如错别字、界面格式不规范、页面显示重叠、提示语丢失、文字排列不整齐、光标位置不正确等用户体验类问题。这类问题在测试初期较多,优先程度较低,测试后期出现较少,应及时处理
4.bug的生命周期

5.与开发产⽣争执怎么办
1>:先检查⾃⾝,是否bug描述不清楚
最好在上传bug时把nug描述的清楚,让开发人员清楚哪里错了
2>:站在⽤⼾⻆度考虑并抛出问题
站在用户的角度阐述问题,描述该问题造成的困扰,促使开发更有目标解决问题
3>:BUG定级要有理有据
⽤⼾的⻆度定考虑定位级别,一定要有理有据,否则对应的开发年终奖要降低
4>:提⾼业务⽔平并给出解决⽅案
可以在bug描述上,加上建议解决方案
5>:bug评审(最终大招)
如果确实是bug,友好沟通不能解决问题,那么就召开bug评审
bug评审:1)决定如何处理bug2)分析缺陷产⽣的原因,找出预防的对策流程:召开每个项⽬组各个⽅⾯的代表参加,并进行商讨
比如:(1).测试代表:主要从Bug的具体表现、严重程度等⽅⾯提供信息,并提出⾃⼰对Bug的处理意⻅(2).开发代表:主要从修改缺陷的难度和⻛险出发,考虑缺陷修改需要付出的代价,以及可能影响的范围、及决定要修改时初步⽅案。
(3).产品代表:主要从产品的整体计划、⽤⼾的要求等⽅⾯对缺陷的修改必要性、缺陷修改的时间和版本提出⾃⼰的意⻅
