【DIY】PCB练习记录1——USB拓展坞
成功产品:



✿✿ヽ(°▽°)ノ✿✿✿ヽ(°▽°)ノ✿
注:跟着b站expert大佬做的。
失败产物:

初制品的焊接很难评了。
开发环境:
嘉立创
原理图:

主要材料:
| 材料 | 数量 |
TYPE-C-16P | 1 |
| USB-A型 | 4 |
| 12MHz晶振 | 1 |
| SL2.1A(USB2.0高速4端口HUB控制器) | 1 |
3D渲染:

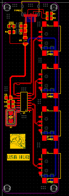
布线:





✿✿ヽ(°▽°)ノ✿✿✿ヽ(°▽°)ノ✿
注:跟着b站expert大佬做的。

初制品的焊接很难评了。
嘉立创

| 材料 | 数量 |
TYPE-C-16P | 1 |
| USB-A型 | 4 |
| 12MHz晶振 | 1 |
| SL2.1A(USB2.0高速4端口HUB控制器) | 1 |


