硬件工程师-基础知识电阻(三)
1.利用电阻的温漂特性进行电阻的设置
电容刚开始导通是短路的状态,产生一个浪涌电流,电流很大。


2.NTC电阻
负温度特性,刚开始温度没上来,电阻阻值很大限制电流的流通,就不会对后面的电路产生浪涌电流,随着慢慢的上升电容充满电,电阻温度升高,这样使电阻阻值降低,从而可以等效电阻短路。

上面是将温度影响阻值的变化,现在通过阻值变化影响电压得到温度
3.利用电阻的温度阻值特性做温度检测

电阻电流无法直接采样测量,可以直接采集电压
3.1为什么电容刚开始是短路发生浪涌电流
刚开始通电一瞬间电容两端的电压都为5V”,这里的“两端电压都为5V”更可能指的是在某个具体电路情境下(例如电容一端接5V电源,另一端通过电阻接地),两个极板对地(参考点)的电位在瞬间被抬升到了5V。而电容是否短路,取决于它两个极板之间的电压差。
两端电压都为5V”,恰好描述了上述充电回路开始工作的瞬间。例如,电容一端(A极板)直接接5V电源,其对地电压自然是5V。由于在通电瞬间,电容两极板间电压差必须保持为0,那么为了满足这个条件,另一极板(B极板)的对地电压也必须被同步“拉扯”到5V。但这是一种不稳定的瞬时状态,因为B极板通过电阻接地,会立即开始放电,电压从5V下降,从而在A、B极板间建立起电压差,电容进入正常的充电过程 。
🔋 电容的初始行为:为什么像短路?
- •
电容的电压不能突变:电容的核心特性是它两端的电压不能瞬间改变。当电路刚接通电源时(比如+5V突然施加),电容还处于完全放电状态,两端电压为0V。为了建立电压,电容需要立即开始充电,吸收电荷。
- •
初始充电电流极大:在充电瞬间,电压变化率(dV/dt)理论上无限大,导致充电电流 I = C × dV/dt 会非常大。这就好比电容在初始时刻试图“短路”电源,以快速积累电荷。因此,电容在充电初期表现为低阻抗路径,类似于短路。
电容视为短路:由于电容电压不能突变,初始时刻电容相当于一根导线(短路)。电流路径是:+5V → 第一个10kΩ电阻 → 电容 → 第二个10kΩ电阻 → SGND。

控制器能够测得电压,根据负温度特性的电阻来进行采集电压,下面的电容有滤波的作用。
温度越高,阻值越小负温度特性曲线

根据温度改电阻从而改电压,前面是根据电压升高温度改变电阻。

4.电阻的高频以及低频等效
低频的是时候
高频的时候
对于插件电阻会有感性和容性,贴片电阻的感性容性小,设计的小寄生参数就少。


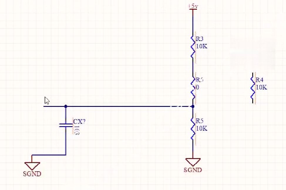
4.重点0Ω电阻

工业上用到贴片器件越来越多,传统的时候 是跳线有跳线端口
4.1各种地相互连接的功能
还能进行各种地之间的连接,各种地之间不能直接相连有干扰
需要进行连接

1在电路中没有仟何功能,只是在PCB上为了调试方便或兼容设计等 在测试时候用,实际用到的时候去掉
2可以做跳线用,如果某段线路不用,直接不贴该电阻即可(不影响外观)
3在匹配电路参数不确定的时候,以0欧姆代替,实际调试的时候,确定参数,再以具体数值的元件代替 刚开始赶时间先用0欧

分压的时候也可以 电压采样,先用0欧后面进行调试


4想测某部分电路的耗电流的时候,可以去掉0ohm电阻,接上电流表,这样方测电流。
在万用表的时候测电流的时候,必须要把档位放到最大。否则放小会烧坏,只能测均方根值测不了瞬态值
5在布线时,如果实在布不过去了,也可以加一个0欧的电阻。(单面板)
6在高频信号下,充当电感或电容。(与外部电路特性有关)电感用,主要是解决EMC问题。如地与地,电源和ICPin间。 emc 就是抗干扰 或者干扰别人的问题

7单点接地(指保护接地、工作接地、直流接地在设备上相互分开,各自成为独立系统。布局
8熔丝作用
9模拟地和数字地单点接地


上述对太局限了抑制作用,所以选取0欧姆


但是不能太大了,太大了会引起阻抗。


布线时跨线:
调试/测试用:
临时取代其他贴片器件:
温度补偿器件:
更多时候是出于EMC对策的需要。另外,0欧姆电阻比过孔的寄生电感小,而且过孔还会影响地平面(因为要挖孔)。
还有就是不同尺寸0欧电阻允许通过电流不同,一般0603的1A,0805的2A,所以不民电流会选用不同尺寸的还有就是为磁珠、电感等预留位置时,得根据磁珠、电感的大小还做封装,所以0603、0805不同尺寸的都有了。
