当前位置: 首页 > news >正文

八股速记(自用)

文章目录

  • Mysql
    • 慢查询优化
      • 慢查询定位
      • 慢查询分析
    • 存储引擎
    • 索引
      • 聚簇索引和二级索引、回表查询
      • 覆盖索引&&MYSQL超大分页处理
      • 索引创建原则
      • 索引失效
  • Kafka
    • 消息不丢失&不重复提交
    • 消费顺序性

Mysql

慢查询优化

慢查询定位

在这里插入图片描述

方案一:开源工具
调试工具:Arthas
运维工具:Prometheus 、Skywalking

方案二:MySQL自带慢日志
在这里插入图片描述

慢查询分析

在这里插入图片描述
在这里插入图片描述在这里插入图片描述

在这里插入图片描述

存储引擎

在这里插入图片描述
在这里插入图片描述

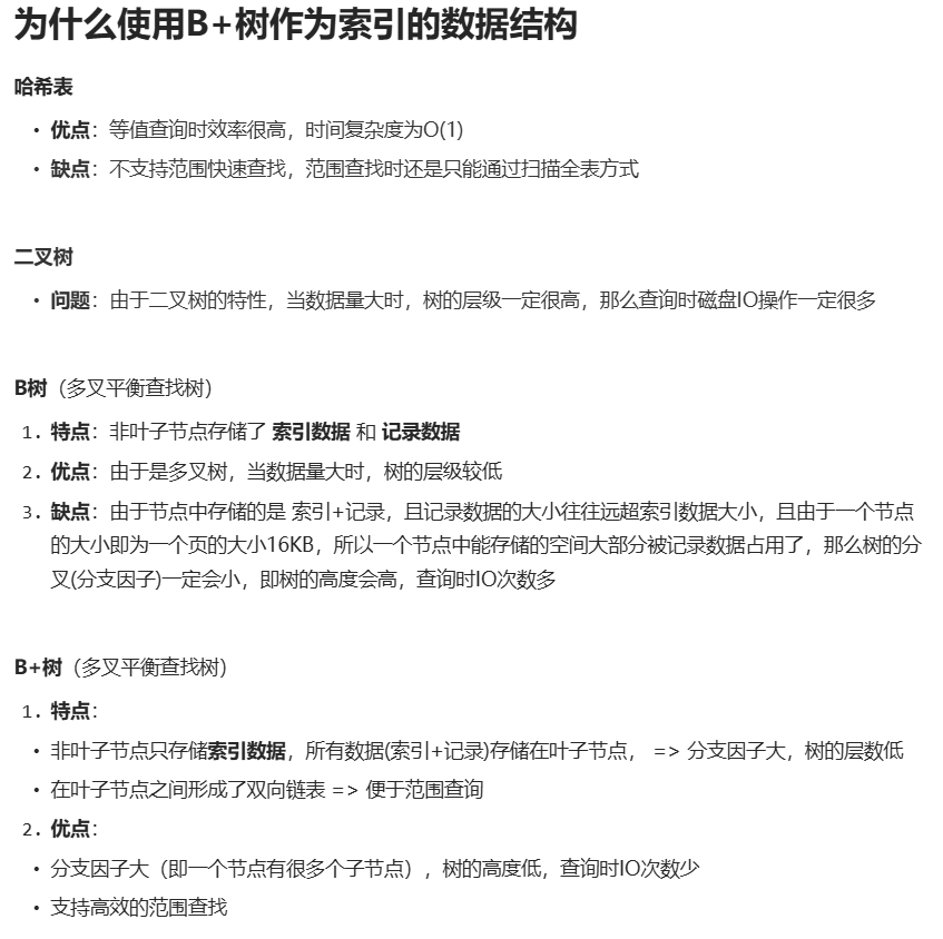
索引

索引(index)是帮助MySQL高效获取数据的数据结构(有序)。
在这里插入图片描述
在这里插入图片描述
在这里插入图片描述
在这里插入图片描述
在这里插入图片描述
在这里插入图片描述
在这里插入图片描述

聚簇索引和二级索引、回表查询

在这里插入图片描述
在这里插入图片描述
在这里插入图片描述

覆盖索引&&MYSQL超大分页处理

在这里插入图片描述
在这里插入图片描述
在这里插入图片描述
在这里插入图片描述
在这里插入图片描述
在这里插入图片描述

索引创建原则

在这里插入图片描述

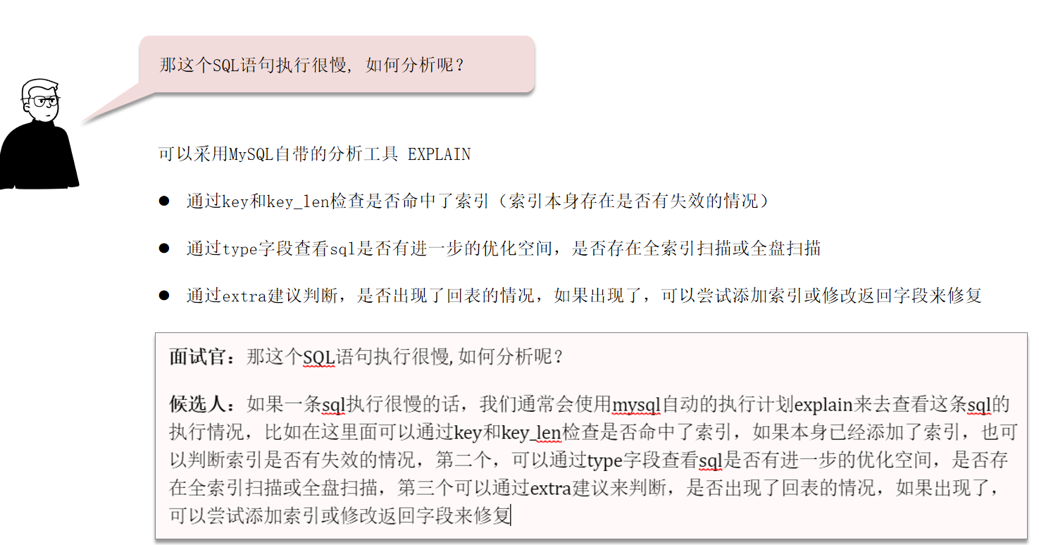
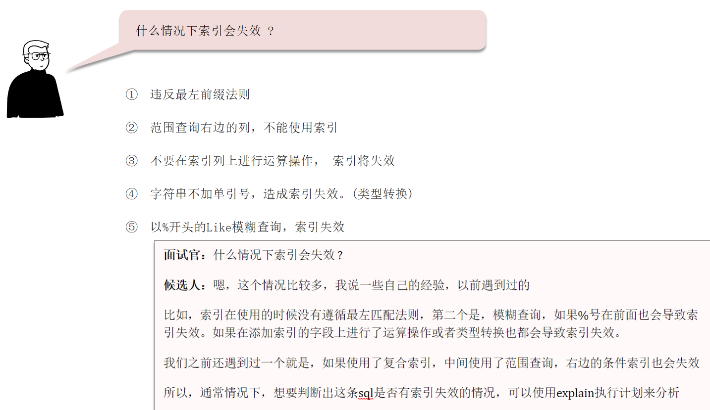
索引失效

在这里插入图片描述

在这里插入图片描述
在这里插入图片描述
在这里插入图片描述
在这里插入图片描述
在这里插入图片描述
在这里插入图片描述

Kafka

在这里插入图片描述

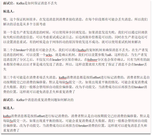
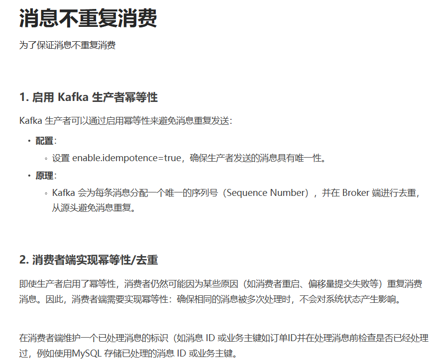
消息不丢失&不重复提交

在这里插入图片描述
在这里插入图片描述
在这里插入图片描述
在这里插入图片描述
在这里插入图片描述
在这里插入图片描述在这里插入图片描述
在这里插入图片描述

在这里插入图片描述

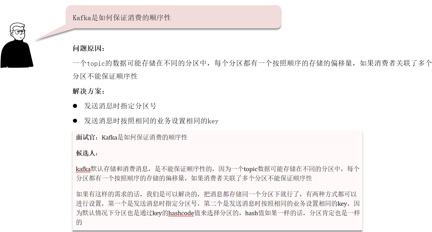
消费顺序性

在这里插入图片描述

在这里插入图片描述
在这里插入图片描述

http://www.dtcms.com/a/578260.html

相关文章:

  • 网站可以跟博客做互链吗做服装辅料一般什么网站找客户
  • 体育馆客流系统让人流量数据可视化
  • 政协网站建设申请函wordpress表格折叠插件
  • 软件常用运行库:一篇解决缺少运行库问题
  • LeetCode 417 - 太平洋大西洋水流问题
  • kamailio+rtpengine对sdp的处理
  • 深圳市制作网站上海跨境电商网站制作
  • 今日行情明日机会——20251106
  • 短视频制作app网站内部优化怎么做
  • qq钓鱼网站制作建设展示类网站的意义
  • Windows通过WSL2安装Docker
  • ART虚拟机 | 类加载详解
  • 做面包网站wordpress外贸发布接口
  • 【AI应用探索】-7- LLaMA-Factory微调模型
  • AWS Elastic Beanstalk 实现 Java 应用高可用部署指南
  • 监理网站河南网站seo营销多少费用
  • 网站的注册做网站需要提供什么条件
  • 密码学系统的核心防护:FUZZ测试(模糊测试)技术原理与行业实践
  • ubuntu20.0.4源码安装Colmap流程
  • 做网站卖东西送上门网站title的写法
  • Windows 系统安装 Composer 详细教程
  • wordpress 切换域名网站代码优化有哪些
  • 中小工厂erp管理系统济南网站建设seo优化
  • 国产ASP4644I6B降压稳压器在工业仪表中的应用实践与分析
  • TRO侵权预警|Theodoros爆款食物插画发起版权维权
  • 4.1 Boost库工具类noncopyable的使用
  • ubuntu连接airpods
  • wordpress评分点评成都网站搭建优化推广
  • 保山手机网站建设影视公司网站建设
  • Poll 服务器实战教学:从 Select 迁移到更高效的多路复用