KP2203LGA宽电压输出PWM驱动控制器芯片典型应用
KP2203LGA适用于宽电压输出的电流模式PWM驱动控制器,芯片采用绿色节能模式,打
嗝模式,中载谷底导通模式,重载进入CCM模式等优化系统效率,可轻松满足六级能效要求。
KP2203LGA 应用领域:
PD 充电器和适配器:KP2203LGA 适用于 PD 充电器和适配器,能够满足这些设备对宽电压输入和稳定输出的要求,可实现高效的功率转换。
工业电源:该芯片可用于工业电源领域,能在 90-305VAC 的宽输入电压范围内工作,输出电压可在 18-60V 之间自由调节,单芯片最高可实现 120W 的功率输出,满足工业设备对电源的需求。
电池充电器:KP2203LGA 可用于各种电池充电器,其具备的高压启动、VCC 稳压、谷底开通、频率折返等功能,能够提高电池充电的效率和安全性。
LED 驱动:在 LED 驱动应用中,KP2203LGA 可以提供稳定的驱动电流,确保 LED 灯的正常工作,并且其具备的 EMI 抑制功能可以减少对其他电子设备的干扰。
车载 DC-DC:该芯片适合用于车载 DC-DC 转换电路,能够在汽车电源系统的宽电压范围内稳定工作,为车载电子设备提供可靠的电源。
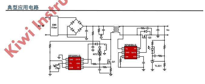
KP2203LGA 典型应用电路:

功率表:

内部框架:

