探索 Maxwell:高效捕获 MySQL 数据变更的轻量级中间件

以下是对 Maxwell 的简单介绍:
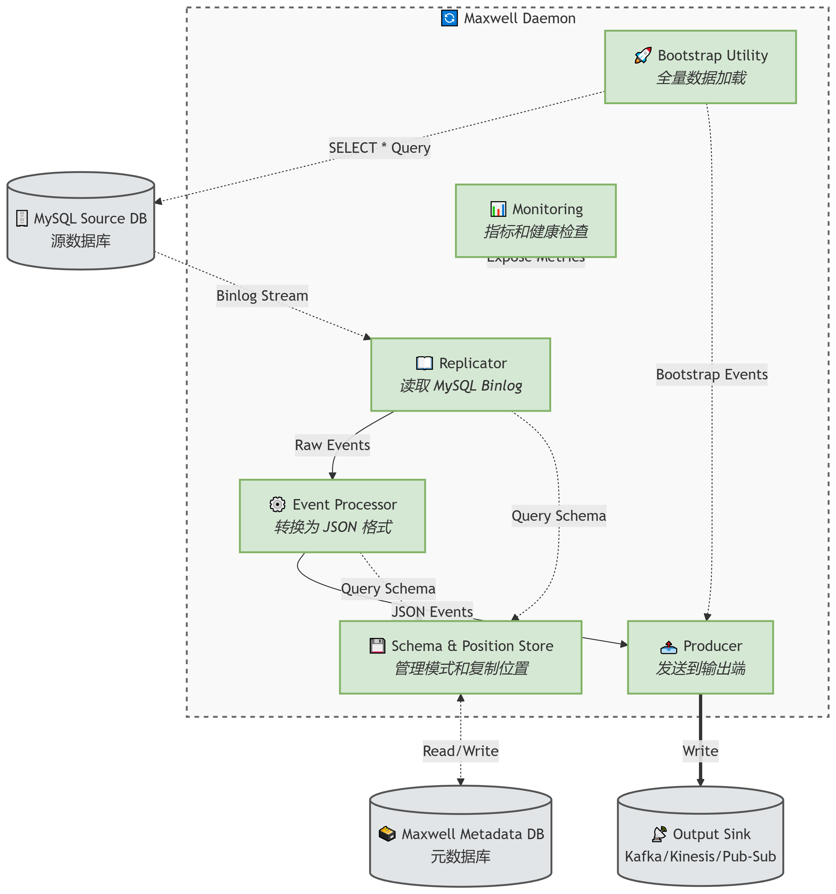
- Maxwell 是一个专门为 MySQL 数据库设计的变更数据捕获(CDC)工具
- 可以读取 MySQL 的二进制日志,并将数据变更以 JSON 格式发布到 Kafka、redis、rabbitmq 等消息队列平台
- 适用于多种应用场景,如 ETL 处理、审计日志记录、缓存管理、搜索索引构建和服务间通信等
- 支持在命令行中使用,也提供Docker容器方式启动
- 可作为canal等工具的替代品,且更轻量、更简单
- 该工具的开源地址参考:https://github.com/zendesk/maxwell
在Docker启动 Maxwell 应用示例:
探索 Maxwell:高效捕获 MySQL 数据变更的轻量级中间件
https://blog.luler.top/d/89
