计算机网络自顶向下方法17——应用层 内容分发网 CDN操作及集群选择策略
应用层深度解析(八):CDN操作与集群选择策略
本文深入解析内容分发网络(CDN)的核心操作机制,重点探讨其内容分发、请求路由以及关键的集群选择策略。
一、CDN 的核心价值与设计思想
1. 传统直达模型的瓶颈
- 服务器过载:单一源站服务器需服务全球用户,极易成为性能和单点故障的瓶颈。 
- 网络延迟:用户与服务器之间的物理距离和复杂的网络路径导致高昂延迟,尤其影响视频流、网页加载等实时性要求高的应用。 
2. CDN的解决之道:空间换时间
CDN的核心思想是构建一个分布式的重叠网络,通过在全球部署数以百计的边缘服务器集群,将内容“前置”到网络边缘。
- 内容缓存:将源站内容复制到各个边缘节点。 
- 智能调度:将用户请求路由到最佳的边缘节点。 
3. 核心价值
- 对用户:显著降低延迟,提升视频起播速度、减少卡顿,改善体验。 
- 对内容提供商: - 卸载流量:承载90%以上的用户请求,保护源站。 
- 提升可用性与可扩展性:分布式架构天然具备高可用和弹性伸缩能力。 
- 增强安全:提供大规模DDoS攻击缓解能力。 
 
二、CDN 的体系架构与工作流程
1. CDN 的关键组件
| 组件 | 功能描述 | 
|---|---|
| 源站服务器 | 内容的最终来源,由内容提供商维护。 | 
| CDN权威服务器 | CDN的“大脑”,负责全局调度决策。 | 
| 边缘服务器集群 | 部署在各地的节点,直接向用户提供缓存内容。 | 
| 分布系统 | 负责将内容从源站同步到边缘集群。 | 
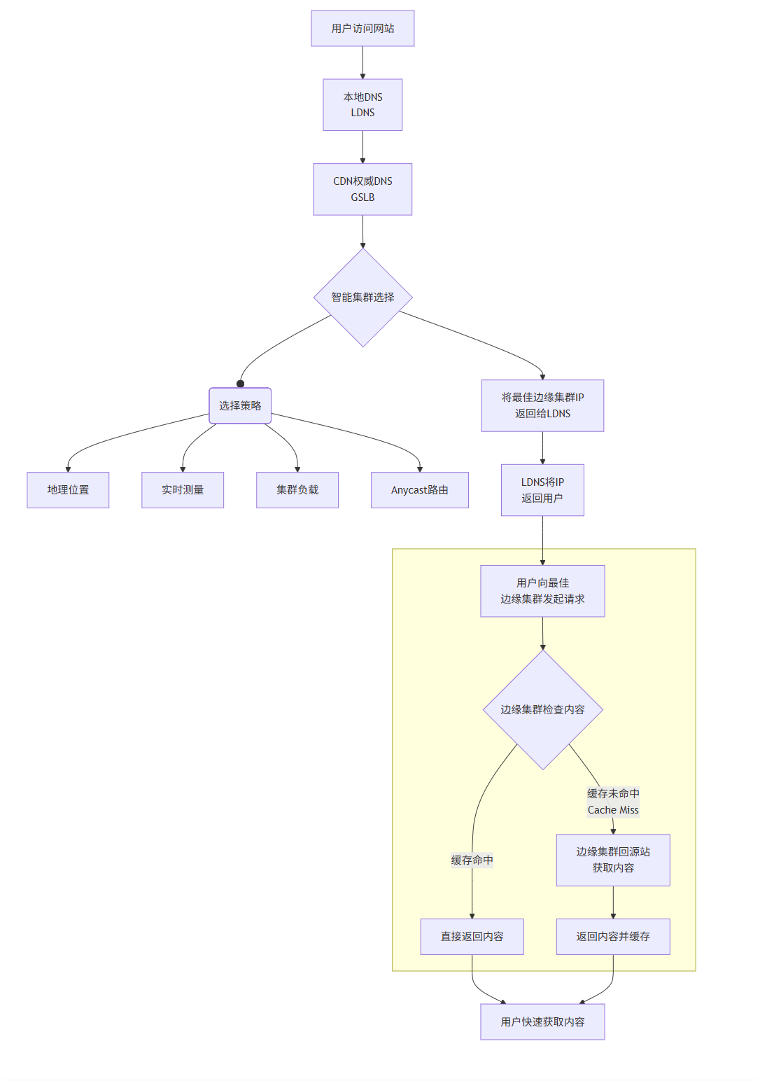
2. CDN 工作流程详解
下图清晰地展示了一次完整的CDN访问流程:

三、集群选择策略深度解析
集群选择是CDN技术的核心,其目标是为用户选择“最佳”的边缘服务器集群。
1. 静态策略:地理最近
- 原理:基于IP地址的地理位置数据库,选择物理距离最近的集群。 
- 优点:实现简单,计算开销小。 
- 缺点:地理距离 ≠ 网络质量。可能因为网络拥塞、跨运营商等问题,导致实际延迟很高。 
2. 动态测量策略
此类策略通过实时或准实时的测量来做出更优决策。
- 基于DNS的主动测量: - 原理:CDN权威服务器(GSLB)可以感知到用户LDNS的IP,并主动测量从各个边缘集群到该LDNS的网络质量(延迟、丢包)。 
- 决策:选择测量结果中延迟最低、质量最好的集群IP返回。 
- 优势:结果更准确,能反映实时网络状况。 
- 缺点:很多LDNS被配置为不响应这些探测 
 
出于安全、性能或隐私考虑,可能会不响应来自外部的探测请求。不过,近年来情况正在向好的方向发展。
用一个表格来梳理主要信息:
| 原因类别 | 具体原因与分析 | 
|---|---|
| 🛡️ 安全与隐私 | 将LDNS视为内部基础设施,不暴露给公网,以减少遭受DDoS攻击或DNS欺骗/缓存中毒的风险。 | 
| 运营商可能认为DNS查询内容属于用户隐私,不希望被外部随意探测。 | |
| ⚙️ 性能与运营 | 响应外部探测会增加服务器额外的负载和流量成本,尤其面对大规模、工业化的DNS滥用时。 | 
| 🚫 策略与兼容性 | 一些网络设备(如防火墙)的默认策略可能就会阻止未经请求的DNS查询。 | 
🔍 现状与行业进展
尽管存在上述挑战,但行业对DNS性能和安全性的追求,正推动着情况的改善:
- CDN厂商的持续努力:大型CDN服务商(如Akamai)会与大型运营商建立合作关系或利用其庞大的探测节点网络进行持续测量。这种来自“可信源”的探测更可能被接受,从而获取到高质量的网络数据。 
- 替代测量方法的演进:当直接探测LDNS行不通时,CDN会采用更智能的方法。它们会利用终端用户的真实访问请求作为隐式的网络探针。通过分析从不同边缘节点到用户LDNS的数据包往返时间,可以间接推断出网络状况。此外,Anycast技术的广泛应用在一定程度上降低了对精准LDNS定位的绝对依赖,因为它依赖的是网络底层BGP路由协议来寻址。 
- 新协议带来的积极影响:加密DNS协议(如DoH)的兴起,虽然改变了传统的DNS架构,使得一些查询不再经过运营商LDNS,但也促使整个生态系统更加关注DNS服务的质量和安全性。 
💎 总结
总的来说,由于安全、性能和策略等原因,部分LDNS不响应外部探测的情况依然存在。但CDN厂商通过建立合作、采用更智能的间接测量方法以及利用像Anycast这样的技术,在很大程度上弥补了这一不足,保证了集群选择策略的有效性。
- 基于Anycast的路由: - 原理:多个边缘集群使用相同的IP地址。BGP路由协议会自动将用户请求引导到拓扑意义上“最近”的集群。 
- 工作方式:当用户发送请求时,全球路由器会根据BGP路由表,将数据包转发到网络路径最短的那个集群。 
- 优势:决策完全由网络底层协议完成,无需DNS干预,延迟极低。特别适合DNS被污染或劫持的场景。 
- 挑战:控制粒度较粗,难以根据服务器负载做精细调整。 
 
3. 综合决策策略
在实际商用CDN(如Akamai, Cloudflare, 阿里云)中,通常采用混合策略,综合考虑多种因素:
- 实时网络性能:通过主动探测获取的延迟、带宽和丢包率。 
- 集群健康度与负载:避免将用户引向过载、故障或正在维护的集群。 
- 内容可用性:确保所选集群已缓存了用户请求的内容,或能从邻近节点快速拉取。 
- 运营商成本:优先在同一运营商网络内调度,避免跨网结算费用。 
四、CDN 的内容分发与管理
1. 内容缓存策略
- 拉取模式:边缘节点在首次接到用户对某内容的请求时,才从源站或其他节点拉取并缓存。这是最主流的方式,简单高效。 
- 推送模式:源站主动将内容(尤其是热门内容)推送到所有或指定的边缘节点。适用于可预知的热点内容(如新电影发布),能避免首次访问回源的延迟。 
2. 缓存更新与一致性
- 生存时间:为每个缓存对象设置TTL。过期后,边缘节点会回源验证内容是否更新。 
- 源站触发:当内容在源站更新时,源站主动向CDN发送缓存刷新指令。 
五、CDN 技术演进与展望
- 边缘计算融合:CDN节点正从单纯的内容缓存演进为具备计算能力的边缘平台,可在靠近用户的地方运行轻量级业务逻辑。 
- 协议升级:全面支持HTTP/2、HTTP/3及QUIC协议,进一步优化传输效率,降低延迟。 
- 智能化与AI:利用机器学习预测流量热点、智能预缓存内容,并实现更精准、更前瞻的集群选择算法。 
- 安全性集成:WAF、DDoS防护、Bot管理等安全能力已成为CDN服务的标准配置。 
总结
CDN通过分布式架构与智能调度两大核心技术,彻底改变了互联网内容的分发方式。理解其集群选择策略的演变——从静态的地理位置到动态的网络测量,再到综合性的成本与性能优化——是掌握CDN精髓的关键。作为互联网基础设施的基石,CDN技术的持续演进将继续为高质量的数字体验提供核心保障。
